小度生活
首页
美食营养
手工爱好
生活家居
返回
小度生活
首页
美食营养
游戏数码
手工爱好
生活家居
健康养生
运动户外
职场理财
情感交际
母婴教育
时尚美容
知识问答
生活知识
生活百科
搜索
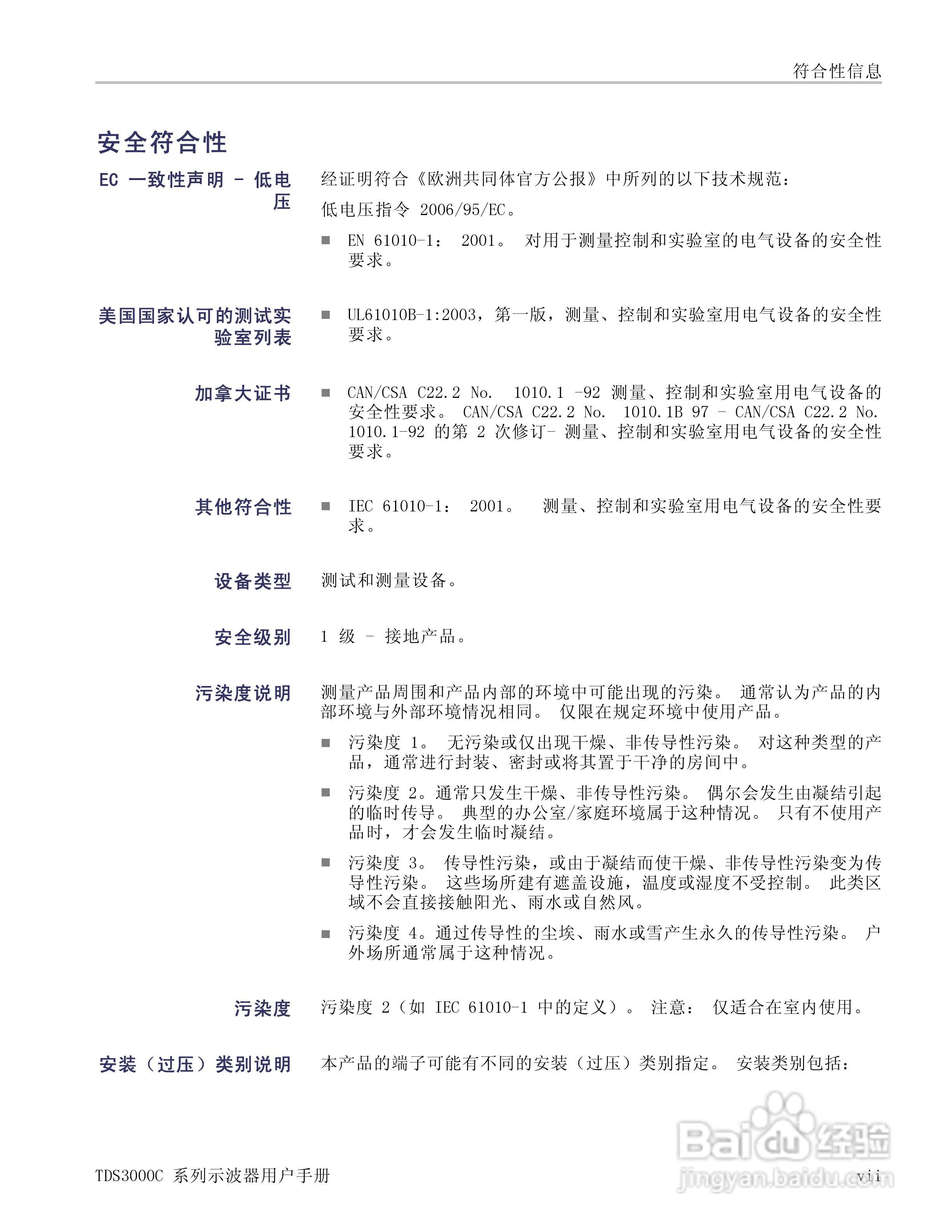
泰克TDS3054C数字荧光示波器用户手册:[2]
2026-03-29 08:03:41
本篇为《泰克TDS3054C数字荧光示波器用户手册》,主要介绍该产品的使用方法以及常见故障解决方案。
(共篇)
上一篇:
|
下一篇:
声明:
本网站引用、摘录或转载内容仅供网站访问者交流或参考,不代表本站立场,如存在版权或非法内容,请联系站长删除,联系邮箱:site.kefu@qq.com。
相关推荐
泰克TDS3054C数字荧光示波器用户手册:[11]
阅读量:119
示波器快速入门使用指南
阅读量:30
示波器的使用方法介绍
阅读量:140
示波器使用注意事项须知
阅读量:186
示波器如何捕捉装置上电时的波形
阅读量:73
猜你喜欢
斗罗大陆小舞是什么身份
送老师什么礼物好
割包皮是什么
包浆是什么意思
淋巴是什么
为何青春过得好似烂泥什么歌名
身份证后面的x是什么意思
电销是什么
沧海一粟什么意思
什么的笑脸
猜你喜欢
什么水果去火
胖次是什么意思
1月3日是什么星座
职高是什么
快捷支付是什么意思
云计算是什么意思
梦见坟墓是什么预兆
容易感冒是什么原因
牛津纺是什么面料
见微知著是什么意思