小度生活
首页
美食营养
手工爱好
生活家居
返回
小度生活
首页
美食营养
游戏数码
手工爱好
生活家居
健康养生
运动户外
职场理财
情感交际
母婴教育
时尚美容
知识问答
生活知识
搜索
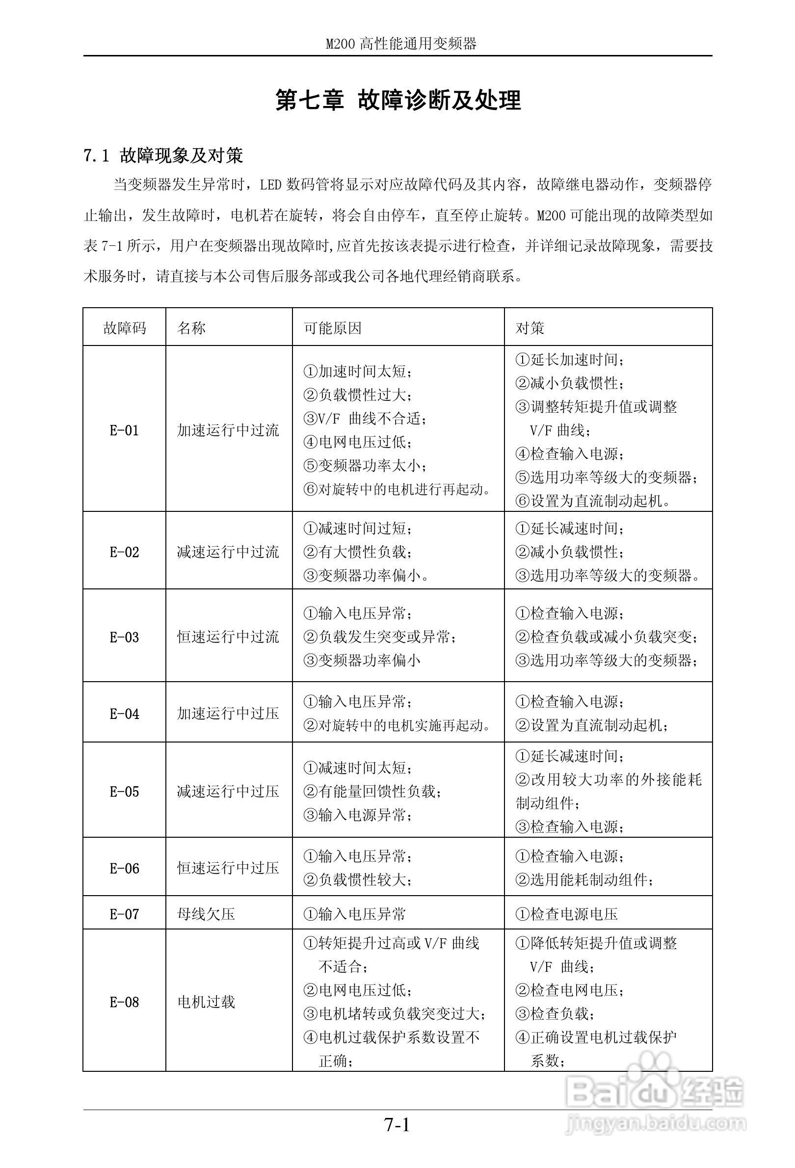
易驱M200-2S0022VER0M00通用变频器使用说明书:[9]
2025-10-22 22:25:25
本篇为《易驱M200-2S0022VER0M00通用变频器使用说明书》,主要介绍该产品的使用方法以及常见故障解决方案。
(共篇)
上一篇:
|
下一篇:
声明:
本网站引用、摘录或转载内容仅供网站访问者交流或参考,不代表本站立场,如存在版权或非法内容,请联系站长删除,联系邮箱:site.kefu@qq.com。
相关推荐
如何消除定型机的静电
阅读量:63
正弦电气EM330A-400-3A变频器用户手册:[1]
阅读量:191
欣灵JDM15B(老型)可逆计数器说明书
阅读量:91
汽车审过不了怎么办?汽车大灯刮擦修复翻新案列
阅读量:23
测量蒸汽如何选择流量计
阅读量:43
猜你喜欢
薰衣草精油怎么用
作业没写完怎么办
欣奕除疤效果怎么样
微信怎么加群号
java怎么安装
个人怎么做微信小程序
背上长痘痘怎么办
小狗拉肚子怎么办
怎么申购新股
手机怎么省电
猜你喜欢
眼睛发痒怎么回事
论文提纲怎么写
睡眠不足怎么办
汽车大灯怎么开
国庆怎么过
怎么取消页眉页脚
没有烤箱怎么做蛋糕
孩子发烧39度怎么办
卫生许可证怎么办理
dnf卡片怎么用