小度生活
首页
美食营养
手工爱好
生活家居
返回
小度生活
首页
美食营养
游戏数码
手工爱好
生活家居
健康养生
运动户外
职场理财
情感交际
母婴教育
时尚美容
知识问答
生活知识
生活百科
搜索
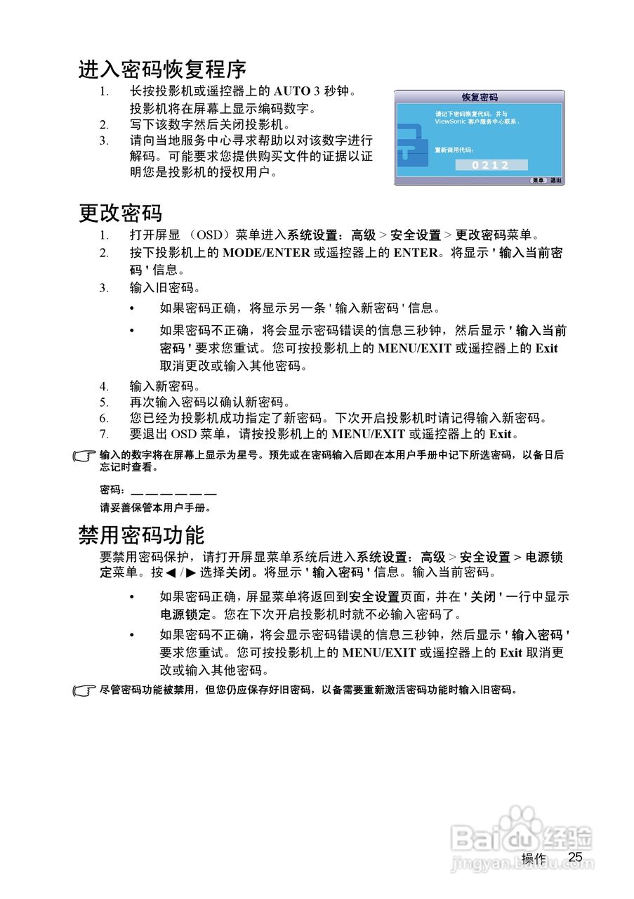
优派PJD7383投影机使用说明书:[3]
2026-05-31 17:25:52
本篇为《优派PJD7383投影机使用说明书》,主要介绍该产品的使用方法以及常见故障解决方案。
(共篇)
上一篇:
|
下一篇:
声明:
本网站引用、摘录或转载内容仅供网站访问者交流或参考,不代表本站立场,如存在版权或非法内容,请联系站长删除,联系邮箱:site.kefu@qq.com。
相关推荐
优派PJD6381投影机使用说明书:[3]
阅读量:189
优派PJD5152投影机使用说明书:[3]
阅读量:64
优派PJD7382投影机使用说明书:[3]
阅读量:124
优派PJD5112投影机使用说明书:[3]
阅读量:129
使用说明书封面怎么做
阅读量:133
猜你喜欢
姬存希的护肤品怎么样
梅毒怎么治疗
海参怎么做
家有悍妻怎么破
怀特塞德为什么叫白边
小乌龟怎么养
相宜本草的护肤品怎么样
为什么端午节要吃粽子
韩熙贞化妆品怎么样
月经不调怎么调理最有效
猜你喜欢
永怎么读
鲁迅为什么弃医从文
鹰嘴豆怎么吃
平仄怎么分
转述句怎么改
三个火怎么读
胆固醇高是怎么回事
萝卜怎么腌好吃又脆
苦菊怎么做好吃
game怎么读