小度生活
首页
美食营养
手工爱好
生活家居
返回
小度生活
首页
美食营养
游戏数码
手工爱好
生活家居
健康养生
运动户外
职场理财
情感交际
母婴教育
时尚美容
知识问答
生活知识
生活百科
搜索
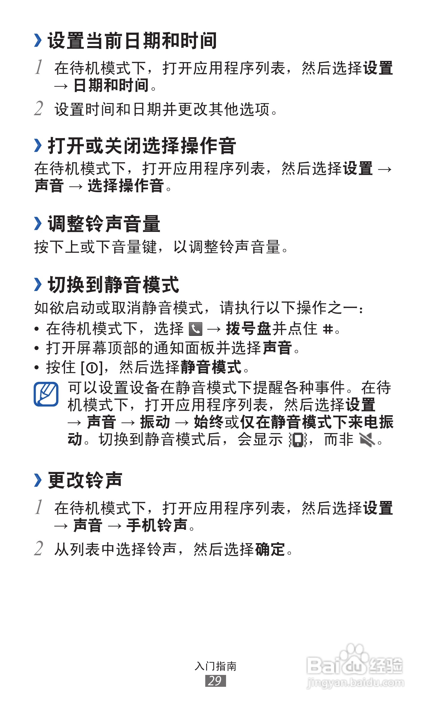
三星 GT-S5368手机说明书:[3]
2026-04-01 12:37:35
(共篇)
上一篇:
|
下一篇:
声明:
本网站引用、摘录或转载内容仅供网站访问者交流或参考,不代表本站立场,如存在版权或非法内容,请联系站长删除,联系邮箱:site.kefu@qq.com。
相关推荐
三星 GT-S5368手机说明书:[10]
阅读量:153
三星 GT-S5368手机说明书:[12]
阅读量:175
三星GT-S5608U手机使用说明书:[3]
阅读量:82
三星GT-S5330手机使用说明书:[3]
阅读量:183
三星GT-S5628i手机使用说明书:[3]
阅读量:153
猜你喜欢
如何系鞋带
如何开超市
成都哪里好玩
k2路由器
男朋友弄湿我还问我哪里难受
集成墙面怎么样
设置路由器
股票市盈率怎么算
青岛旅游景点地图
027是哪里的区号
猜你喜欢
揭西旅游景点
如何查车辆违章
江门旅游景点大全
张家界在哪里
怎么刷q币
蒸汽电熨斗怎么用
微信拍一拍功能在哪里
重庆旅游图片
如何判断自己前列腺炎
常州机电职业技术学院怎么样