小度生活
首页
美食营养
手工爱好
生活家居
返回
小度生活
首页
美食营养
游戏数码
手工爱好
生活家居
健康养生
运动户外
职场理财
情感交际
母婴教育
时尚美容
知识问答
生活知识
生活百科
搜索
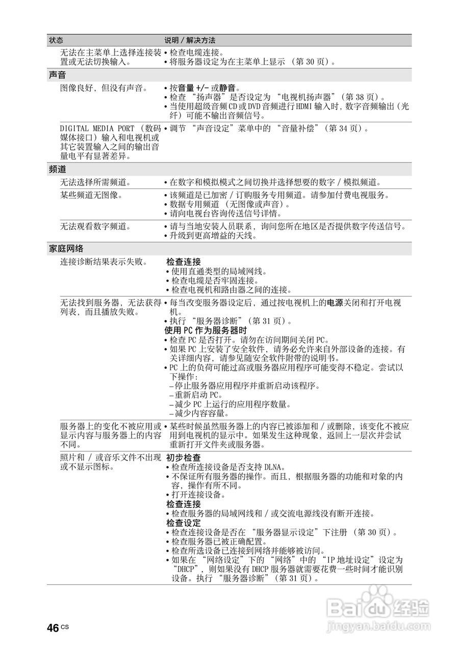
索尼KDL-52Z4500液晶彩电使用说明书:[5]
2026-03-27 20:35:42
(共篇)
上一篇:
声明:
本网站引用、摘录或转载内容仅供网站访问者交流或参考,不代表本站立场,如存在版权或非法内容,请联系站长删除,联系邮箱:site.kefu@qq.com。
相关推荐
腾讯动漫怎么关闭作品更新通知
阅读量:104
iOS8连不上WIFI怎么办,ios8 wifi连接不稳定
阅读量:37
大话水浒如何养孩子
阅读量:102
让Win7变成Win8
阅读量:148
日立 CP-X990W投影机说明书:[2]
阅读量:176
猜你喜欢
山木培训怎么样
东风标致308怎么样
帕金森病是什么病
如何预防老年痴呆症
怎么除雀斑
诫勉谈话是什么处分
景逸x3怎么样
夫妻性生活网
淘宝快捷支付怎么开通
如何给领导送礼
猜你喜欢
生活小常识图片
肺纤维化如何治疗
怎么去色斑
如何下载youtube视频
心肌缺血是什么原因造成的
硬盘如何分区
房价收入比怎么算
qq飞车t车怎么得
honey是什么意思
如何护肝养肝