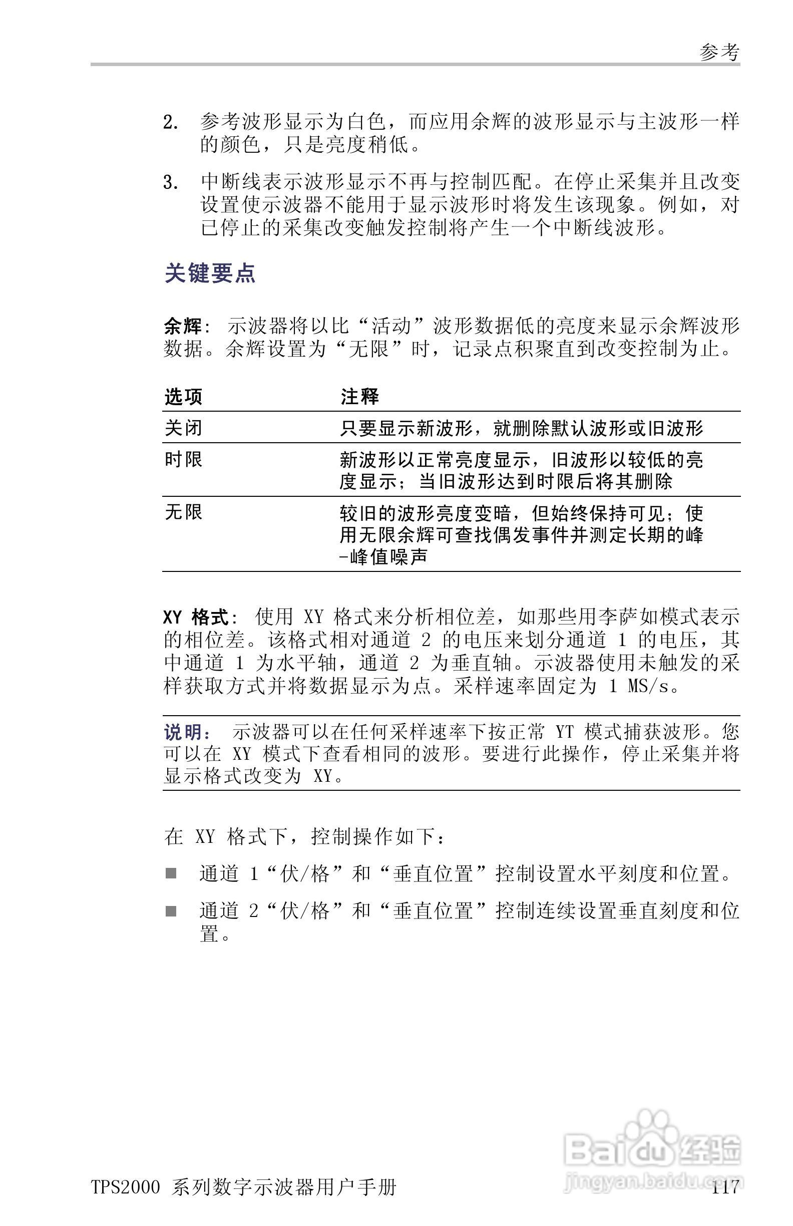
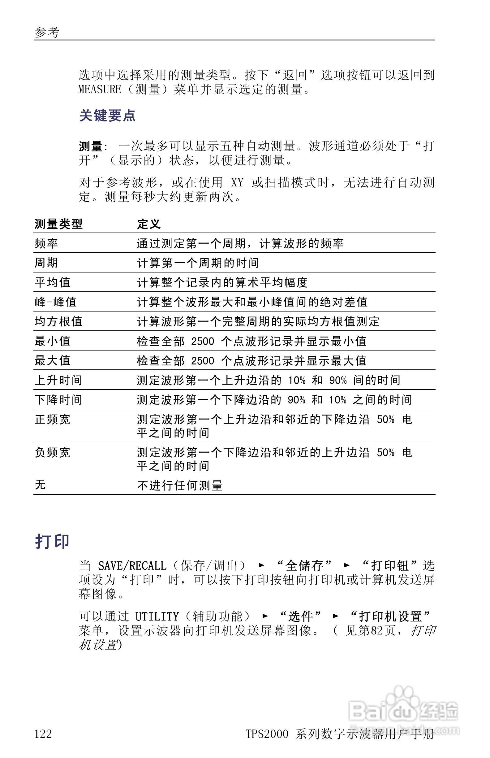
小度生活
首页
美食营养
手工爱好
生活家居
返回
小度生活
首页
美食营养
游戏数码
手工爱好
生活家居
健康养生
运动户外
职场理财
情感交际
母婴教育
时尚美容
知识问答
生活知识
生活百科
搜索
泰克TPS2024数字存储示波器用户手册:[15]
2026-03-29 16:16:43
本篇为《泰克TPS2024数字存储示波器用户手册》,主要介绍该产品的使用方法以及常见故障解决方案。
(共篇)
上一篇:
|
下一篇:
声明:
本网站引用、摘录或转载内容仅供网站访问者交流或参考,不代表本站立场,如存在版权或非法内容,请联系站长删除,联系邮箱:site.kefu@qq.com。
相关推荐
泰克TPS2024数字存储示波器用户手册:[14]
阅读量:26
泰克TPS2024数字存储示波器用户手册:[21]
阅读量:144
示波器快速入门使用指南
阅读量:62
示波器的使用方法介绍
阅读量:21
示波器使用注意事项须知
阅读量:161
猜你喜欢
更年期如何治疗
生活方式有哪些
假如生活欺骗了你剧情介绍
发票丢失证明怎么写
gd格式文件如何打开
权健化妆品怎么样
如何制作启动盘
day是什么意思
公安县生活网
明天是什么日子
猜你喜欢
双子宫是怎么回事
长春职业技术学院怎么样
jsp怎么打开
如何看风水
尤格萨隆怎么单刷
电脑如何设置wifi
les是什么意思
微信怎么截图聊天记录
五星红旗我为你自豪是什么歌
诚信让生活更美好作文