小度生活
首页
美食营养
手工爱好
生活家居
返回
小度生活
首页
美食营养
游戏数码
手工爱好
生活家居
健康养生
运动户外
职场理财
情感交际
母婴教育
时尚美容
知识问答
生活知识
搜索
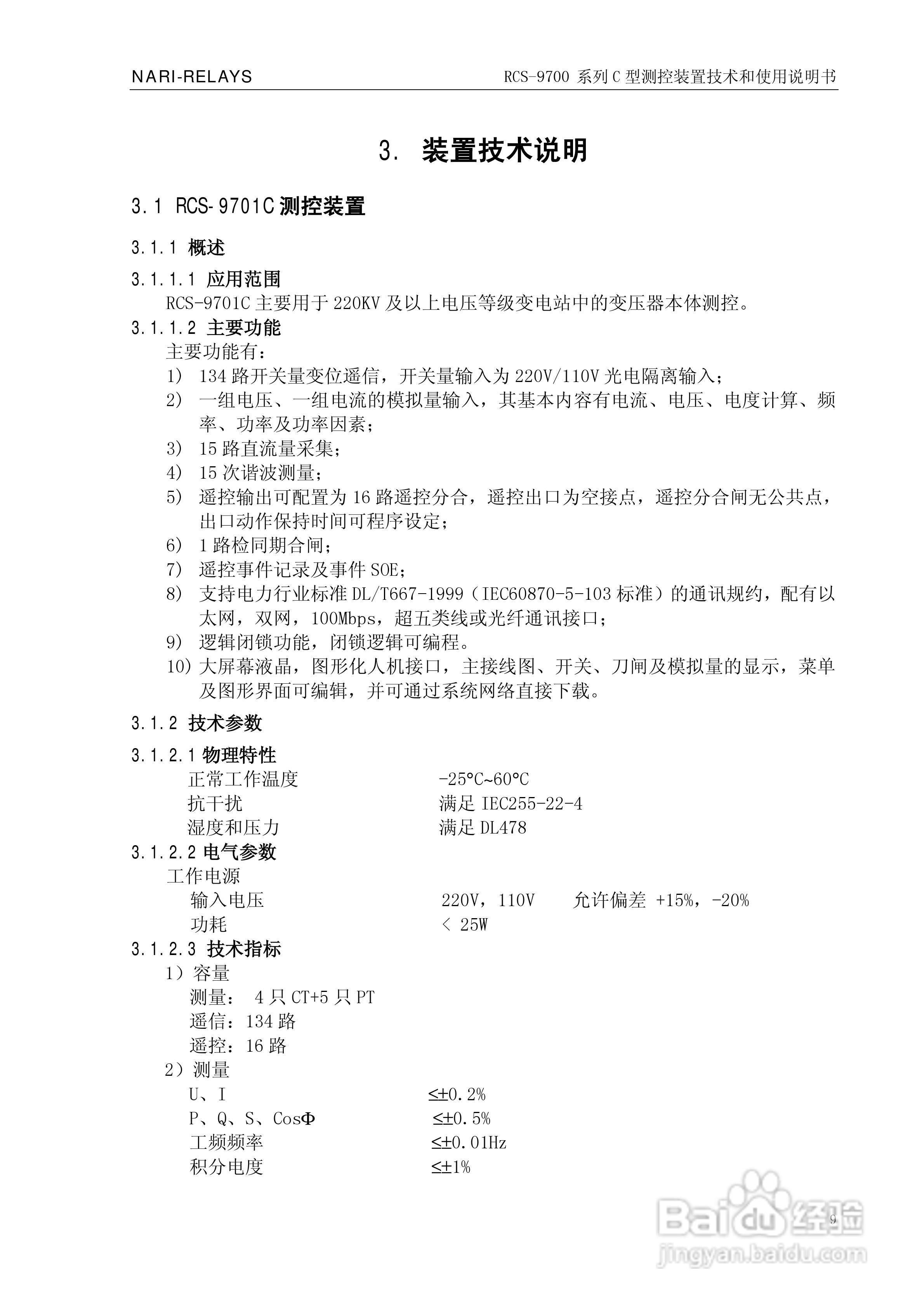
RCS-9709C测控装置技术和使用说明书:[2]
2026-02-15 06:54:11
本篇为《RCS-9709C测控装置技术和使用说明书》,主要介绍该产品的使用方法以及常见故障解决方案。
(共篇)
上一篇:
|
下一篇:
声明:
本网站引用、摘录或转载内容仅供网站访问者交流或参考,不代表本站立场,如存在版权或非法内容,请联系站长删除,联系邮箱:site.kefu@qq.com。
相关推荐
RCS-9709C测控装置技术和使用说明书:[22]
阅读量:46
RCS-9709C测控装置技术和使用说明书:[17]
阅读量:162
使用说明书封面怎么做
阅读量:97
使用说明书wf2651使用指南
阅读量:164
RCS-9709C测控装置技术和使用说明书:[16]
阅读量:128
猜你喜欢
什么是自学考试
有什么歌好听
cold是什么意思
往生咒的作用
清明时节雨纷纷路上行人欲断魂的意思
ddl是什么意思
凄凉的意思
醋有什么作用
醋蛋液的功效与作用
句号的作用
猜你喜欢
蓝瘦香菇什么梗
意义是什么意思
七情六欲是什么意思
高密度脂蛋白偏高是什么意思
kpa是什么意思
鸟人是什么意思
上门女婿是什么意思
现在流行什么歌
公务员遴选考什么
康桑思密达什么意思