小度生活
首页
美食营养
手工爱好
生活家居
返回
小度生活
首页
美食营养
游戏数码
手工爱好
生活家居
健康养生
运动户外
职场理财
情感交际
母婴教育
时尚美容
知识问答
生活知识
搜索
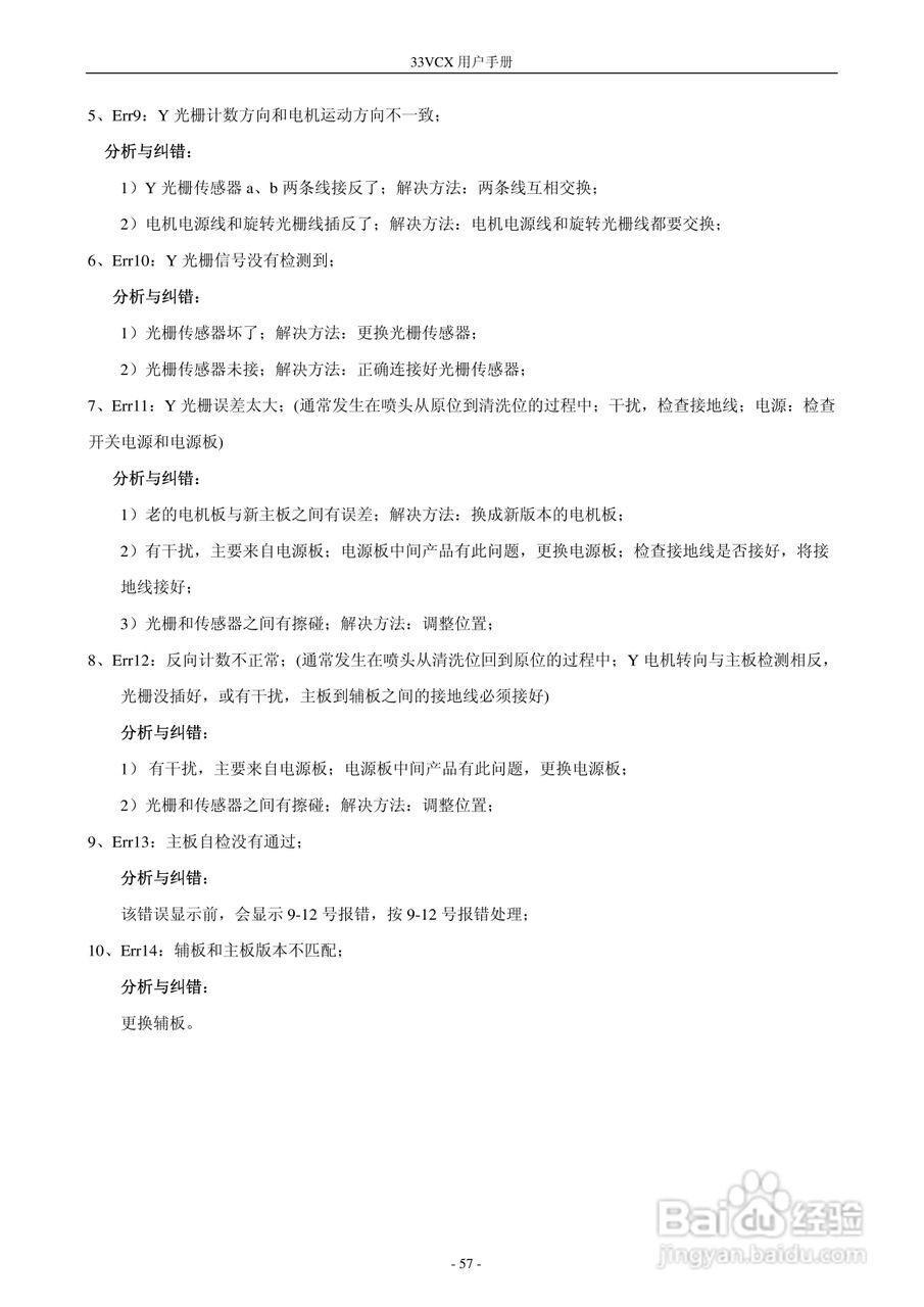
33VCX 型打印机 600001560 说明书:[6]
2025-10-23 17:59:21
本篇为《33VCX 型打印机 600001560 说明书》,主要介绍该产品的使用方法以及常见故障解决方案。
(共篇)
上一篇:
声明:
本网站引用、摘录或转载内容仅供网站访问者交流或参考,不代表本站立场,如存在版权或非法内容,请联系站长删除,联系邮箱:site.kefu@qq.com。
相关推荐
33VCX 型打印机 600001560 说明书:[3]
阅读量:103
33VCX 型打印机 600001560 说明书:[4]
阅读量:24
打印机显示脱机怎么办
阅读量:173
33VCX 型打印机 600001560 说明书:[2]
阅读量:29
33VCX 型打印机 600001560 说明书:[5]
阅读量:84
猜你喜欢
不知火舞怎么玩
奇瑞汽车质量怎么样
月经迟迟不来怎么办
怎么教育孩子
怎么算生辰八字
拖拉机怎么玩
我的世界打火石怎么做
我的世界创世神怎么用
格力空调怎么样
苹果手机怎么下载东西
猜你喜欢
冬天睡觉脚冷怎么办
荣事达洗衣机怎么样
短头发怎么扎好看
电视盒子怎么用
耳洞发炎怎么办
左边腰疼是怎么回事
被骗钱了怎么办
枸杞怎么吃最好
怎么安装打印机驱动
王者荣耀防沉迷怎么解除