小度生活
首页
美食营养
手工爱好
生活家居
返回
小度生活
首页
美食营养
游戏数码
手工爱好
生活家居
健康养生
运动户外
职场理财
情感交际
母婴教育
时尚美容
知识问答
生活知识
生活百科
搜索
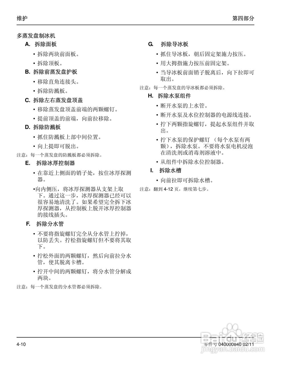
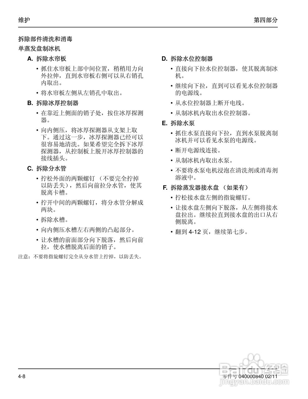
Manitowoc万利多SD0323W制冰机说明书:[5]
2026-04-12 13:10:00
(共篇)
上一篇:
|
下一篇:
声明:
本网站引用、摘录或转载内容仅供网站访问者交流或参考,不代表本站立场,如存在版权或非法内容,请联系站长删除,联系邮箱:site.kefu@qq.com。
相关推荐
Manitowoc万利多SD0853W制冰机说明书:[5]
阅读量:140
Manitowoc万利多SD1202A制冰机说明书:[5]
阅读量:140
Manitowoc万利多SD0852A制冰机说明书:[5]
阅读量:129
制冰机制冰慢怎么调节
阅读量:26
制冰机不脱冰怎么处理
阅读量:135
猜你喜欢
为什么英文
special怎么读
杨永信为什么没被判刑
柠檬鸭的家常做法
郭沁为什么坐在椅子上
bios怎么进入
何猷君为什么娶奚梦瑶
ipz-921为什么被称为神作
女生自己怎么对自己那个
dnf怎么退出公会
猜你喜欢
小腿肌肉酸痛是怎么回事啊
怎么下载微信
头疼是怎么回事
电脑连不上网怎么回事
散光是怎么造成的
丁老头怎么画
黄花菜的做法大全
肝上有血管瘤怎么办
紫菜包饭怎么做
邓超为什么不上跑男了