小度生活
首页
美食营养
手工爱好
生活家居
返回
小度生活
首页
美食营养
游戏数码
手工爱好
生活家居
健康养生
运动户外
职场理财
情感交际
母婴教育
时尚美容
知识问答
生活知识
生活百科
搜索
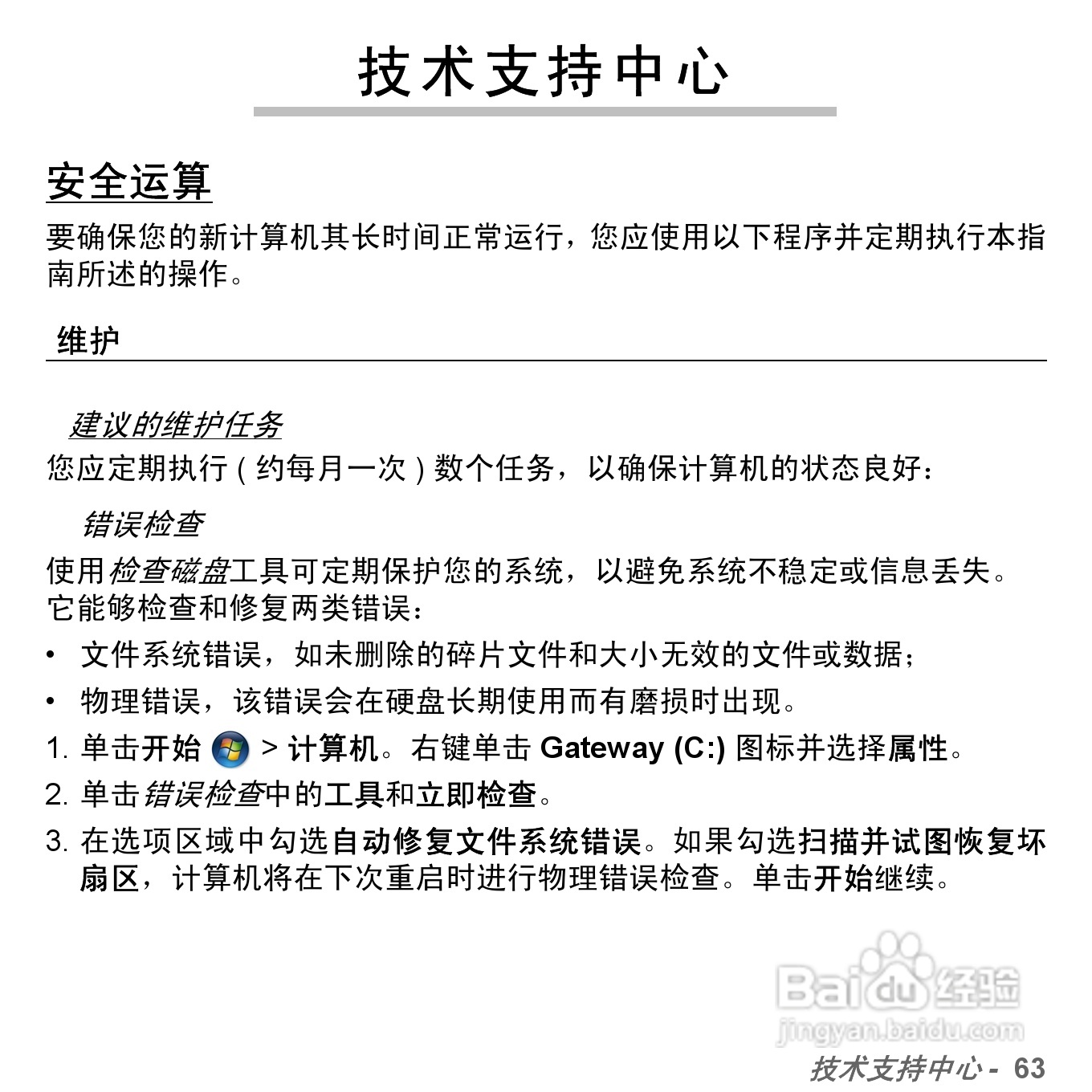
捷威Gateway NV57H笔记本电脑使用说明书:[7]
2026-03-25 13:14:19
本篇为《捷威Gateway NV57H笔记本电脑使用说明书》,主要介绍该产品的使用方法以及常见故障解决方案。
(共篇)
上一篇:
|
下一篇:
声明:
本网站引用、摘录或转载内容仅供网站访问者交流或参考,不代表本站立场,如存在版权或非法内容,请联系站长删除,联系邮箱:site.kefu@qq.com。
相关推荐
捷威Gateway NV57H笔记本电脑使用说明书:[10]
阅读量:150
捷威Gateway NE51B笔记本电脑使用说明书:[7]
阅读量:85
笔记本电脑摄像头如何打开
阅读量:29
笔记本电脑如何连接wifi
阅读量:93
笔记本电脑开机黑屏怎么办
阅读量:104
猜你喜欢
体制是什么意思
绝地求生国服什么时候上线
什么是亲子鉴定
引经据典是什么意思
祝福你
ordinary是什么意思
钻石戒指什么牌子好
雅正是什么意思
强烈的气息有什么用
浑浑噩噩是什么意思
猜你喜欢
什么是经济人假设
籍贯的意思
芸芸众生是什么意思
油管是什么意思
祝福你我的祖国
多规合一是什么意思
什么是报关员
钓鱼伞什么牌子好
北京冬天穿什么
just do it是什么意思