小度生活
首页
美食营养
手工爱好
生活家居
返回
小度生活
首页
美食营养
游戏数码
手工爱好
生活家居
健康养生
运动户外
职场理财
情感交际
母婴教育
时尚美容
知识问答
生活知识
生活百科
搜索
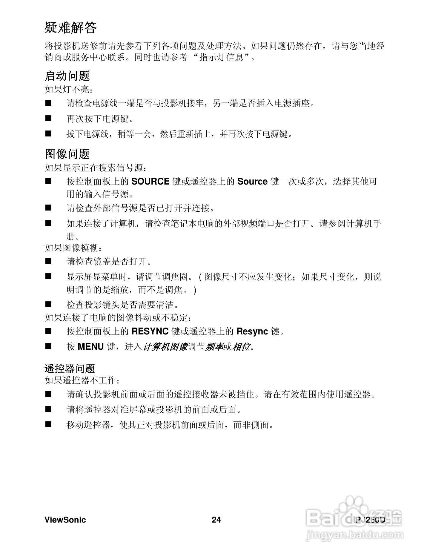
优派PJ260D投影机使用说明书:[3]
2026-05-11 22:02:40
本篇为《优派PJ260D投影机使用说明书》,主要介绍该产品的使用方法以及常见故障解决方案。
(共篇)
上一篇:
|
下一篇:
声明:
本网站引用、摘录或转载内容仅供网站访问者交流或参考,不代表本站立场,如存在版权或非法内容,请联系站长删除,联系邮箱:site.kefu@qq.com。
相关推荐
优派PJ568D投影机使用说明书:[3]
阅读量:84
优派PJ359W投影机使用说明书:[3]
阅读量:172
优派PJ513DB投影机使用说明书:[6]
阅读量:193
优派PJ508D投影机使用说明书:[3]
阅读量:161
使用说明书wf2651使用指南
阅读量:25
猜你喜欢
thirsty是什么意思
ins是什么意思
有凤来仪是什么意思
惨不忍睹的意思
水平如镜的意思
点读机什么牌子好
ps的意思
微信拍一拍是什么意思
夜钓灯什么牌子好
按兵不动的意思
猜你喜欢
心潮澎湃的意思
有机是什么意思
红脸白脸什么意思
brush是什么意思
甘少一横念什么
去角质是什么意思
镀金是什么意思
流年是什么意思
yeah是什么意思
门敢念什么