小度生活
首页
美食营养
手工爱好
生活家居
返回
小度生活
首页
美食营养
游戏数码
手工爱好
生活家居
健康养生
运动户外
职场理财
情感交际
母婴教育
时尚美容
知识问答
生活知识
生活百科
搜索
日电NP-V260W+投影机说明书:[6]
2026-04-03 16:41:55
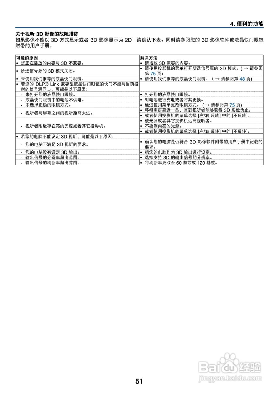
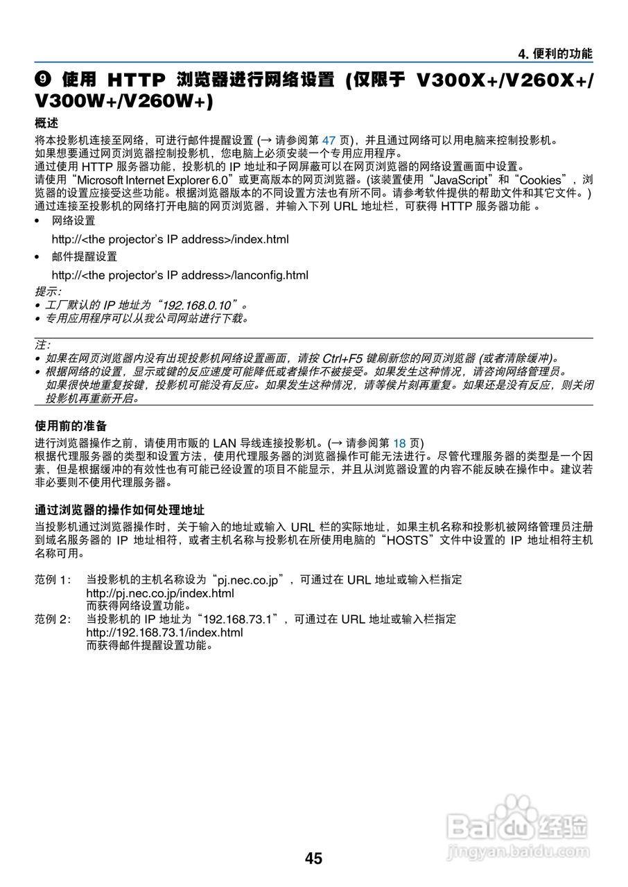
本篇为《日电NP-V260W+投影机说明书》,主要介绍该产品的使用方法以及常见故障解决方案。
(共篇)
上一篇:
|
下一篇:
声明:
本网站引用、摘录或转载内容仅供网站访问者交流或参考,不代表本站立场,如存在版权或非法内容,请联系站长删除,联系邮箱:site.kefu@qq.com。
相关推荐
日电NP-PX800X+投影机说明书:[7]
阅读量:133
日电NP-M311W+投影机说明书:[8]
阅读量:90
日电NP-PX800X+投影机说明书:[6]
阅读量:52
日电NP-V260W+投影机说明书:[1]
阅读量:63
日电NP-L51W+投影机说明书:[6]
阅读量:85
猜你喜欢
monica什么意思
奇迹暖暖运动进行时
英语必修一知识点总结
少先队知识手抄报
安宫牛黄丸的功效与作用
趣味运动会主题
纯牛奶的功效与作用
蜂王浆的作用与功效
垂盆草的功效与作用
拐枣泡酒的功效与作用
猜你喜欢
紫薯的营养价值及功效与作用
苁蓉的功效与作用
运动减肥食谱
葛根粉的作用
葛根茶的作用与功效
宝宝什么时候会说话
桑寄生的作用与功效
百令胶囊功效与作用
新婚知识
防震减灾知识