小度生活
首页
美食营养
手工爱好
生活家居
返回
小度生活
首页
美食营养
游戏数码
手工爱好
生活家居
健康养生
运动户外
职场理财
情感交际
母婴教育
时尚美容
知识问答
生活知识
生活百科
搜索
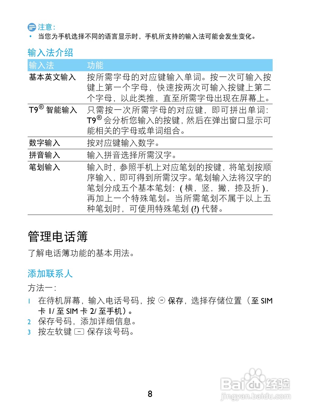
飞利浦X223手机使用说明书:[1]
2026-05-23 10:44:07
(共篇)
下一篇:
声明:
本网站引用、摘录或转载内容仅供网站访问者交流或参考,不代表本站立场,如存在版权或非法内容,请联系站长删除,联系邮箱:site.kefu@qq.com。
相关推荐
飞利浦X223手机使用说明书:[3]
阅读量:120
飞利浦电动牙刷怎么拆
阅读量:168
飞利浦X223手机使用说明书:[2]
阅读量:152
飞利浦X622手机使用说明书:[1]
阅读量:189
飞利浦X526手机使用说明书:[1]
阅读量:144
猜你喜欢
仙人板板是什么意思
drama是什么意思
p2p是什么
凯美瑞运动版
星鲨维生素d滴剂
蓝色玫瑰代表什么
老花镜什么牌子好
维生素b2的食物
中肯是什么意思
三民主义是什么
猜你喜欢
两厢和三厢有什么区别
处qy是什么意思
2020年是什么生肖年
托帕石是什么
镂空是什么意思
recently是什么意思
weak是什么意思
p2c是什么意思
什么手游能赚人民币
头油多是什么原因