小度生活
首页
美食营养
手工爱好
生活家居
返回
小度生活
首页
美食营养
游戏数码
手工爱好
生活家居
健康养生
运动户外
职场理财
情感交际
母婴教育
时尚美容
知识问答
生活知识
搜索
PHILIPS AC4085加湿空气净化器使用说明书:[4]
2025-10-10 03:16:04
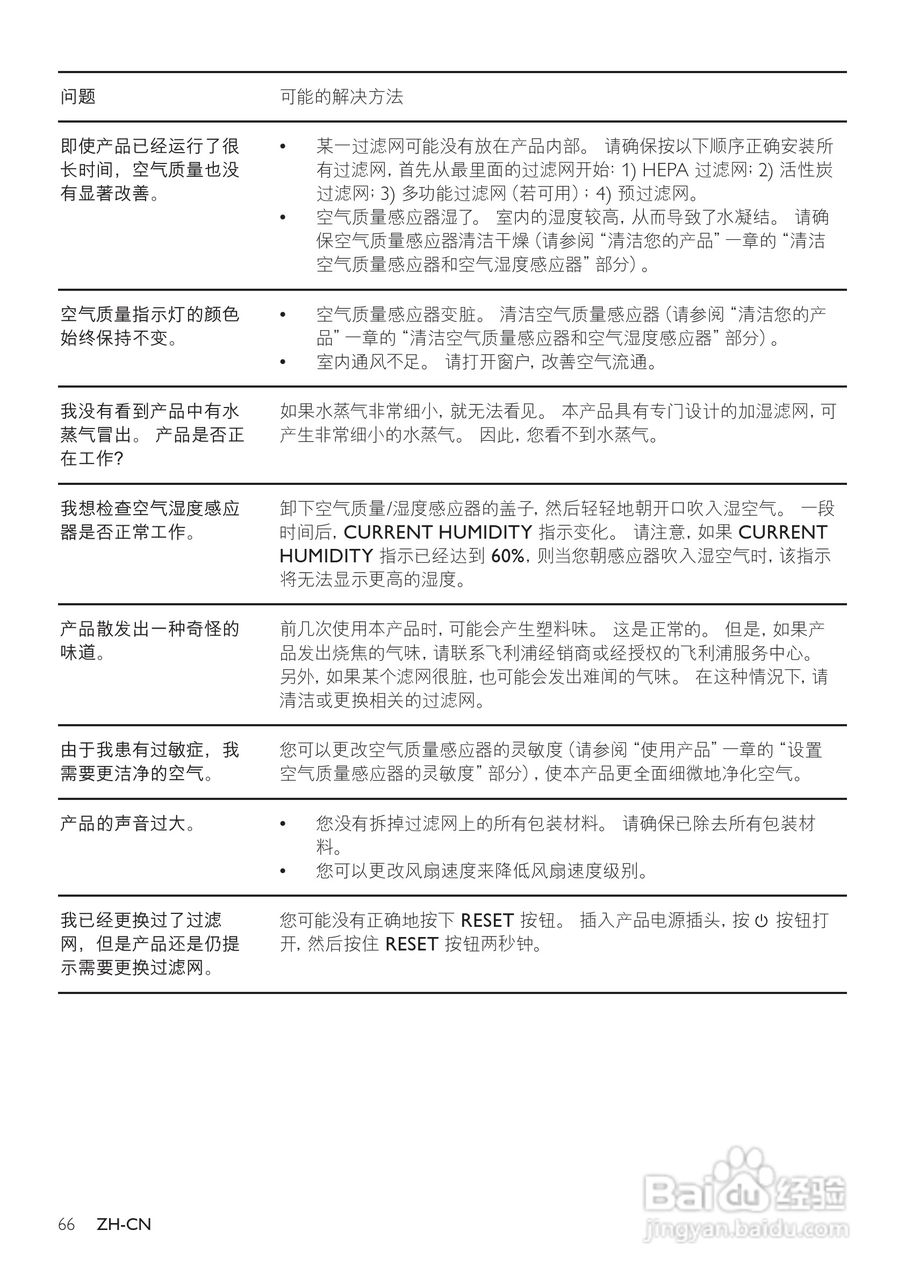
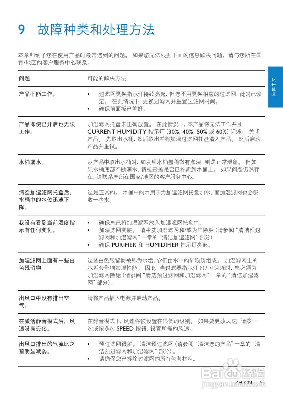
本篇为《PHILIPS AC4085加湿空气净化器使用说明书》,主要介绍该产品的使用方法以及常见故障解决方案。
(共篇)
上一篇:
声明:
本网站引用、摘录或转载内容仅供网站访问者交流或参考,不代表本站立场,如存在版权或非法内容,请联系站长删除,联系邮箱:site.kefu@qq.com。
相关推荐
穿小鸡睡衣的小孩怎样画?
阅读量:175
【说明书】LG 32LS3150-CA液晶彩电使用说明书2
阅读量:102
额头上长粉刺怎么办
阅读量:162
2019最新汶川住宿攻略
阅读量:139
什么时间喝三七最好?
阅读量:132
猜你喜欢
自由职业者是什么意思
promise是什么意思
绝地求生国服什么时候上线
繁荣昌盛的意思
架空层是什么意思
什么是经济人假设
百年树人是什么意思
technology是什么意思
果酸换肤是什么意思
沉鱼落雁是什么意思
猜你喜欢
繁荣昌盛的意思
我今天为你祝福
浪淘沙其一的意思
电脑绘图用什么软件
佛珠手链什么材质好
站街女是什么意思
用什么洗头可以生发
风情万种是什么意思
玫红配什么颜色好看
淘宝子账号有什么用