小度生活
首页
美食营养
手工爱好
生活家居
返回
小度生活
首页
美食营养
游戏数码
手工爱好
生活家居
健康养生
运动户外
职场理财
情感交际
母婴教育
时尚美容
知识问答
生活知识
搜索
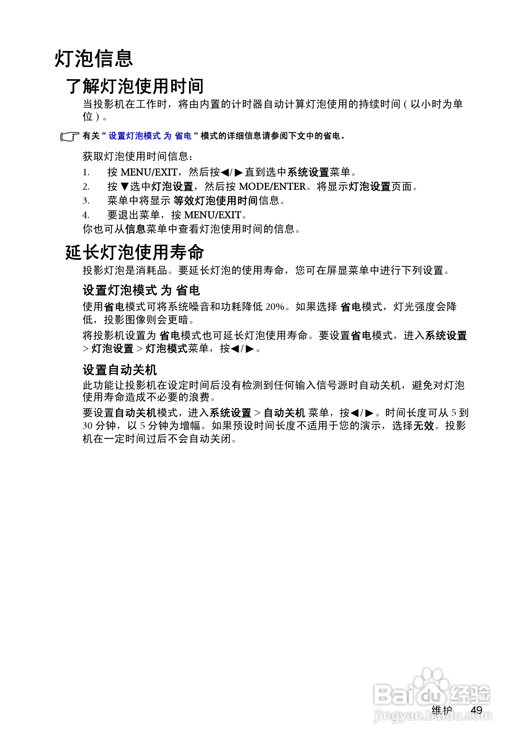
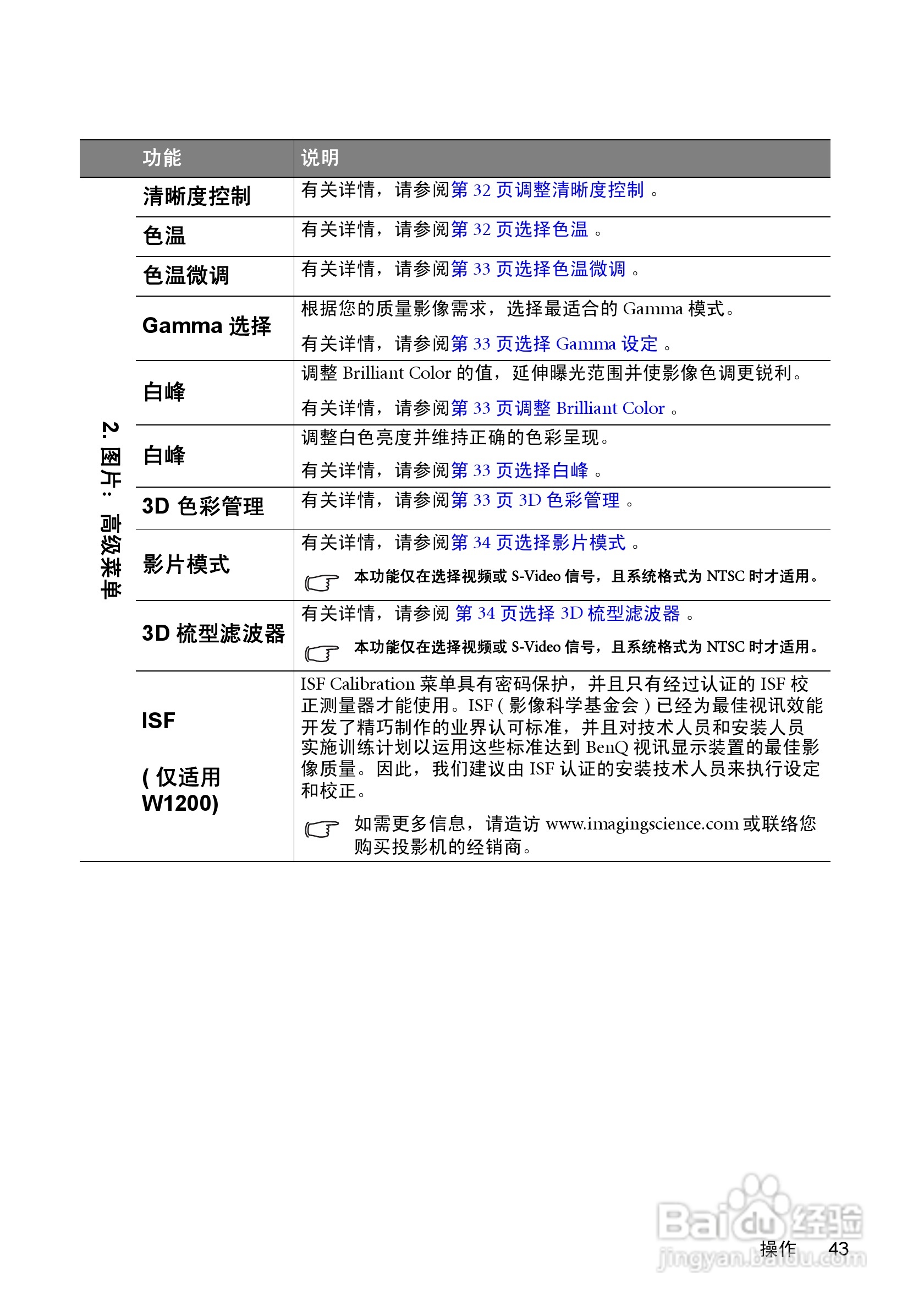
明基W1200投影机使用说明书:[5]
2025-10-11 16:09:57
本篇为《明基W1200投影机使用说明书》,主要介绍该产品的使用方法以及常见故障解决方案。
(共篇)
上一篇:
|
下一篇:
声明:
本网站引用、摘录或转载内容仅供网站访问者交流或参考,不代表本站立场,如存在版权或非法内容,请联系站长删除,联系邮箱:site.kefu@qq.com。
相关推荐
明基W1200投影机使用说明书:[1]
阅读量:182
明基W5000投影机使用说明书:[5]
阅读量:57
明基W550投影机使用说明书:[5]
阅读量:92
使用说明书wf2651使用指南
阅读量:93
使用说明书封面怎么做
阅读量:36
猜你喜欢
.dwg用什么软件打开
真皮沙发什么牌子好
goal是什么意思
impossible是什么意思
有志者事竟成是什么意思
罡是什么意思
母亲节的祝福语
枫桥式公安派出所是什么意思
早搏是什么意思
武大樱花什么时候开
猜你喜欢
芳草萋萋的意思
舍生取义的意思
光年的意思
thriller什么意思
强烈的气息有什么用
峥嵘是什么意思
必然的意思
因材施教的意思
长辈祝福语
割舍的意思