小度生活
首页
美食营养
手工爱好
生活家居
返回
小度生活
首页
美食营养
游戏数码
手工爱好
生活家居
健康养生
运动户外
职场理财
情感交际
母婴教育
时尚美容
知识问答
生活知识
搜索
戴尔Vostro 1400笔记本电脑使用说明书:[15]
2025-11-02 03:07:14
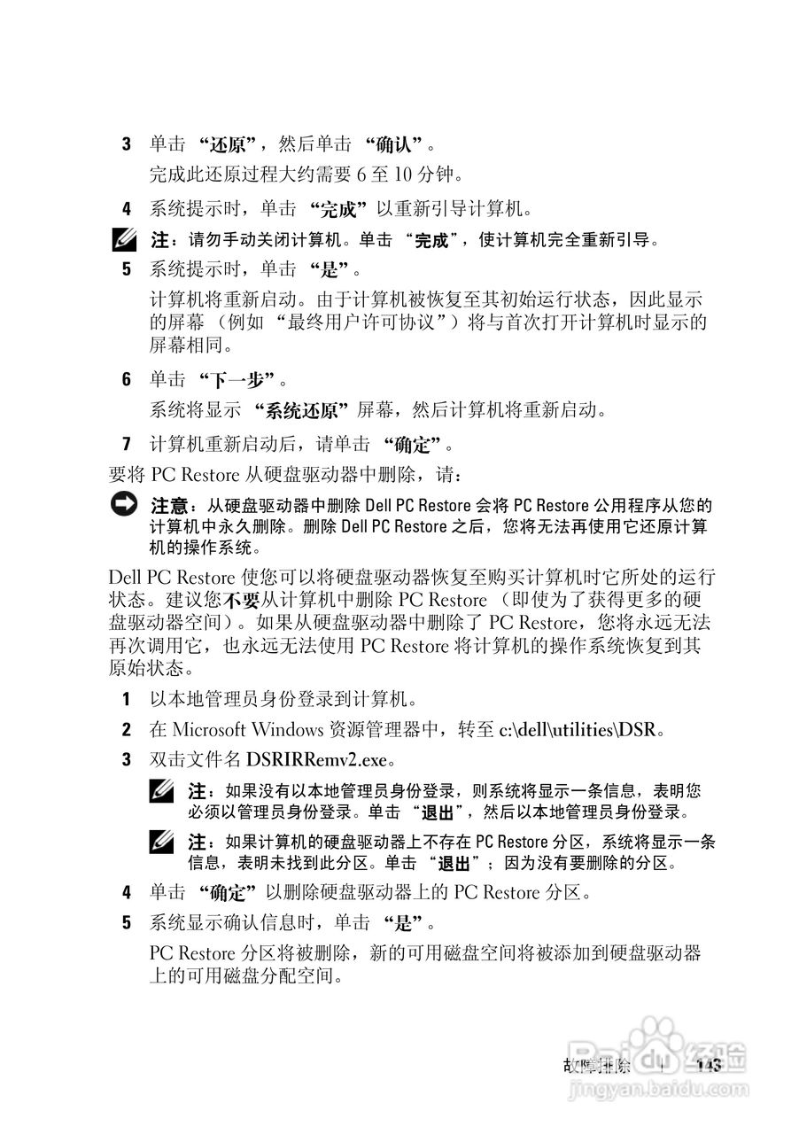
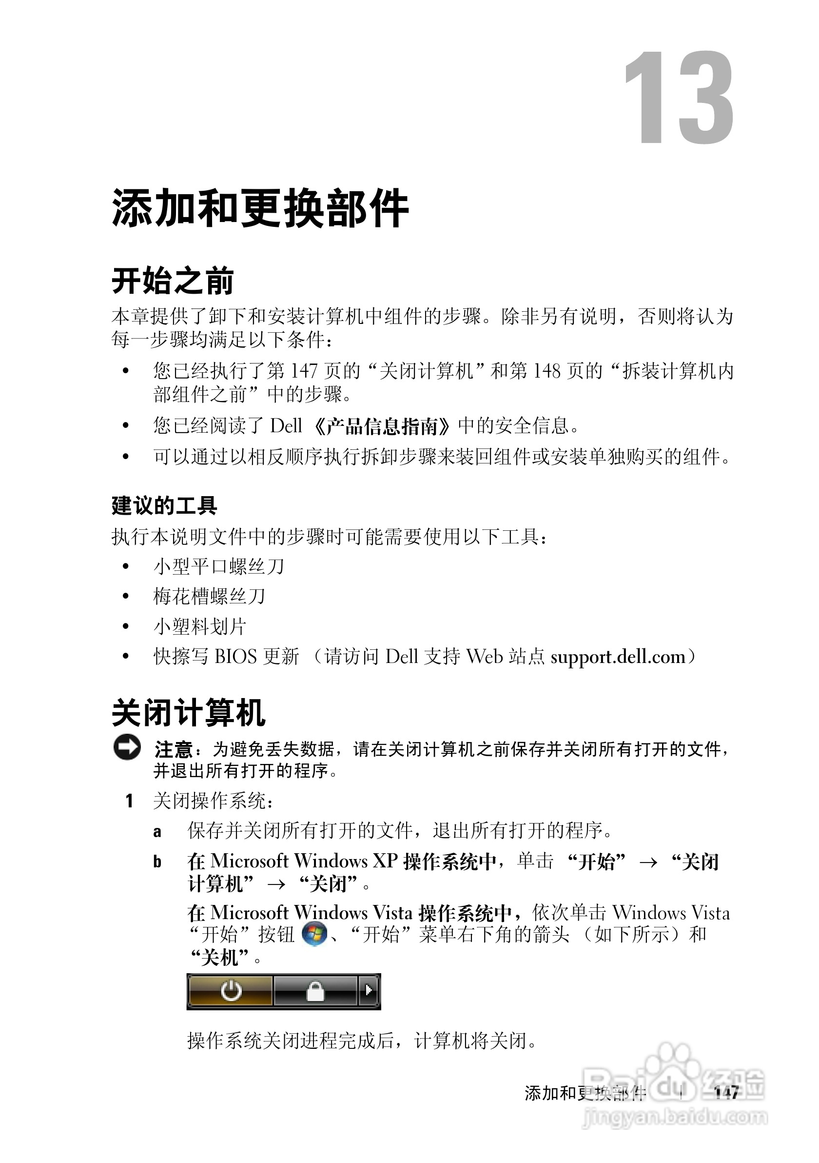
本篇为《戴尔Vostro 1400笔记本电脑使用说明书》,主要介绍该产品的使用方法以及常见故障解决方案。
(共篇)
上一篇:
|
下一篇:
声明:
本网站引用、摘录或转载内容仅供网站访问者交流或参考,不代表本站立场,如存在版权或非法内容,请联系站长删除,联系邮箱:site.kefu@qq.com。
相关推荐
戴尔Vostro 1400笔记本电脑使用说明书:[14]
阅读量:87
戴尔Vostro 1400笔记本电脑使用说明书:[18]
阅读量:58
戴尔Vostro 1400笔记本电脑使用说明书:[19]
阅读量:93
戴尔Vostro 1400笔记本电脑使用说明书:[17]
阅读量:190
戴尔Vostro 1400笔记本电脑使用说明书:[22]
阅读量:56
猜你喜欢
低回声结节什么意思
450分能上什么大学
什么是蓝牙
okay什么意思
比基尼是什么意思
继往开来是什么意思
force是什么意思
manager什么意思
驾驶证档案编号是什么
脑电图能检查出什么
猜你喜欢
维生素e祛斑吗
含维生素b2的食物
猴年马月是什么时候
什么是世界遗产
机动车登记证书是什么
勇敢是什么
湿吻是什么意思
黑卡是什么意思
nano卡是什么
买可乐是什么梗