小度生活
首页
美食营养
手工爱好
生活家居
返回
小度生活
首页
美食营养
游戏数码
手工爱好
生活家居
健康养生
运动户外
职场理财
情感交际
母婴教育
时尚美容
知识问答
生活知识
生活百科
搜索
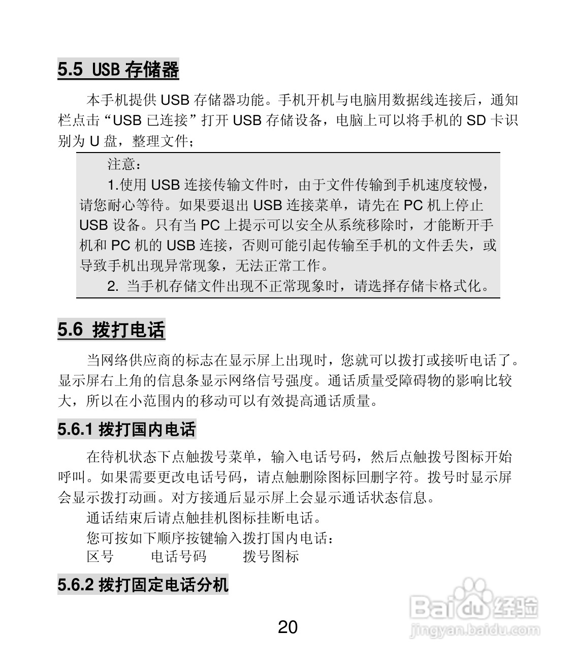
联想Lenovo A30t手机使用说明书:[2]
2026-04-22 20:32:27
(共篇)
上一篇:
|
下一篇:
声明:
本网站引用、摘录或转载内容仅供网站访问者交流或参考,不代表本站立场,如存在版权或非法内容,请联系站长删除,联系邮箱:site.kefu@qq.com。
相关推荐
联想Lenovo i380手机使用说明书:[2]
阅读量:175
联想Lenovo i320手机使用说明书:[2]
阅读量:151
联想Lenovo P707手机使用说明书:[2]
阅读量:194
使用说明书封面怎么做
阅读量:85
使用说明书wf2651使用指南
阅读量:54
猜你喜欢
秀气的意思
麝香的作用
引产是什么意思
庐山在什么省
七嘴八舌的意思
百合花什么时候种植
cool是什么意思
风餐露宿的意思
曲马多属于什么物质
金银花茶的作用
猜你喜欢
莲藕粉的功效与作用
克林霉素的作用
什么是yy
故人是什么意思
example是什么意思
淘宝美工是做什么的
dance是什么意思
跃跃欲试的意思
sherry什么意思
电水壶什么牌子的好