小度生活
首页
美食营养
手工爱好
生活家居
返回
小度生活
首页
美食营养
游戏数码
手工爱好
生活家居
健康养生
运动户外
职场理财
情感交际
母婴教育
时尚美容
知识问答
生活知识
搜索
固网 HP-2900U+打印服务器安装说明书:[3]
2026-02-17 23:28:15
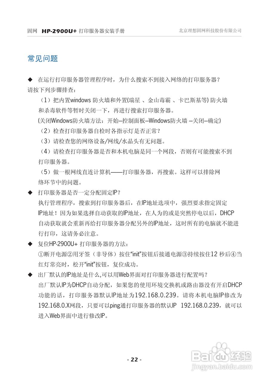
本篇为《固网 HP-2900U+打印服务器安装说明书》,主要介绍该产品的使用方法以及常见故障解决方案。
(共篇)
上一篇:
声明:
本网站引用、摘录或转载内容仅供网站访问者交流或参考,不代表本站立场,如存在版权或非法内容,请联系站长删除,联系邮箱:site.kefu@qq.com。
相关推荐
固网打印服务器如何设置
阅读量:77
局域网打印服务器的安装与设置
阅读量:90
固网网络打印服务器HP1001安装和IP地址的更改
阅读量:120
hp scan怎么安装
阅读量:184
hp怎么装xp系统
阅读量:49
猜你喜欢
hook是什么意思
重阳节祝福
accept是什么意思
天寒地冻的意思
思绪万千的意思
监控录像机什么牌子好
anti是什么意思
去香港买什么
挂科是什么意思
肌肤的意思
猜你喜欢
夏日绝句的意思
螃蟹不能喝什么一起吃
春眠不觉晓的意思
come out是什么意思
鬼斧神工是什么意思
引渡条约是什么意思
虚空魔石有什么用
success是什么意思
对公司的祝福语
ipo的意思