小度生活
首页
美食营养
手工爱好
生活家居
返回
小度生活
首页
美食营养
游戏数码
手工爱好
生活家居
健康养生
运动户外
职场理财
情感交际
母婴教育
时尚美容
搜索
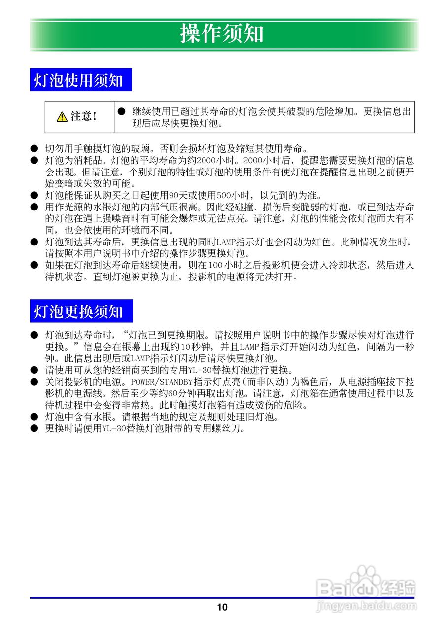
卡西欧数字投影仪XJ-350型使用说明书:[1]
2025-10-16 15:23:52
本篇为《卡西欧数字投影仪XJ-350型使用说明书》,主要介绍该产品的使用方法以及常见故障解决方案。
(共篇)
下一篇:
声明:
本网站引用、摘录或转载内容仅供网站访问者交流或参考,不代表本站立场,如存在版权或非法内容,请联系站长删除,联系邮箱:site.kefu@qq.com。
相关推荐
卡西欧数字投影仪XJ-350型使用说明书:[6]
阅读量:60
卡西欧数字投影仪XJ-350型使用说明书:[2]
阅读量:153
卡西欧数字投影仪XJ-350型使用说明书:[3]
阅读量:156
卡西欧数字投影仪XJ-350型使用说明书:[9]
阅读量:156
卡西欧数字投影仪XJ-350型使用说明书:[7]
阅读量:153
猜你喜欢
门第的意思
competition是什么意思
唇亡齿寒什么意思
捡肥皂是什么意思
身临其境的临的意思
风马牛不相及的意思
细腻的意思
疾风知劲草的意思
矶钓竿什么牌子好
节日祝福
猜你喜欢
reverse是什么意思
娑婆是什么意思
过节送礼送什么好
area是什么意思
新年祝福语四字顺口溜
噱头的意思
我做成了什么作文
恨铁不成钢的意思
格力空调e享是什么意思
puppet是什么意思