小度生活
首页
美食营养
手工爱好
生活家居
返回
小度生活
首页
美食营养
游戏数码
手工爱好
生活家居
健康养生
运动户外
职场理财
情感交际
母婴教育
时尚美容
知识问答
生活知识
生活百科
搜索
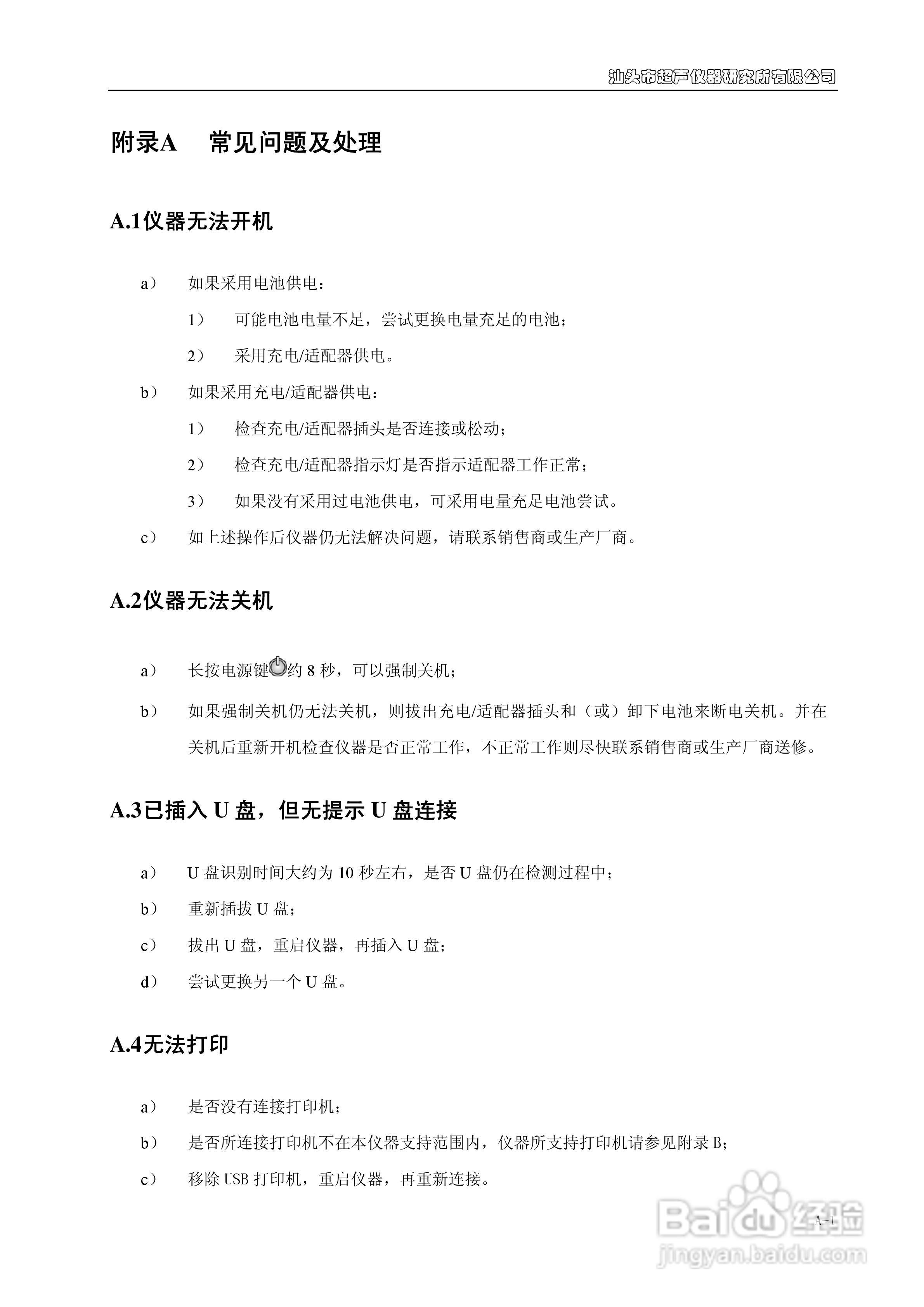
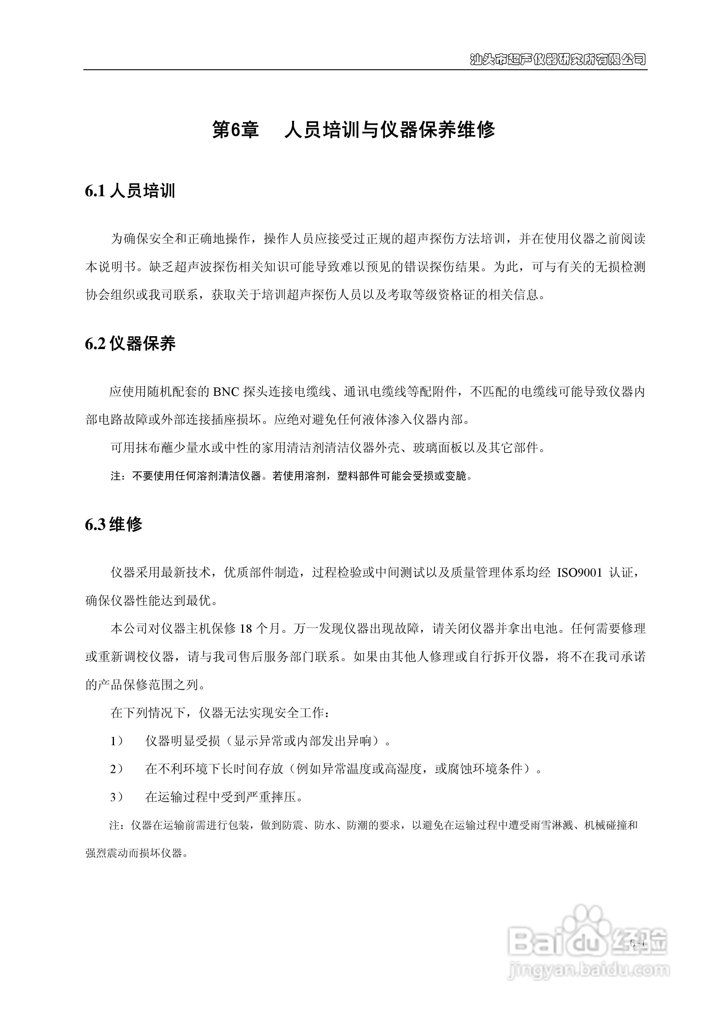
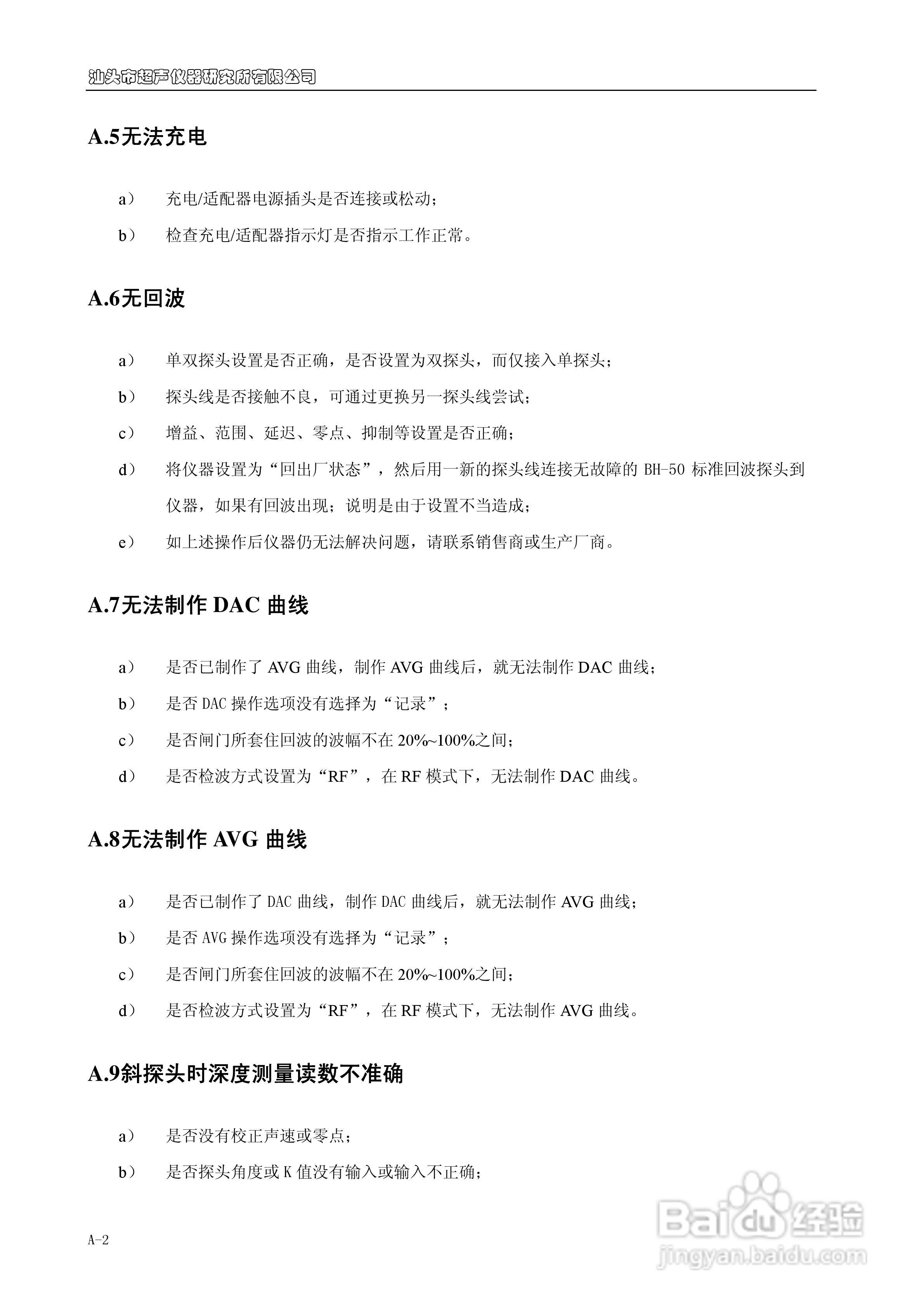
CTS-9006/9008/9009数字超声探伤仪说明书:[6]
2026-05-23 06:26:13
本篇为《CTS-9006/9008/9009数字超声探伤仪说明书》,主要介绍该产品的使用方法以及常见故障解决方案。
(共篇)
上一篇:
|
下一篇:
声明:
本网站引用、摘录或转载内容仅供网站访问者交流或参考,不代表本站立场,如存在版权或非法内容,请联系站长删除,联系邮箱:site.kefu@qq.com。
相关推荐
汽车轮胎多久更换 汽车轮胎多久更换一次
阅读量:51
杂酱面这么做,家里人天天要着吃!
阅读量:174
如何在阳台种植葫芦?
阅读量:81
罗非鱼枸杞叶汤
阅读量:29
13款宝马5系换大屏 导航 倒车影像 宝马原厂大屏
阅读量:189
猜你喜欢
结肠癌是什么原因引起
世界上最大的海是什么海
土鳖是什么意思
5月10日是什么星座
柏拉图是什么意思
2010年是什么年
八字刘海适合什么脸型
could是什么意思
burn是什么意思
非负数是什么
猜你喜欢
什么言什么语四字成语
人为什么会打嗝
梦见坟墓是什么预兆
dt是什么意思
三从四德指的是什么
社保有什么用
郁金香什么时候开花
emba是什么意思
怀孕有什么症状
柔情似水是什么意思