小度生活
首页
美食营养
手工爱好
生活家居
返回
小度生活
首页
美食营养
游戏数码
手工爱好
生活家居
健康养生
运动户外
职场理财
情感交际
母婴教育
时尚美容
知识问答
生活知识
生活百科
搜索
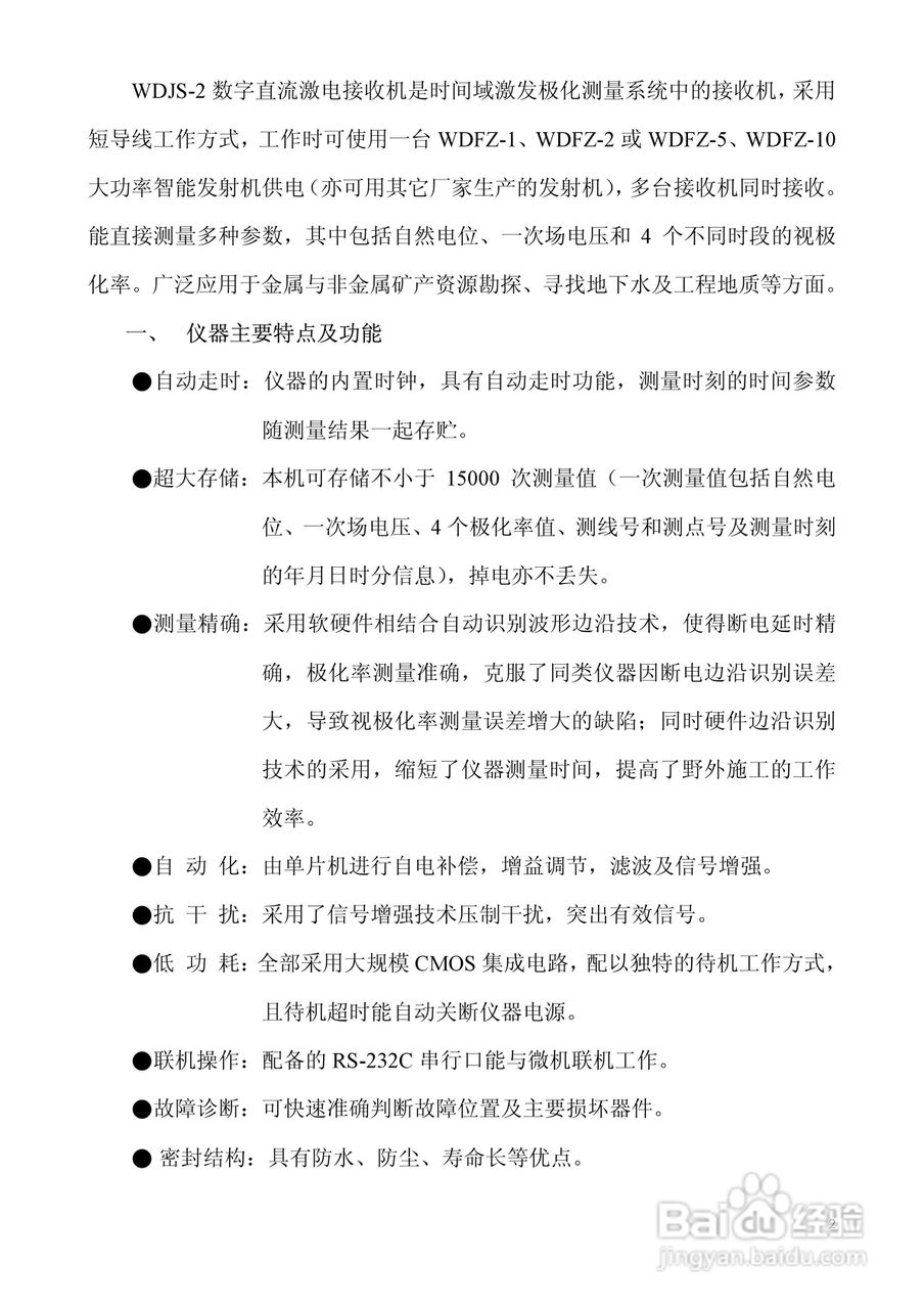
WDJS-2数字直流激电接收机说明书:[1]
2026-04-01 04:32:24
本篇为《WDJS-2数字直流激电接收机说明书》,主要介绍该产品的使用方法以及常见故障解决方案。
(共篇)
下一篇:
声明:
本网站引用、摘录或转载内容仅供网站访问者交流或参考,不代表本站立场,如存在版权或非法内容,请联系站长删除,联系邮箱:site.kefu@qq.com。
相关推荐
如何画出一只粉色高跟鞋?
阅读量:68
如何画漂亮裙子简笔画?
阅读量:78
遵守交通规则手抄报
阅读量:130
大头儿子的简笔画怎么画
阅读量:126
一笔一笔教你画汉堡包简笔画
阅读量:84
猜你喜欢
舌加一笔是什么字
梦见死人复活什么预兆
chloe是什么牌子
3月16日是什么星座
狮子座和什么星座最配
旺旺号是什么
褪黑素有什么副作用
cosplay什么意思呀
欧尼是什么意思
nfc标签读卡器是什么
猜你喜欢
么么哒是什么意思
快捷支付是什么意思
stand是什么意思
cc是什么单位
安逸是什么意思
cot是什么意思
沉鱼落雁什么意思
什么是借记卡
菱形脸适合什么发型
求嗣是什么意思