小度生活
首页
美食营养
手工爱好
生活家居
返回
小度生活
首页
美食营养
游戏数码
手工爱好
生活家居
健康养生
运动户外
职场理财
情感交际
母婴教育
时尚美容
知识问答
生活知识
生活百科
搜索
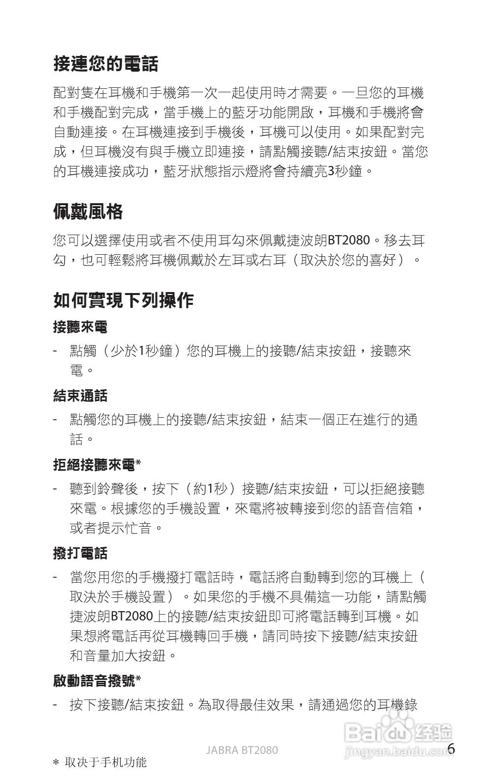
捷波朗BT2080蓝牙耳机使用说明书:[43]
2026-05-02 07:23:48
本篇为《捷波朗BT2080蓝牙耳机使用说明书》,主要介绍该产品的使用方法以及常见故障解决方案。
(共篇)
上一篇:
|
下一篇:
声明:
本网站引用、摘录或转载内容仅供网站访问者交流或参考,不代表本站立场,如存在版权或非法内容,请联系站长删除,联系邮箱:site.kefu@qq.com。
相关推荐
vidahouse画好墙体观看3d空间空白的解决方法
阅读量:20
3dmax2013简体中文版设置方法
阅读量:163
3dsMax怎样绘制L型楼梯
阅读量:21
怎么实时防御3dmax病毒
阅读量:99
CAD如何转成3DMAX建模
阅读量:128
猜你喜欢
考会计师需要什么条件
旅游费计入什么科目
职责的意思
洋洋得意是什么意思
easter是什么意思
10万左右什么车好
用什么桶泡脚好
什么动作会让男生要你
h股是什么意思
君子之交淡如水是什么意思
猜你喜欢
合约机是什么意思
硬件加速有什么用
泥牛入海的意思
淘宝直通车是什么意思
融资买入额是什么意思
淘宝什么产品最好卖
monster是什么意思
tokyo是什么意思
分歧是什么意思
海带不能与什么同食