小度生活
首页
美食营养
手工爱好
生活家居
返回
小度生活
首页
美食营养
游戏数码
手工爱好
生活家居
健康养生
运动户外
职场理财
情感交际
母婴教育
时尚美容
知识问答
生活知识
搜索
明基T1260数码相机使用说明书:[4]
2025-10-14 13:04:34
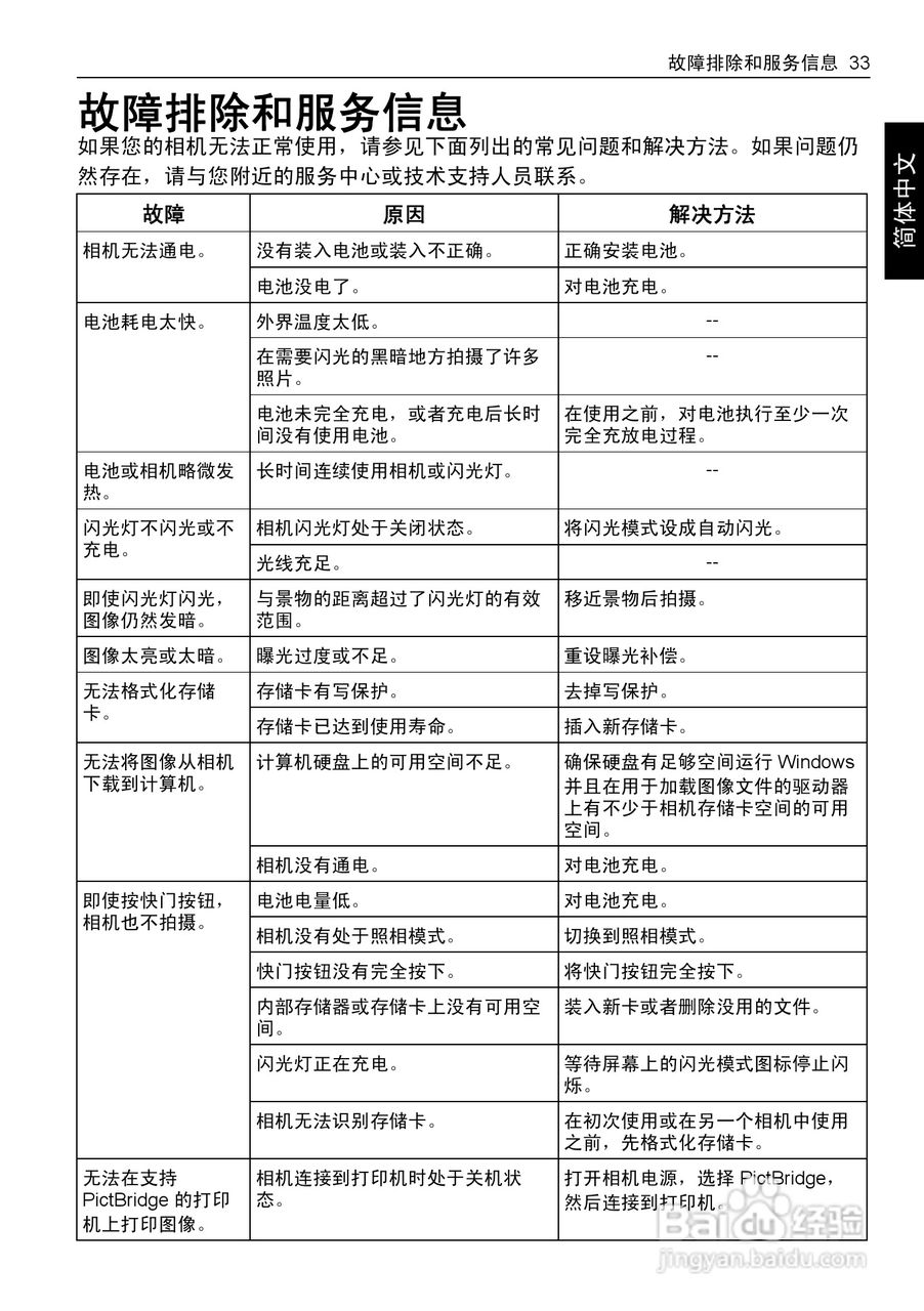
本篇为《明基T1260数码相机使用说明书》,主要介绍该产品的使用方法以及常见故障解决方案。
(共篇)
上一篇:
|
下一篇:
声明:
本网站引用、摘录或转载内容仅供网站访问者交流或参考,不代表本站立场,如存在版权或非法内容,请联系站长删除,联系邮箱:site.kefu@qq.com。
相关推荐
明基T1260数码相机使用说明书:[3]
阅读量:152
使用说明书封面怎么做
阅读量:108
明基T1260数码相机使用说明书:[5]
阅读量:137
明基T1260数码相机使用说明书:[2]
阅读量:165
明基T1260数码相机使用说明书:[1]
阅读量:103
猜你喜欢
重庆三峡学院怎么样
皮肤瘙痒的治疗方法
心悸的治疗方法
怎样炖牛肉好吃
xlsx文件怎么打开
练口才的方法
细菌性阴炎怎么治疗
说明方法有哪些
快走减肥的正确方法
酱排骨的家常做法
猜你喜欢
金枝玉叶花的养殖方法和注意事项
湖北经济学院怎么样
黑头怎么去除简单方法
治脚气的方法
驴肉怎么做好吃
四字成语大全
萝卜腿怎么变细变直
小龙虾怎么做好吃
列数字说明方法的作用
公主故事大全童话故事