小度生活
首页
美食营养
手工爱好
生活家居
返回
小度生活
首页
美食营养
游戏数码
手工爱好
生活家居
健康养生
运动户外
职场理财
情感交际
母婴教育
时尚美容
知识问答
生活知识
生活百科
搜索
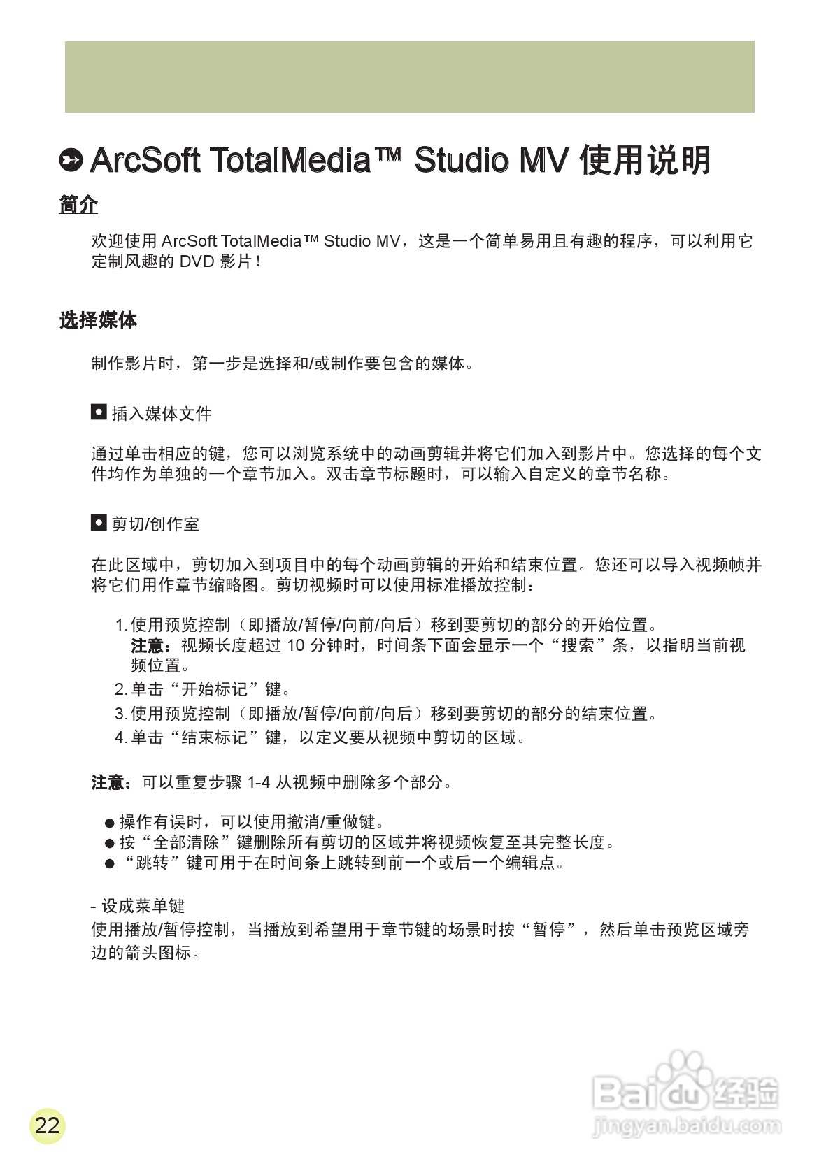
爱普泰克AHD-2数码摄像机使用说明书:[35]
2026-03-28 08:40:12
本篇为《爱普泰克AHD-2数码摄像机使用说明书》,主要介绍该产品的使用方法以及常见故障解决方案。
(共篇)
上一篇:
|
下一篇:
声明:
本网站引用、摘录或转载内容仅供网站访问者交流或参考,不代表本站立场,如存在版权或非法内容,请联系站长删除,联系邮箱:site.kefu@qq.com。
相关推荐
爱普泰克AHD-2数码摄像机使用说明书:[34]
阅读量:157
爱普泰克AHD-2数码摄像机使用说明书:[31]
阅读量:174
爱普泰克AHD-2数码摄像机使用说明书:[18]
阅读量:97
使用说明书封面怎么做
阅读量:184
使用说明书wf2651使用指南
阅读量:107
猜你喜欢
电脑怎么重装系统xp
血压低怎么办吃什么好得快
笔记本如何截图
乱码怎么办
如何自拍
如何全身美白
生活随笔
如何释放电脑内存
小孩玩的泡泡水怎么做
如何发挥党员先锋模范作用
猜你喜欢
疝气是什么
酷q机器人怎么用
环境与生活
麻将记号1一9怎么做
汽车年审过期怎么办
怎么用图片制作视频
简单的生活
影音先锋怎么下载电影
十月份是什么星座
爱浪音响怎么样