小度生活
首页
美食营养
手工爱好
生活家居
返回
小度生活
首页
美食营养
游戏数码
手工爱好
生活家居
健康养生
运动户外
职场理财
情感交际
母婴教育
时尚美容
知识问答
生活知识
搜索
颐和新能源EHE-N20K光伏并网逆变电源用户手册:[2]
2025-10-31 11:08:19
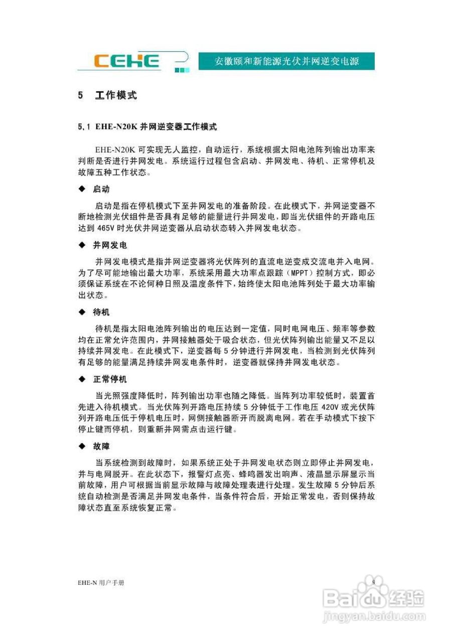
本篇为《颐和新能源EHE-N20K光伏并网逆变电源用户手册》,主要介绍该产品的使用方法以及常见故障解决方案。
(共篇)
上一篇:
|
下一篇:
声明:
本网站引用、摘录或转载内容仅供网站访问者交流或参考,不代表本站立场,如存在版权或非法内容,请联系站长删除,联系邮箱:site.kefu@qq.com。
相关推荐
颐和新能源EHE-N2K2光伏并网逆变电源用户手册:[2]
阅读量:176
颐和新能源EHE-N100K光伏并网逆变电源用户手册:[2]
阅读量:110
颐和新能源EHE-N30K光伏并网逆变电源用户手册:[3]
阅读量:156
颐和新能源EHE-N100K光伏并网逆变电源用户手册:[3]
阅读量:50
新能源汽车电池包的组成
阅读量:134
猜你喜欢
红刚玉是什么
鸦雀无声是什么意思
cbm是什么单位
五经指什么
脚凉是什么原因
运动衣
happened是什么意思
运动会宣传稿200字
右脸长痘痘是什么原因
孤独的反义词是什么
猜你喜欢
ava是什么
七月十四是什么情人节
维生素b12的作用及功能介绍
蹉跎什么意思
众志成城什么意思
代沟什么意思
红掌的养殖方法
vi设计是什么
三五之夜的三五是什么
guide是什么意思