小度生活
首页
美食营养
手工爱好
生活家居
返回
小度生活
首页
美食营养
游戏数码
手工爱好
生活家居
健康养生
运动户外
职场理财
情感交际
母婴教育
时尚美容
知识问答
生活知识
生活百科
搜索
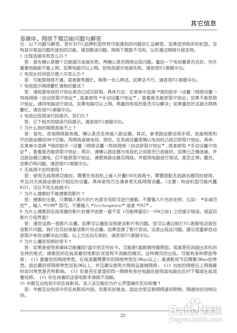
TCL王牌L43F3390A-3D液晶彩电使用说明书:[3]
2026-04-26 20:37:07
(共篇)
上一篇:
声明:
本网站引用、摘录或转载内容仅供网站访问者交流或参考,不代表本站立场,如存在版权或非法内容,请联系站长删除,联系邮箱:site.kefu@qq.com。
相关推荐
TCL王牌L32P7200-3D液晶彩电使用说明书:[1]
阅读量:163
TCL王牌L58X9200-3D液晶彩电使用说明书
阅读量:150
TCL王牌L46P7200-3D液晶彩电使用说明书
阅读量:103
TCL王牌L48F3390A-3D液晶彩电使用说明书:[1]
阅读量:152
TCL王牌L55V6300-3D液晶彩电使用说明书
阅读量:163
猜你喜欢
云南香格里拉旅游攻略
睡眠不好多梦怎么办
新鞋子挤脚怎么办
有人问我你究竟是哪里好是什么歌
脸上肉多怎么减
如何锻炼记忆力
若尔盖旅游攻略
跳跳犬哪里多
怎么看香头
路由器怎么装
猜你喜欢
台北旅游
路由器的设置
旅游社区
鼠标失灵怎么办
手机黑屏怎么刷机
柘木手串怎么盘
美国个人旅游签证
蒙特利尔旅游
微信理财通怎么样
如何减肚子上的赘肉