小度生活
首页
美食营养
手工爱好
生活家居
返回
小度生活
首页
美食营养
游戏数码
手工爱好
生活家居
健康养生
运动户外
职场理财
情感交际
母婴教育
时尚美容
知识问答
生活知识
生活百科
搜索
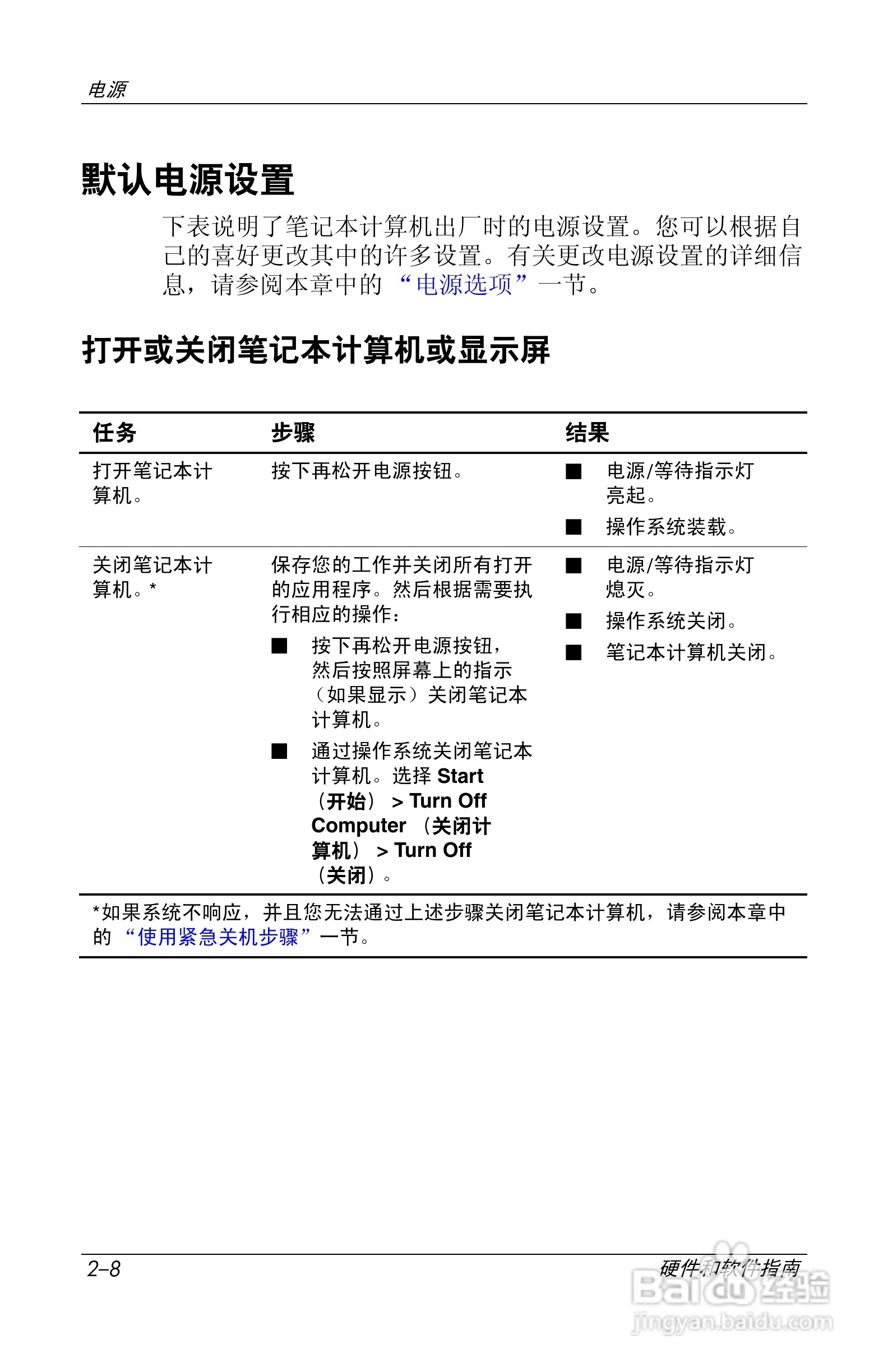
惠普(康柏) HP Compaq nc6230笔记本电脑说明书:[4]
2026-03-31 08:15:09
本篇为《惠普(康柏) HP Compaq nc6230笔记本电脑说明书》,主要介绍该产品的使用方法以及常见故障解决方案。
(共篇)
上一篇:
|
下一篇:
声明:
本网站引用、摘录或转载内容仅供网站访问者交流或参考,不代表本站立场,如存在版权或非法内容,请联系站长删除,联系邮箱:site.kefu@qq.com。
相关推荐
惠普(康柏) HP Compaq nc6230笔记本电脑说明书:[24]
阅读量:73
惠普(康柏) HP Compaq nc6230笔记本电脑说明书:[23]
阅读量:139
惠普打印机扫描怎么用
阅读量:68
惠普打印机如何安装驱动程序
阅读量:95
惠普打印机无线打印设置
阅读量:107
猜你喜欢
边城简介
歌曲大全下载
鸭胗的做法大全
洁癖怎么办
广州城建职业学院怎么样
艾青简介
科技小制作大全简单
小品大全
澳柯玛冰箱怎么样
好词语大全
猜你喜欢
淘宝头像图片大全
小孩晚上发烧怎么办
怎么找回qq好友
比亚迪s6怎么样
儒林外史简介
芥菜疙瘩的做法大全
十分钟免费视频大全
爱奇艺视频电视剧大全
皓镧传怎么读
雀斑怎么去