小度生活
首页
美食营养
手工爱好
生活家居
返回
小度生活
首页
美食营养
游戏数码
手工爱好
生活家居
健康养生
运动户外
职场理财
情感交际
母婴教育
时尚美容
知识问答
生活知识
生活百科
搜索
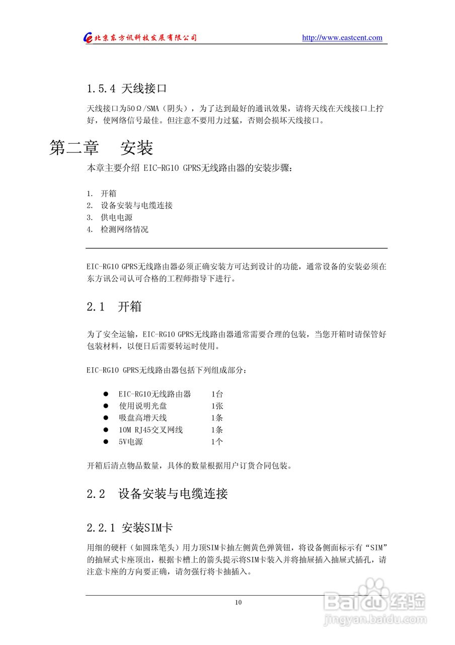
EIC-RG10 GPRS路由使用说明书:[2]
2026-05-23 19:28:16
本篇为《EIC-RG10 GPRS路由使用说明书》,主要介绍该产品的使用方法以及常见故障解决方案。
(共篇)
上一篇:
|
下一篇:
声明:
本网站引用、摘录或转载内容仅供网站访问者交流或参考,不代表本站立场,如存在版权或非法内容,请联系站长删除,联系邮箱:site.kefu@qq.com。
相关推荐
EIC-RG10 GPRS路由使用说明书:[1]
阅读量:185
EIC-RG10 GPRS路由使用说明书:[3]
阅读量:70
使用说明书封面怎么做
阅读量:103
EIC-RC20 CDMA路由使用说明书:[2]
阅读量:120
EIC-RC20 CDMA路由使用说明书:[3]
阅读量:141
猜你喜欢
脚踝肿了是什么原因
桃花劫什么意思
鲍鱼是什么
碧波荡漾是什么意思
人为什么会打呼噜
kd是什么意思
土地确权是什么意思
呵呵哒是什么意思
raise是什么意思
中元节是什么意思
猜你喜欢
手脚冰凉是什么原因
lucky什么意思
不以为然是什么意思
什么是原位癌
什么是细节描写
ipv6是什么
感恩节在什么时候
forever是什么意思
宫颈活检是什么
汗斑用什么药