小度生活
首页
美食营养
手工爱好
生活家居
返回
小度生活
首页
美食营养
游戏数码
手工爱好
生活家居
健康养生
运动户外
职场理财
情感交际
母婴教育
时尚美容
知识问答
生活知识
生活百科
搜索
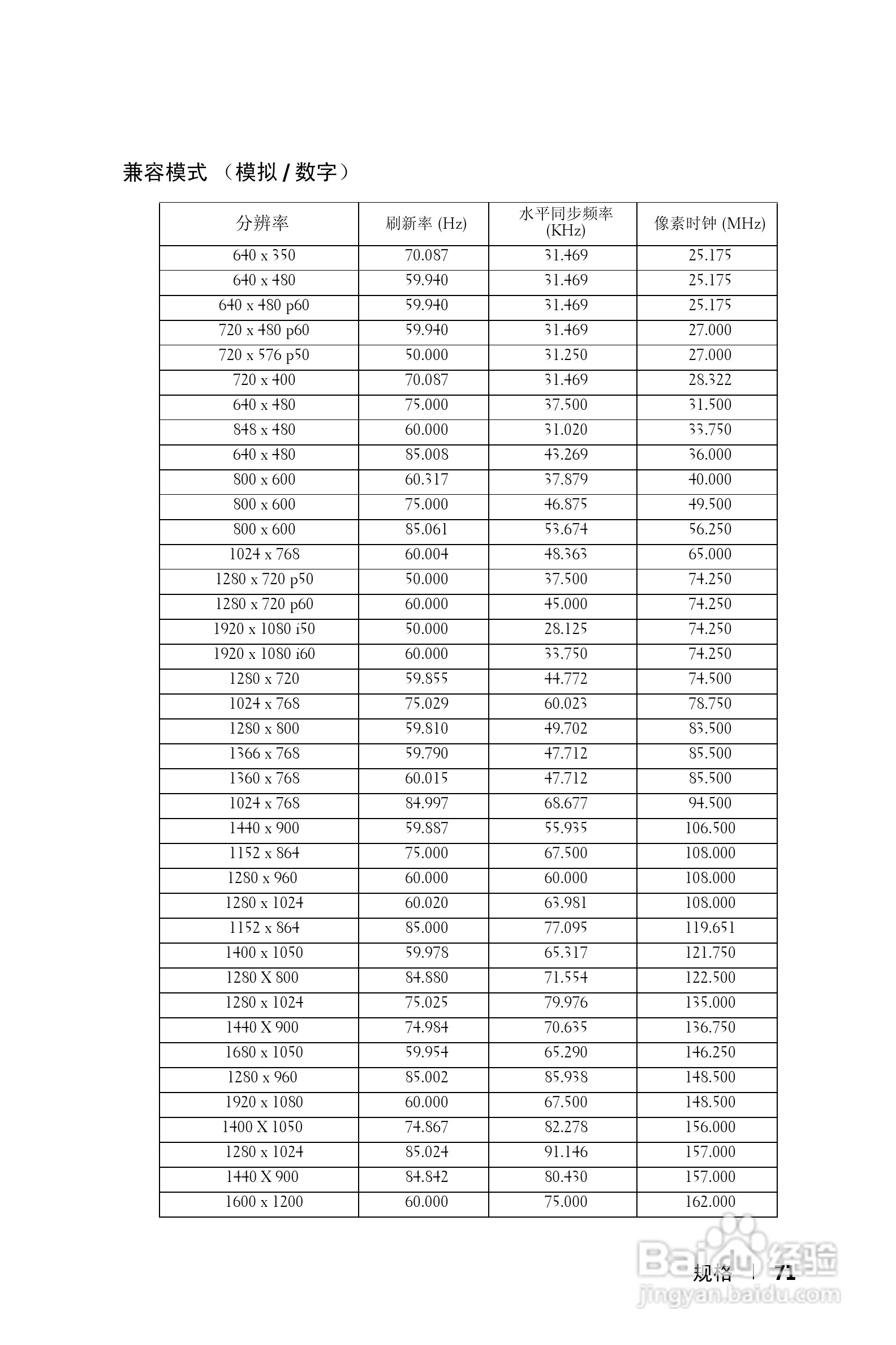
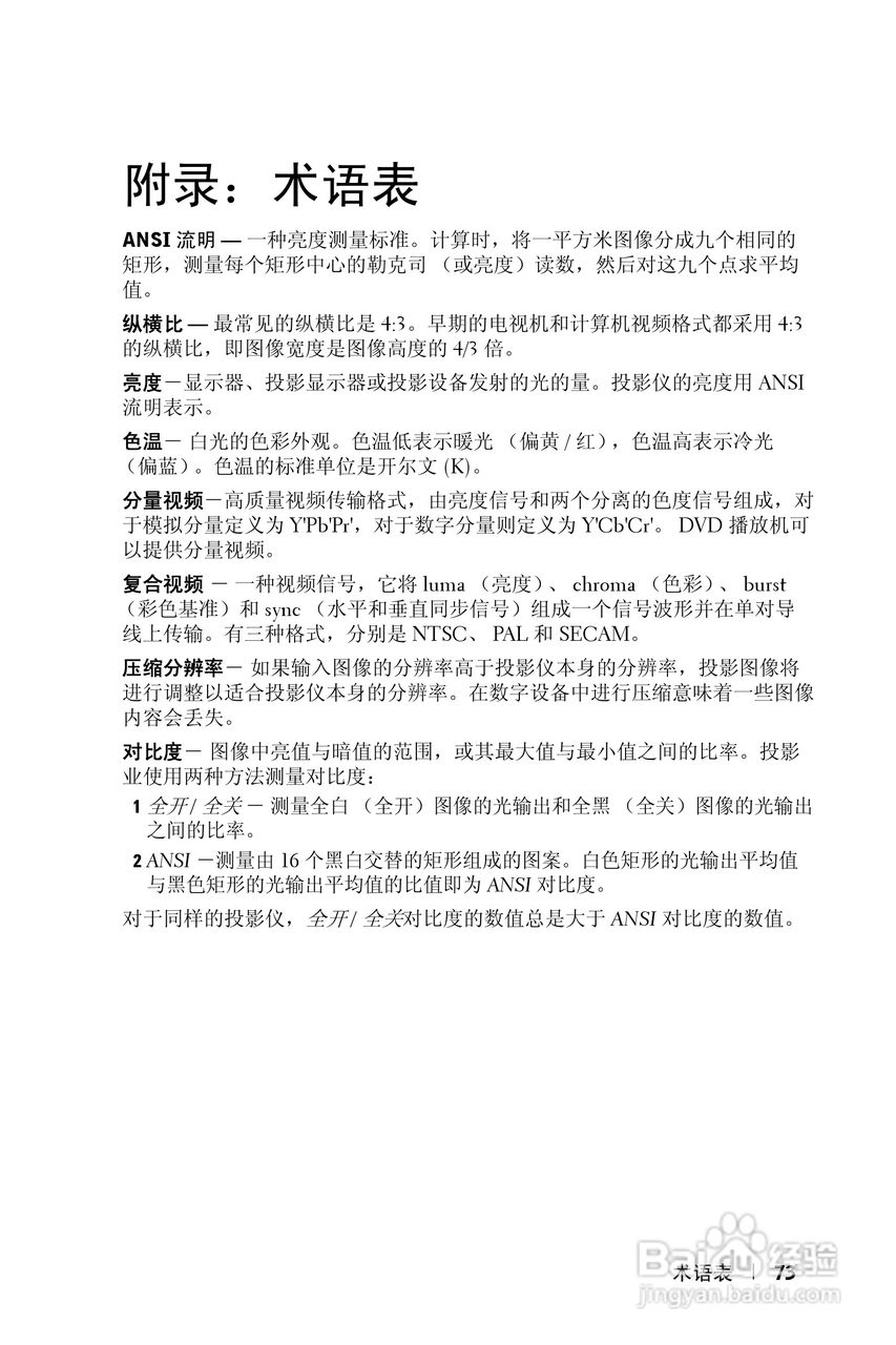
DELL 1610HD投影机说明书:[8]
2026-04-22 10:48:35
本篇为《DELL 1610HD投影机说明书》,主要介绍该产品的使用方法以及常见故障解决方案。
(共篇)
上一篇:
声明:
本网站引用、摘录或转载内容仅供网站访问者交流或参考,不代表本站立场,如存在版权或非法内容,请联系站长删除,联系邮箱:site.kefu@qq.com。
相关推荐
DELL 1610HD投影机说明书:[1]
阅读量:191
DELL 1610HD投影机说明书:[5]
阅读量:115
DELL Dell 1510X投影机说明书:[8]
阅读量:135
DELL 1201MP投影机说明书:[8]
阅读量:44
dell蓝牙怎么打开
阅读量:114
猜你喜欢
合肥有什么好玩的地方景点推荐
c位出道是什么意思
什么是公积金
社保断交有什么影响
大红袍属于什么茶
客家人是什么意思
人为什么会做梦
情怀是什么意思
商誉是什么意思
上将军衔相当于什么官
猜你喜欢
什么小说好看完结的
dos是什么意思
补办房产证需要什么手续
佛系是什么意思
hkd是什么意思
performance是什么意思
胎芽是什么
大姨妈是什么
什么是无产阶级
早孕反应什么时候开始