小度生活
首页
美食营养
手工爱好
生活家居
返回
小度生活
首页
美食营养
游戏数码
手工爱好
生活家居
健康养生
运动户外
职场理财
情感交际
母婴教育
时尚美容
知识问答
生活知识
生活百科
搜索
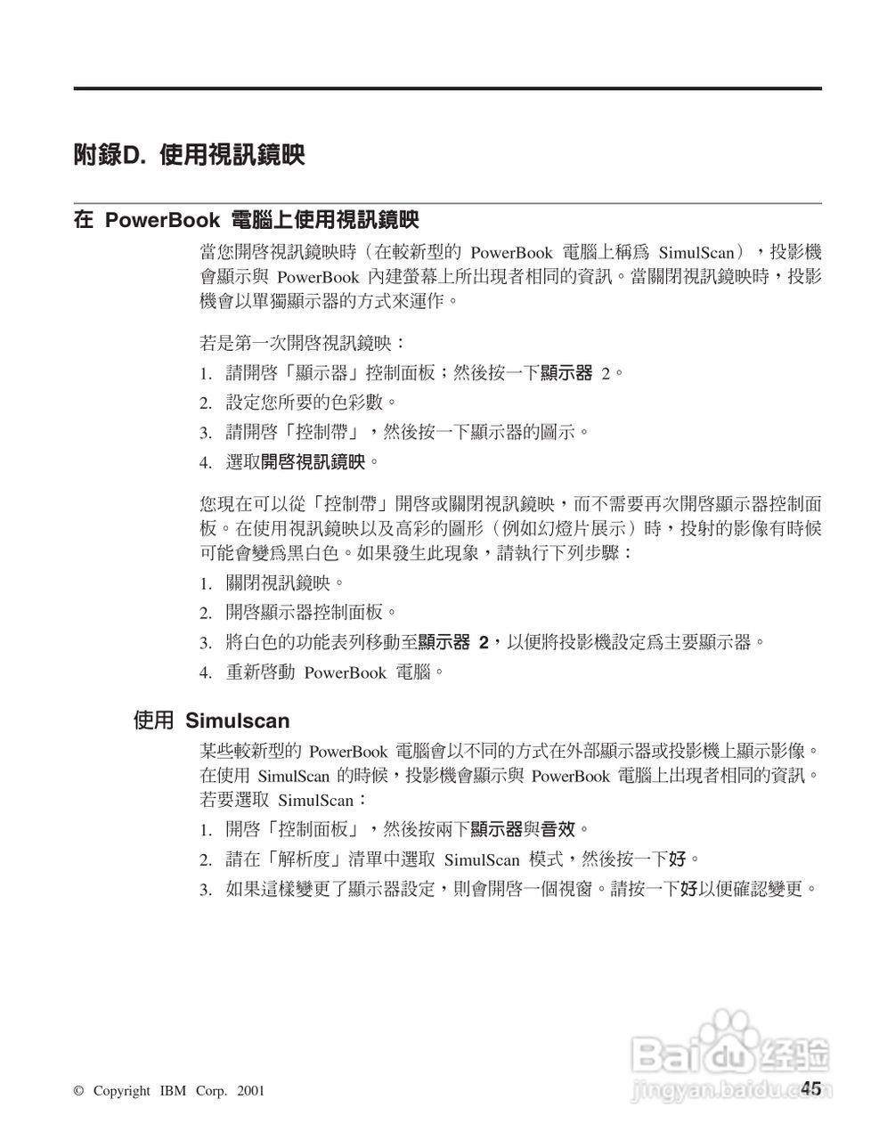
IBM iL1210投影机说明书:[6]
2026-04-01 17:24:47
本篇为《IBM iL1210投影机说明书》,主要介绍该产品的使用方法以及常见故障解决方案。
(共篇)
上一篇:
|
下一篇:
声明:
本网站引用、摘录或转载内容仅供网站访问者交流或参考,不代表本站立场,如存在版权或非法内容,请联系站长删除,联系邮箱:site.kefu@qq.com。
相关推荐
IBM iL1210投影机说明书:[1]
阅读量:182
IBM iL1210投影机说明书:[4]
阅读量:104
IBM iL2220投影机说明书:[6]
阅读量:166
IBM iL2220投影机说明书:[8]
阅读量:111
IBM iL2220投影机说明书:[5]
阅读量:174
猜你喜欢
什么是sap
乐不思蜀是什么意思
罗汉果的功效与作用及食用方法
殆是什么意思
胱氨酸的功效与作用
铁杵成针的意思
上纲上线是什么意思
不以规矩不能成方圆的意思
温故而知新的意思
猪心炖什么好
猜你喜欢
shelf是什么意思
唐诗宋词元曲明清什么
什么是超文本
用什么祛斑
soccer是什么意思
芙蓉花什么时候开
985大学是什么意思
可圈可点的意思
百合粥的功效与作用
扉页是什么意思