小度生活
首页
美食营养
手工爱好
生活家居
返回
小度生活
首页
美食营养
游戏数码
手工爱好
生活家居
健康养生
运动户外
职场理财
情感交际
母婴教育
时尚美容
知识问答
生活知识
生活百科
搜索
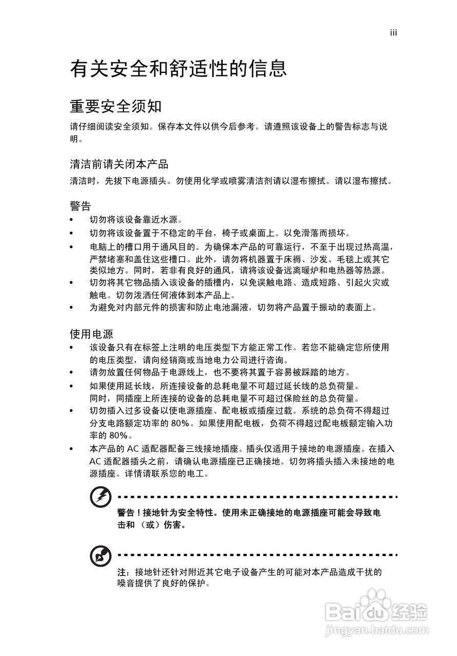
ACER宏基Aspire X1400计算机说明书:[1]
2026-04-18 18:20:23
本篇为《ACER宏基Aspire X1400计算机说明书》,主要介绍该产品的使用方法以及常见故障解决方案。
(共篇)
下一篇:
声明:
本网站引用、摘录或转载内容仅供网站访问者交流或参考,不代表本站立场,如存在版权或非法内容,请联系站长删除,联系邮箱:site.kefu@qq.com。
相关推荐
ACER宏基Aspire M1930计算机说明书:[1]
阅读量:154
ACER宏基Aspire M1620计算机说明书:[1]
阅读量:150
ACER宏基Aspire G7750计算机说明书:[1]
阅读量:174
ACER宏基Aspire M3160计算机说明书:[1]
阅读量:159
ACER宏基Aspire M1202计算机说明书:[1]
阅读量:48
猜你喜欢
头晕脑胀四肢无力是怎么回事
军旗怎么玩
案例分析怎么写
怎么锁电脑屏幕
紫色英文怎么读
佛手怎么吃
怎么做炒面
缺点怎么写
朋友用英语怎么写
小怎么读
猜你喜欢
广东话怎么说
皮肤暗黄怎么调理能变白
金发科技怎么样
刘邦怎么死的
wifi密码怎么看
嗓子痒咳嗽怎么办
痔疮怎么治疗最好
斜率怎么算
海尔空气能热水器怎么样
静脉曲张怎么预防