小度生活
首页
美食营养
手工爱好
生活家居
返回
小度生活
首页
美食营养
游戏数码
手工爱好
生活家居
健康养生
运动户外
职场理财
情感交际
母婴教育
时尚美容
知识问答
生活知识
生活百科
搜索
佳能LEGRIA HF M41数码摄像机使用说明书:[15]
2026-03-27 12:50:11
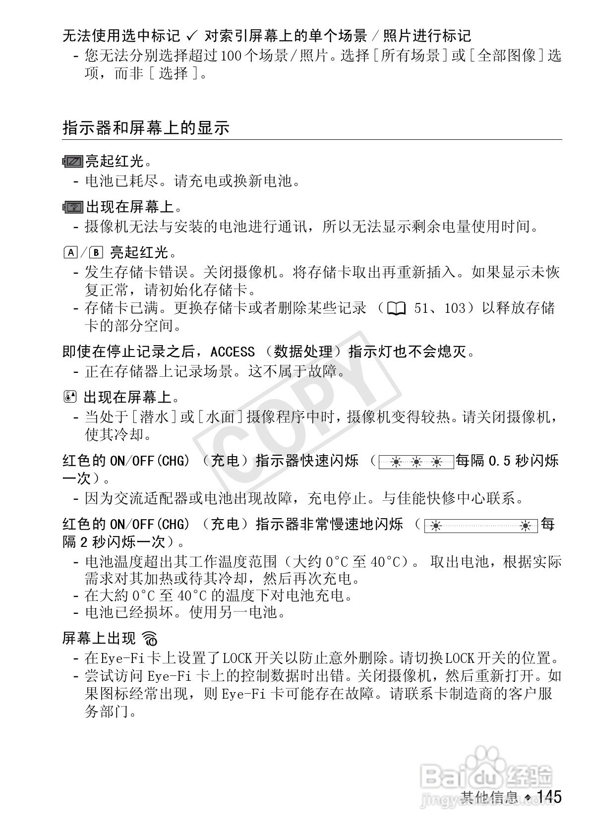
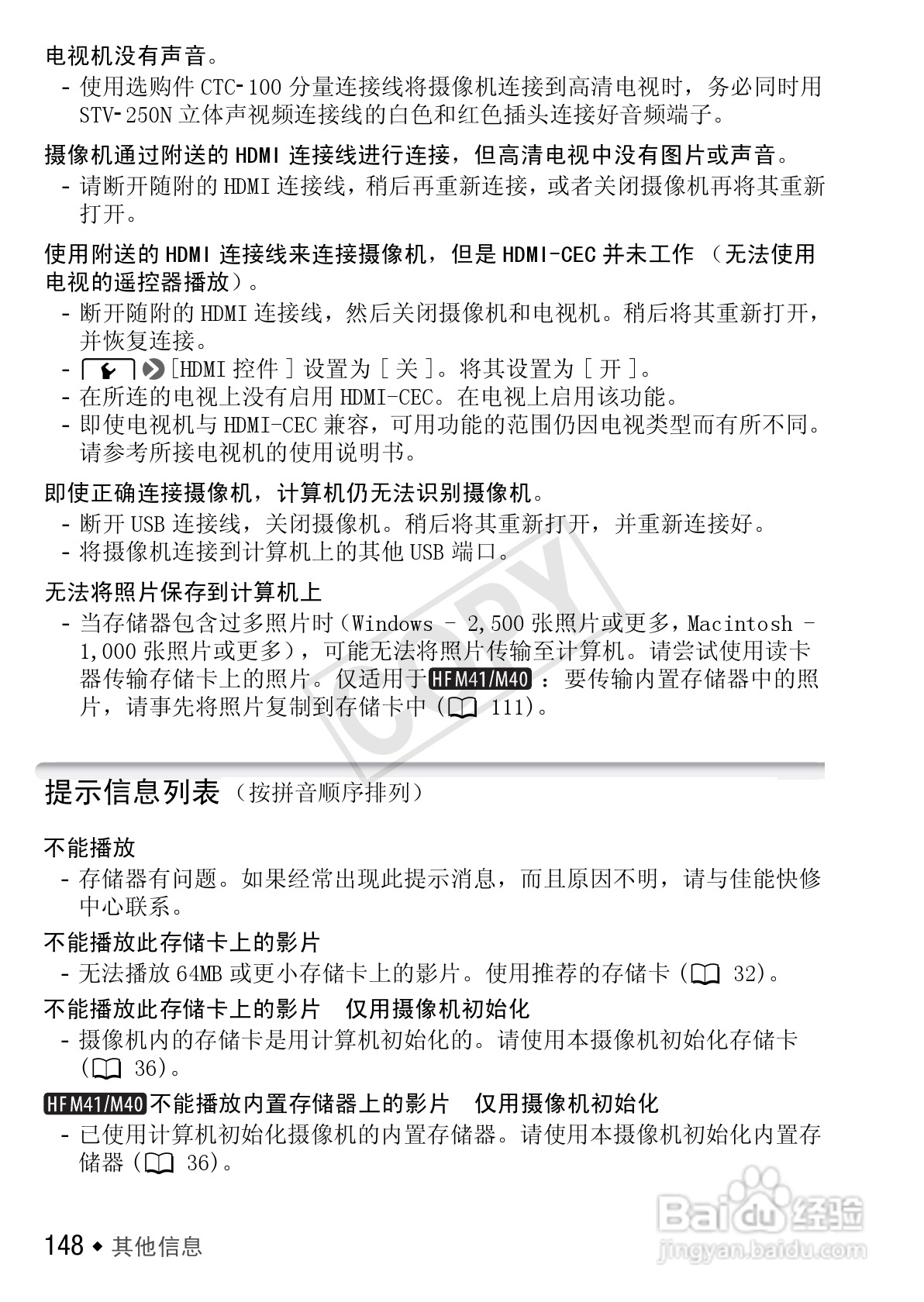
本篇为《佳能LEGRIA HF M41数码摄像机使用说明书》,主要介绍该产品的使用方法以及常见故障解决方案。
(共篇)
上一篇:
|
下一篇:
声明:
本网站引用、摘录或转载内容仅供网站访问者交流或参考,不代表本站立场,如存在版权或非法内容,请联系站长删除,联系邮箱:site.kefu@qq.com。
相关推荐
企业申请备用信用证材料
阅读量:52
2016年越野赛安全预案
阅读量:58
褥疮垫哪种好,防褥疮气床垫的作用有哪些?
阅读量:184
胃扩张患者怎么饮食
阅读量:101
如何鉴定天球瓶
阅读量:45
猜你喜欢
朗润的意思
做梦梦到蛇是什么意思
ssid是什么意思
做梦梦到牙齿掉了是什么意思
polo是什么意思
dns是什么意思
倘若的意思
pdf文件用什么打开
三支一扶是什么意思
炒白术功效与作用
猜你喜欢
梦见开车是什么意思
慷慨的意思
whenever等于什么
酱油吃多了有什么坏处
断章取义的意思
洗耳恭听的意思
近水楼台什么意思
可控硅的作用
洗车液什么牌子好
八嘎是什么意思