小度生活
首页
美食营养
手工爱好
生活家居
返回
小度生活
首页
美食营养
游戏数码
手工爱好
生活家居
健康养生
运动户外
职场理财
情感交际
母婴教育
时尚美容
知识问答
生活知识
生活百科
搜索
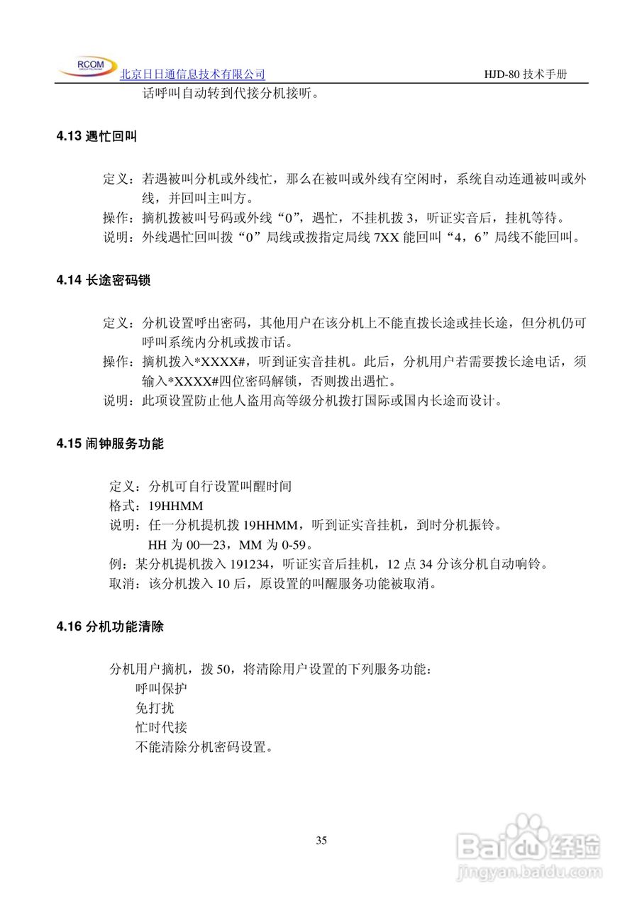
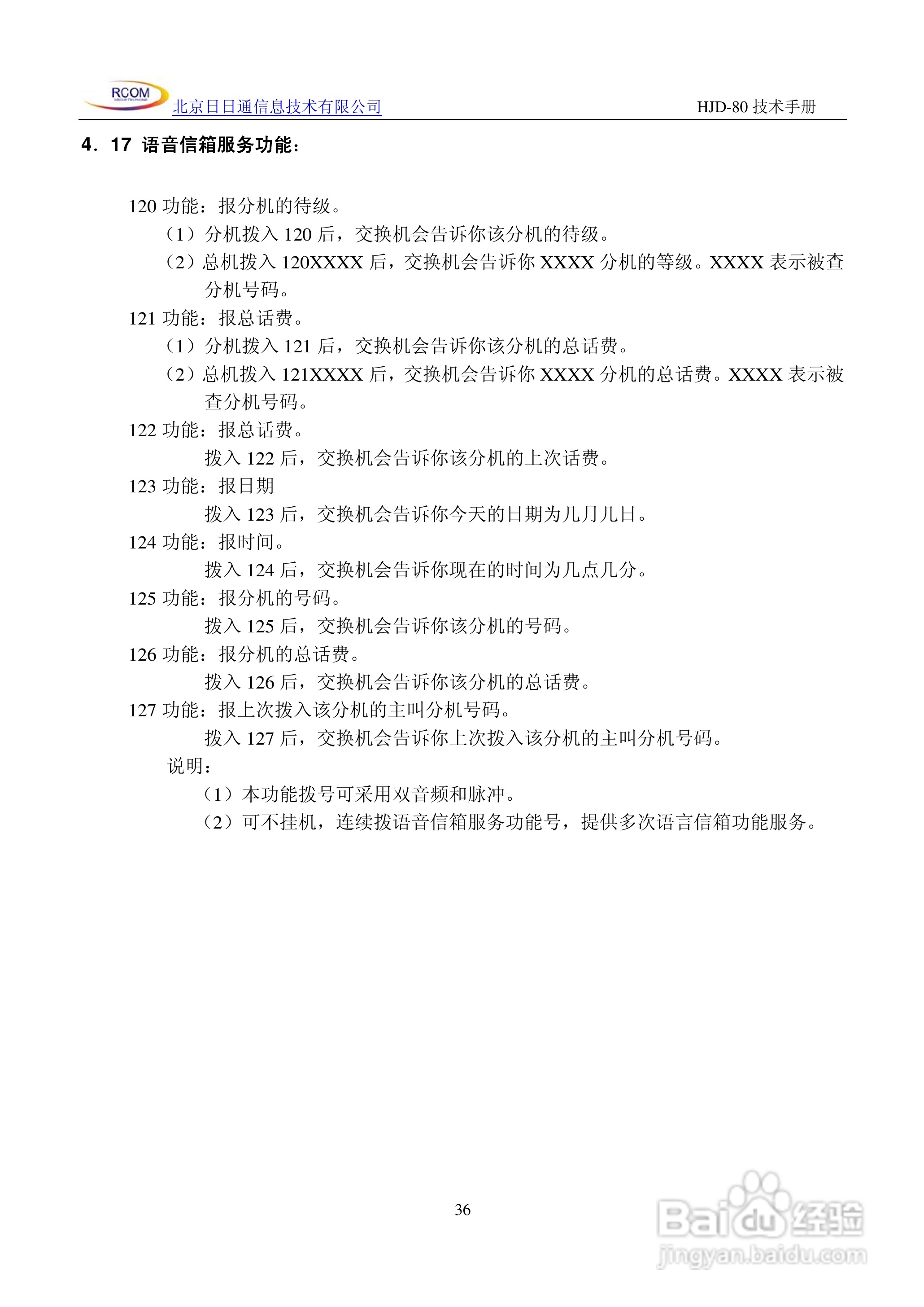
HJD-80程控用户交换机说明书:[4]
2026-05-16 17:24:26
本篇为《HJD-80程控用户交换机说明书》,主要介绍该产品的使用方法以及常见故障解决方案。
(共篇)
上一篇:
|
下一篇:
声明:
本网站引用、摘录或转载内容仅供网站访问者交流或参考,不代表本站立场,如存在版权或非法内容,请联系站长删除,联系邮箱:site.kefu@qq.com。
相关推荐
爱乐SW-2000HR程控用户交换机使用说明书:[4]
阅读量:196
爱乐SW-2000HR程控用户交换机使用说明书:[8]
阅读量:66
爱乐SW-2000HR程控用户交换机使用说明书:[6]
阅读量:118
爱乐SW-2000HR程控用户交换机使用说明书:[5]
阅读量:166
爱乐SW-2000HR程控用户交换机使用说明书:[9]
阅读量:132
猜你喜欢
东风悦达起亚怎么样
怎么让电脑定时关机
如何开网店
调查报告怎么写格式
灵山大佛旅游攻略
失眠要怎么办
cf怎么刷枪
新铁锅使用前如何处理
tplink路由器
哪里可以看片
猜你喜欢
古筝曲谱怎么看
人死后去哪里了
如何设计logo
巴宝莉手表怎么样
千林保健品怎么样
西宁旅游包车
如何投资理财才赚钱
如何进入开发者模式
如何给电脑设置密码
甲状腺结节怎么治疗最好