小度生活
首页
美食营养
手工爱好
生活家居
返回
小度生活
首页
美食营养
游戏数码
手工爱好
生活家居
健康养生
运动户外
职场理财
情感交际
母婴教育
时尚美容
知识问答
生活知识
搜索
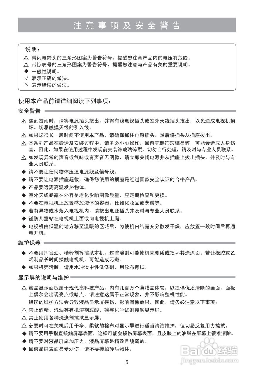
海信LED42H310液晶彩电使用说明书:[1]
2026-02-06 11:35:21
(共篇)
下一篇:
声明:
本网站引用、摘录或转载内容仅供网站访问者交流或参考,不代表本站立场,如存在版权或非法内容,请联系站长删除,联系邮箱:site.kefu@qq.com。
相关推荐
海信LED32H310液晶彩电使用说明书:[1]
阅读量:31
海信LED32H310液晶彩电使用说明书:[4]
阅读量:51
海信LED32H310液晶彩电使用说明书:[5]
阅读量:67
海信LED42K316液晶彩电使用说明书:[1]
阅读量:22
海信LED26H310液晶彩电使用说明书:[3]
阅读量:75
猜你喜欢
托福是什么
软件是什么
安静的近义词是什么
6月5号是什么日子
鸵鸟政策是什么意思
贺军翔出了什么事
鸡蛋不能和什么一起吃
acca是什么
三农指什么
端午节是什么时候
猜你喜欢
alpha是什么
calendar是什么意思
pkg是什么意思
ago是什么意思
职高有什么专业
password是什么意思
办营业执照需要什么资料
人比黄花瘦是什么意思
到期还款日是什么意思
有头皮屑是什么原因