小度生活
首页
美食营养
手工爱好
生活家居
返回
小度生活
首页
美食营养
游戏数码
手工爱好
生活家居
健康养生
运动户外
职场理财
情感交际
母婴教育
时尚美容
知识问答
生活知识
生活百科
搜索
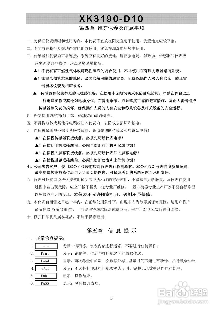
XK3190-D10型称重仪表显示器使用说明书:[4]
2026-05-13 07:02:02
本篇为《XK3190-D10型称重仪表显示器使用说明书》,主要介绍该产品的使用方法以及常见故障解决方案。
(共篇)
上一篇:
|
下一篇:
声明:
本网站引用、摘录或转载内容仅供网站访问者交流或参考,不代表本站立场,如存在版权或非法内容,请联系站长删除,联系邮箱:site.kefu@qq.com。
相关推荐
转租商铺遇陷阱,该怎样规避风险?
阅读量:49
种植葫芦怎么管理
阅读量:166
新房装修,装饰画怎么选择
阅读量:53
新房刚入住就有蟑螂怎么办
阅读量:174
怀孕第八周症状及注意事项
阅读量:52
猜你喜欢
罗曼蒂克是什么意思
新股什么时间申购中签率高
有什么玄幻小说好看
汽车座套什么牌子好
有什么好看的动漫日本
爬爬垫什么牌子好
actress是什么意思
ai格式用什么打开
paul是什么意思
金俊眉属什么茶
猜你喜欢
来势汹汹的意思
越秀公园有什么好玩的
螃蟹配什么吃
avi文件用什么播放器
周末祝福信息
什么导航软件最好
响晴的意思
summary是什么意思
淘宝现在卖什么最火
豆芽机什么牌子好