小度生活
首页
美食营养
手工爱好
生活家居
返回
小度生活
首页
美食营养
游戏数码
手工爱好
生活家居
健康养生
运动户外
职场理财
情感交际
母婴教育
时尚美容
知识问答
生活知识
生活百科
搜索
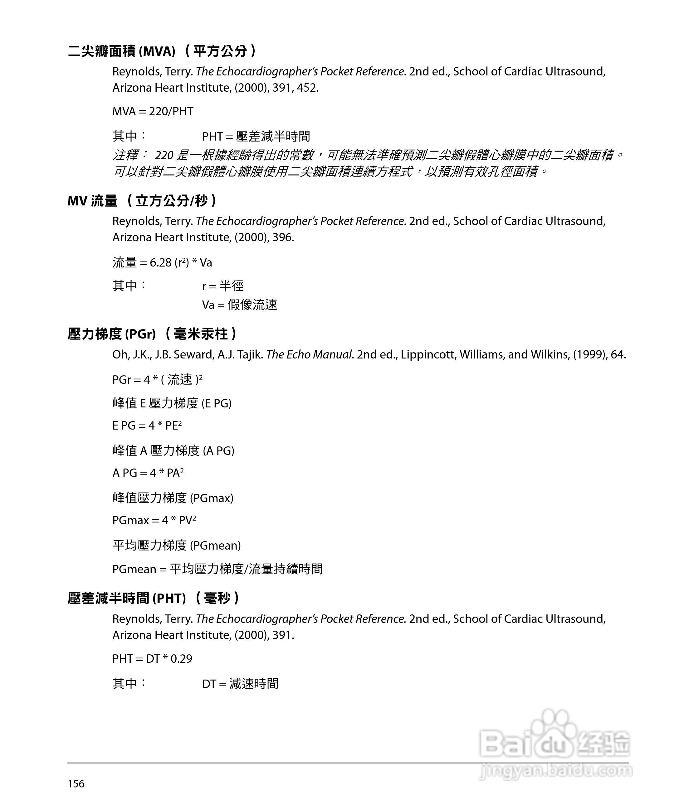
SONOSITE M-TURBO超音波仪器使用手册:[17]
2026-03-30 10:54:22
本篇为《SONOSITE M-TURBO超音波仪器使用手册》,主要介绍该产品的使用方法以及常见故障解决方案。
(共篇)
上一篇:
|
下一篇:
声明:
本网站引用、摘录或转载内容仅供网站访问者交流或参考,不代表本站立场,如存在版权或非法内容,请联系站长删除,联系邮箱:site.kefu@qq.com。
相关推荐
微博app中如何查看政务微博团委排行榜?
阅读量:167
美国驾车入境加拿大 十项事情需注意
阅读量:71
日常护肤步骤 逆龄魔法留住青春
阅读量:21
淘宝app如何更换皮肤
阅读量:156
如何及时收到唯品会的包裹
阅读量:151
猜你喜欢
bean是什么意思
金牛座和什么座最配
郁金香代表什么
7月是什么星座的
星罗棋布是什么意思
大发什么意思
护垫是什么
考研什么时候开始准备
spf是什么意思
厉兵秣马是什么意思
猜你喜欢
什么仇什么怨
词性是什么
胡子长得快是什么原因
红颜祸水是什么意思
淡定是什么意思
脚底脱皮什么原因
7月是什么星座的
广东有什么特产
鼠标侧键有什么用
什么是一般过去时