小度生活
首页
美食营养
手工爱好
生活家居
返回
小度生活
首页
美食营养
游戏数码
手工爱好
生活家居
健康养生
运动户外
职场理财
情感交际
母婴教育
时尚美容
知识问答
生活知识
搜索
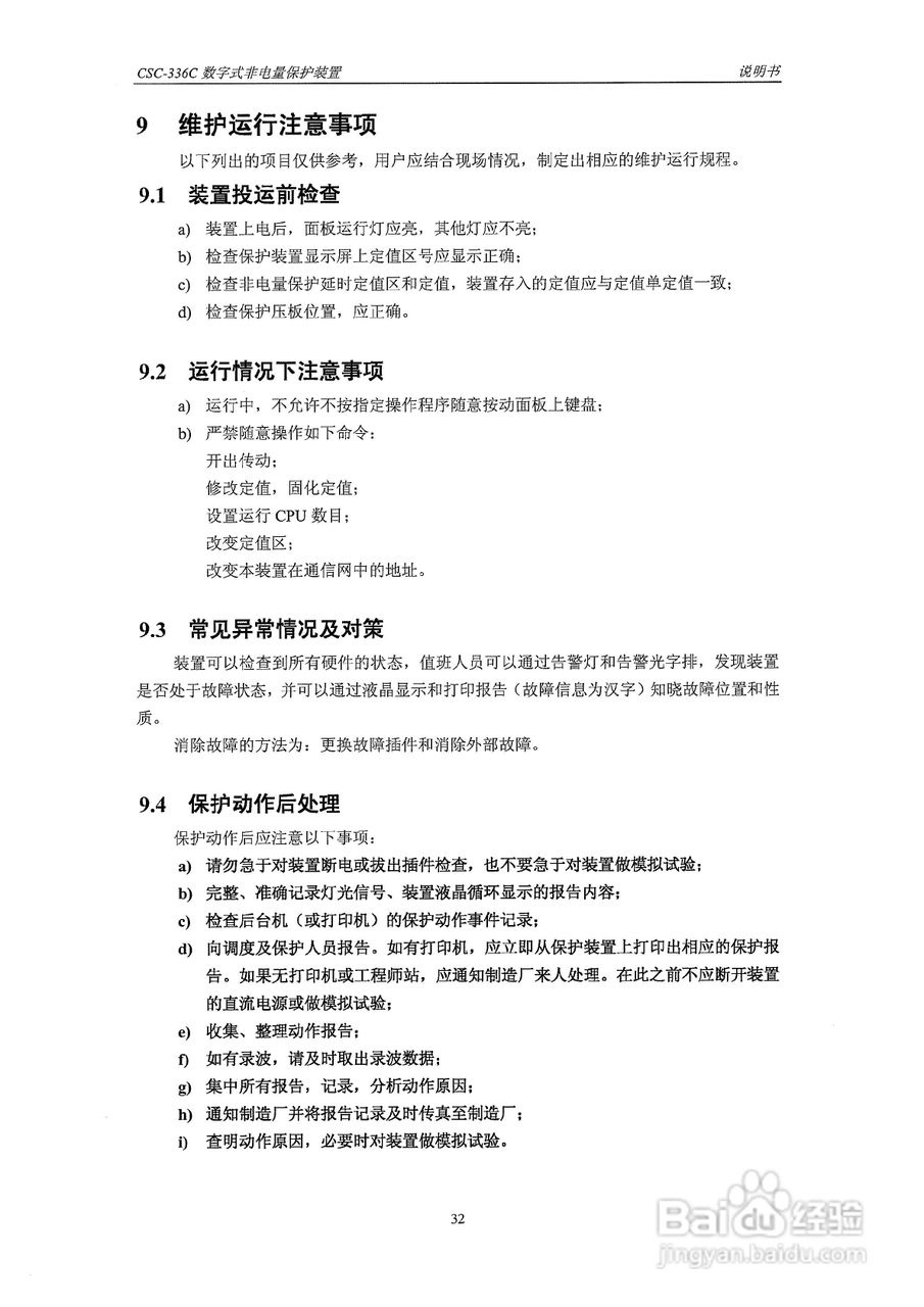
四方CSC-336C数字式非电量保护装置说明书:[4]
2026-01-12 17:12:48
本篇为《四方CSC-336C数字式非电量保护装置说明书》,主要介绍该产品的使用方法以及常见故障解决方案。
(共篇)
上一篇:
声明:
本网站引用、摘录或转载内容仅供网站访问者交流或参考,不代表本站立场,如存在版权或非法内容,请联系站长删除,联系邮箱:site.kefu@qq.com。
相关推荐
四方形礼品盒怎样包装
阅读量:176
CSC-336A(F)数字式非电量保护装置说明书:[4]
阅读量:167
四方CSC-336B1数字式非电量保护装置说明书:[2]
阅读量:142
四方CSC-163T数字式线路保护装置说明书:[3]
阅读量:28
四方CSC-150数字式母线保护装置说明书:[2]
阅读量:96
猜你喜欢
曾经沧海难为水除却巫山不是云是什么意思
祝福领导最实在的话
读大学读什么
东倒西歪的意思
什么是新三板上市
什么是p2p理财
小货车什么牌子好
至关重要的意思
thief是什么意思
抄底是什么意思
猜你喜欢
变化莫测的意思
轻工辅料都包括什么
知己知彼的意思
恩泽的意思
华贵的意思
carrots是什么意思
折叠床什么牌子好
春望的意思
沧海一粟是什么意思
有志者事竟成是什么意思