小度生活
首页
美食营养
手工爱好
生活家居
返回
小度生活
首页
美食营养
游戏数码
手工爱好
生活家居
健康养生
运动户外
职场理财
情感交际
母婴教育
时尚美容
知识问答
生活知识
生活百科
搜索
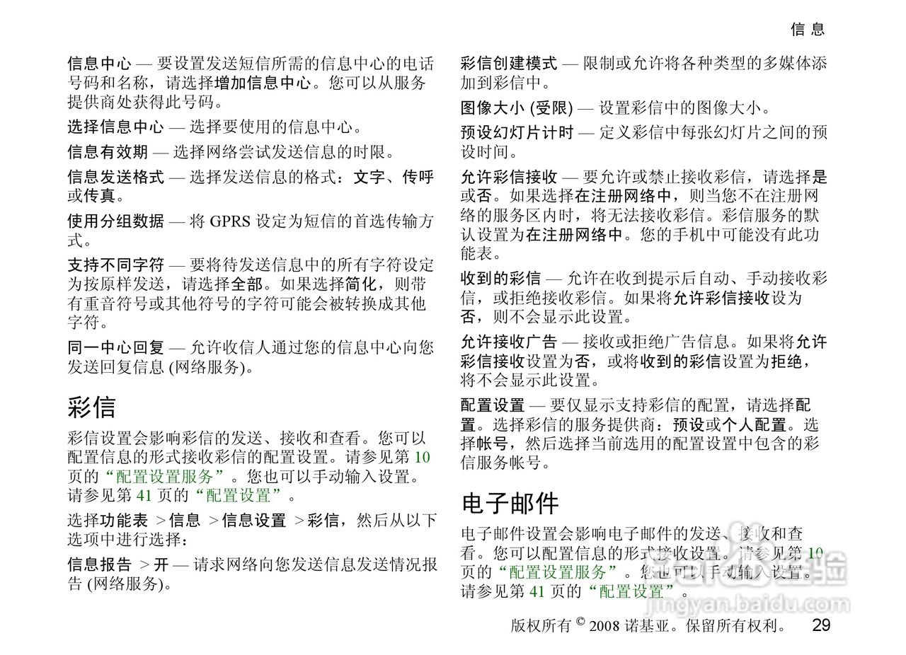
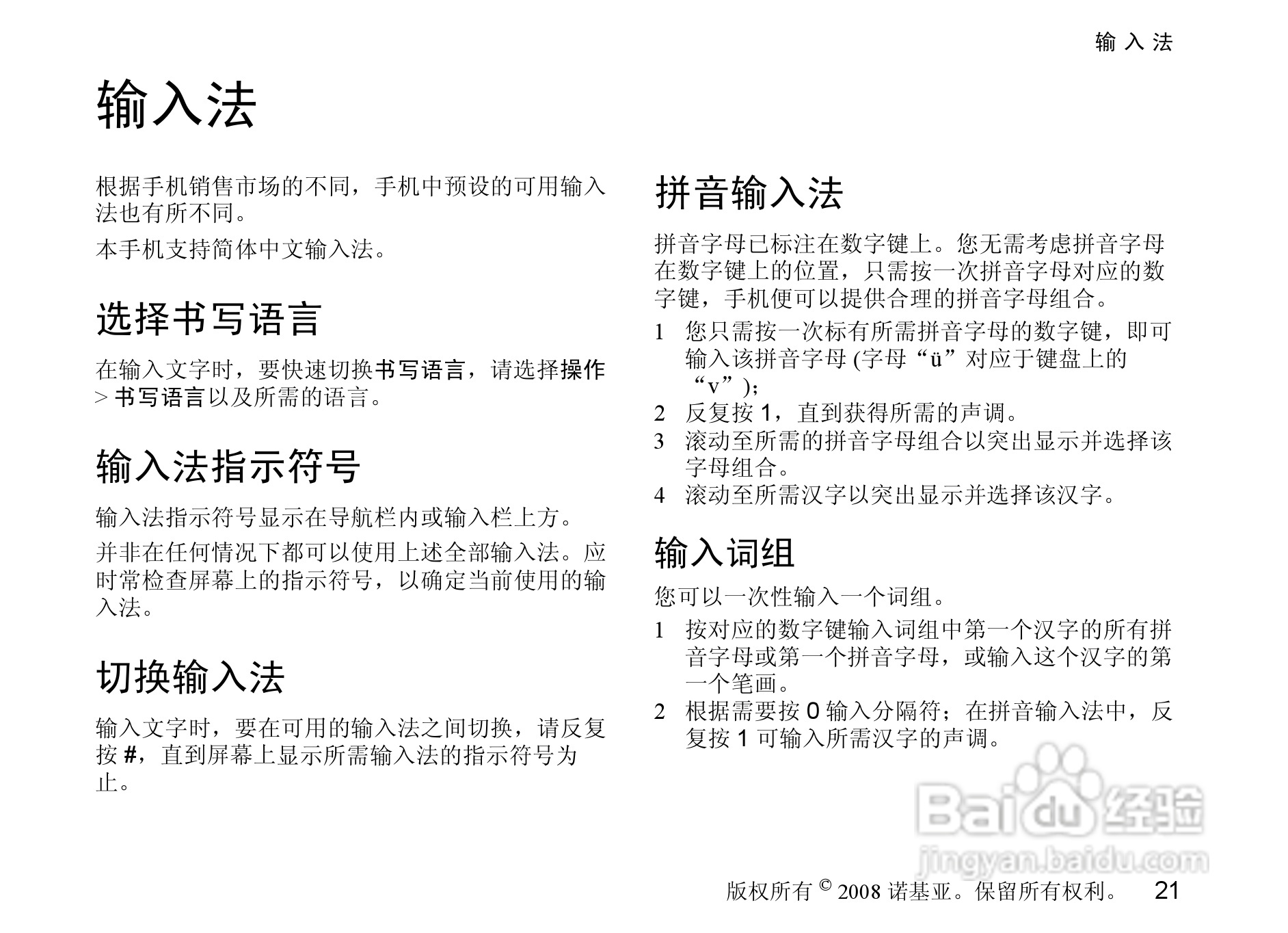
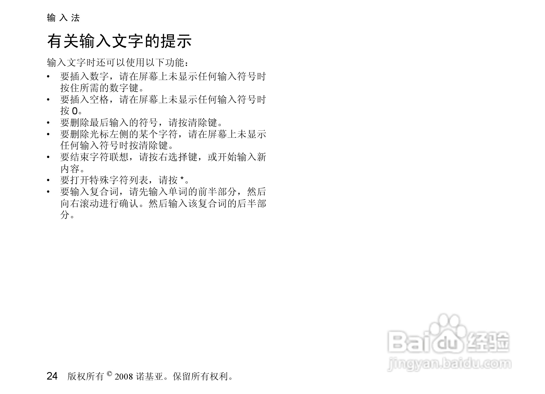
诺基亚3610a手机使用说明书:[3]
2026-03-27 14:06:37
(共篇)
上一篇:
|
下一篇:
声明:
本网站引用、摘录或转载内容仅供网站访问者交流或参考,不代表本站立场,如存在版权或非法内容,请联系站长删除,联系邮箱:site.kefu@qq.com。
相关推荐
诺基亚3610a手机使用说明书:[6]
阅读量:93
诺基亚3610a手机使用说明书:[7]
阅读量:181
诺基亚x6换尾插教程
阅读量:150
诺基亚3610a手机使用说明书:[4]
阅读量:126
诺基亚3610a手机使用说明书:[8]
阅读量:129
猜你喜欢
咳嗽老不好怎么办
丝蓓绮洗发水怎么样
win7怎么升级win10
孩子流鼻血怎么办
遇到火灾怎么办
茱莉蔻怎么样
亚都空气净化器怎么样
teamviewer怎么用
论文文献引用怎么标注
刷牙出血是怎么回事
猜你喜欢
血热怎么办
ppt怎么自动播放
未就业证明怎么开
狼牙套怎么用
山西大同大学怎么样
汽车购置税怎么计算
道尔顿净水器怎么样
可乐鸡翅怎么烧最好吃
月经痛怎么办
尿毒症怎么治