小度生活
首页
美食营养
手工爱好
生活家居
返回
小度生活
首页
美食营养
游戏数码
手工爱好
生活家居
健康养生
运动户外
职场理财
情感交际
母婴教育
时尚美容
知识问答
生活知识
生活百科
搜索
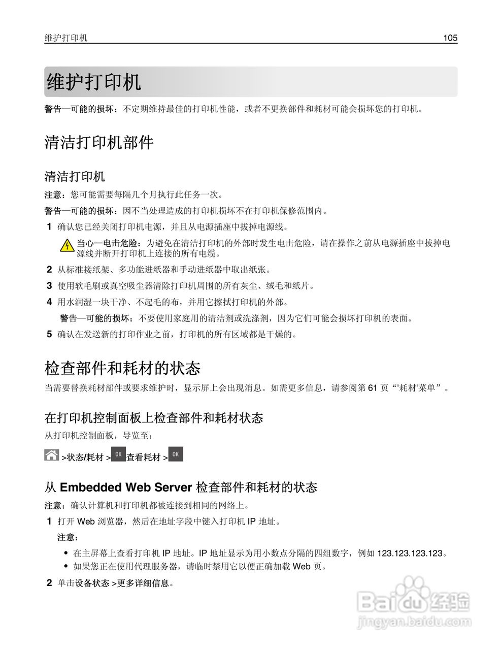
利盟CS410dn彩色打印机说明书:[11]
2026-05-04 07:05:08
本篇为《利盟CS410dn彩色打印机说明书》,主要介绍该产品的使用方法以及常见故障解决方案。
(共篇)
上一篇:
|
下一篇:
声明:
本网站引用、摘录或转载内容仅供网站访问者交流或参考,不代表本站立场,如存在版权或非法内容,请联系站长删除,联系邮箱:site.kefu@qq.com。
相关推荐
利盟CS410dn彩色打印机说明书:[12]
阅读量:112
利盟CS410dn彩色打印机说明书:[14]
阅读量:87
利盟CS410dn彩色打印机说明书:[8]
阅读量:130
彩色打印机怎么打印黑白
阅读量:124
彩色打印机要怎样打印相片
阅读量:42
猜你喜欢
already是什么意思
fta是什么意思
红颜什么意思
重读闭音节是什么
肺气肿是什么病严重吗
oss是什么意思
酵素是什么
格式化是什么意思
die是什么意思
什么叫素数
猜你喜欢
award是什么意思
日新月异的异是什么意思
你莫走我不走是什么歌
血栓是什么
book是什么意思
gl什么意思
traffic什么意思
8月31日是什么星座
教育是什么
84年属什么生肖