小度生活
首页
美食营养
手工爱好
生活家居
返回
小度生活
首页
美食营养
游戏数码
手工爱好
生活家居
健康养生
运动户外
职场理财
情感交际
母婴教育
时尚美容
知识问答
生活知识
生活百科
搜索
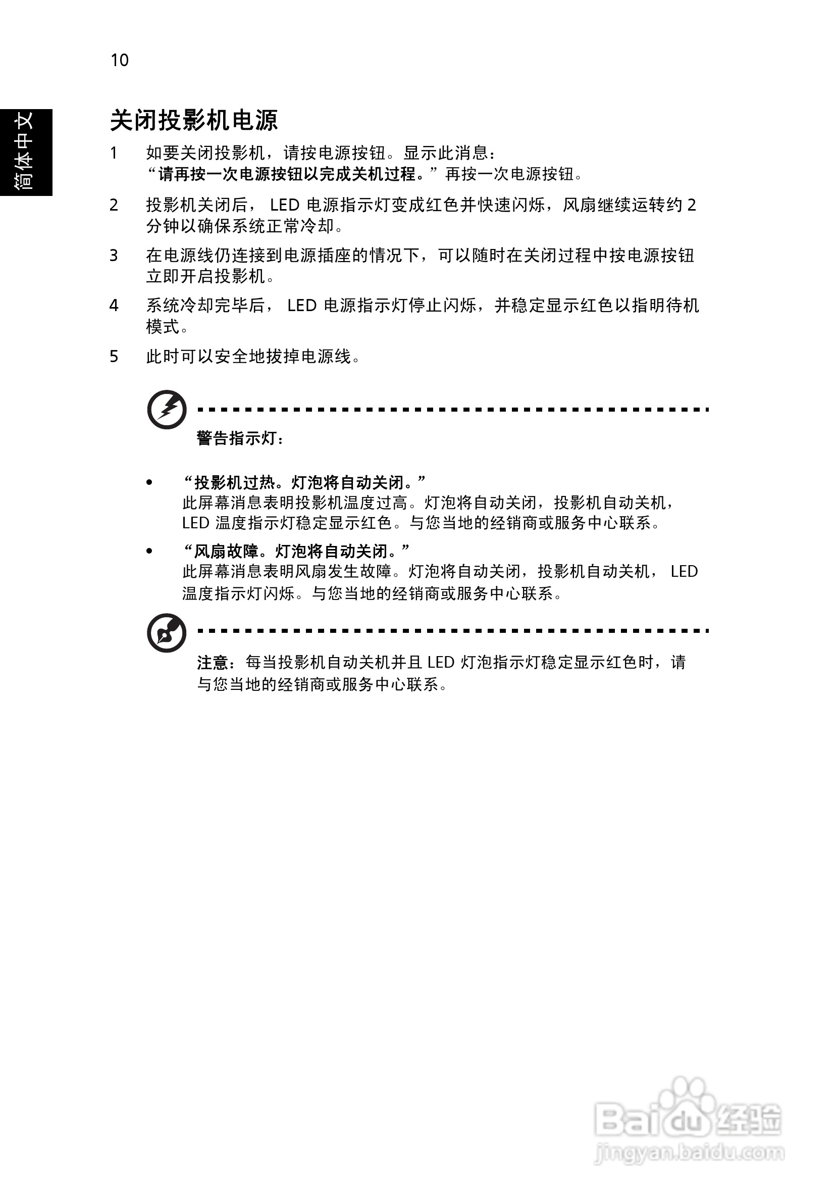
宏基S5201M投影机使用说明书:[2]
2026-03-26 05:19:20
本篇为《宏基S5201M投影机使用说明书》,主要介绍该产品的使用方法以及常见故障解决方案。
(共篇)
上一篇:
|
下一篇:
声明:
本网站引用、摘录或转载内容仅供网站访问者交流或参考,不代表本站立场,如存在版权或非法内容,请联系站长删除,联系邮箱:site.kefu@qq.com。
相关推荐
宏基S5201M投影机使用说明书:[5]
阅读量:113
对开爱普生7880报0080怎么解决
阅读量:101
firefox浏览器如何进行历史记录的自定义设置?
阅读量:37
应用宝怎么关闭下载完成后提示安装
阅读量:124
DWL-2600AP D-Link无线接入点
阅读量:155
猜你喜欢
什么是生命
cos是什么意思
女人得性疾病什么症状
一举两得是什么生肖
3月17日是什么星座
怀孕了有什么征兆和反应
标段是什么意思
august是什么意思
豆腐不能和什么一起吃
com是什么意思
猜你喜欢
婴儿喝什么奶粉最好
什么是快乐
淘宝客是什么意思
wan是什么意思
三人不抱树的意思是什么
冰箱冷藏室结冰是什么原因
长沙有什么好玩的地方
什么洗发水好
shirt是什么意思中文
会计是什么