小度生活
首页
美食营养
手工爱好
生活家居
返回
小度生活
首页
美食营养
游戏数码
手工爱好
生活家居
健康养生
运动户外
职场理财
情感交际
母婴教育
时尚美容
知识问答
生活知识
生活百科
搜索
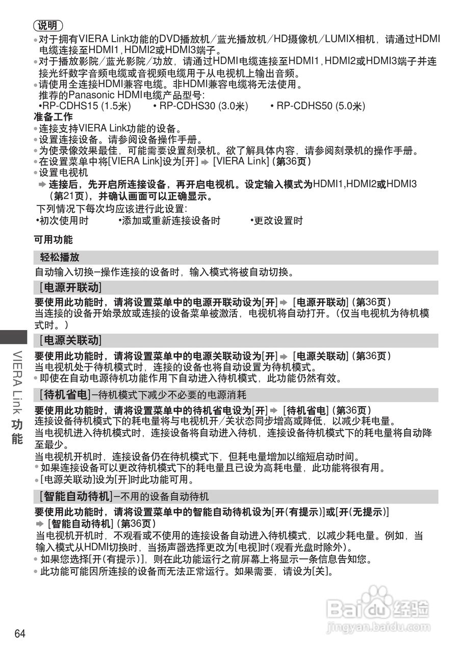
松下TH-P50UT30C彩电使用说明书:[7]
2026-05-27 11:25:56
(共篇)
上一篇:
|
下一篇:
声明:
本网站引用、摘录或转载内容仅供网站访问者交流或参考,不代表本站立场,如存在版权或非法内容,请联系站长删除,联系邮箱:site.kefu@qq.com。
相关推荐
松下TH-P50UT30C彩电使用说明书:[8]
阅读量:195
松下TH-P50GT30C等离子彩电使用说明书:[7]
阅读量:50
松下TH-P50U30C等离子彩电使用说明书:[8]
阅读量:167
松下TH-P50ST30C等离子彩电使用说明书:[7]
阅读量:43
松下TH-P50G11C等离子彩电使用说明书:[1]
阅读量:21
猜你喜欢
家常菜大全
大黄鱼怎么做好吃
触电急救方法
海尔燃气热水器怎么样
鸡脯肉怎么做好吃
邪恶少女漫画大全
肝胆排毒的最佳方法
切糕好吃吗
鳕鱼怎么做好吃
家常菜的做法
猜你喜欢
烤箱烤鱼的做法大全
治疗白发的方法
怎么做鱼丸
马克思主义方法论
炒土豆丝的家常做法
路由器网速慢怎么办
房奴试爱刺激床戏大全
儿童牙痛怎么办
腰上的赘肉怎么减
强迫症最佳治疗方法