小度生活
首页
美食营养
手工爱好
生活家居
返回
小度生活
首页
美食营养
游戏数码
手工爱好
生活家居
健康养生
运动户外
职场理财
情感交际
母婴教育
时尚美容
搜索
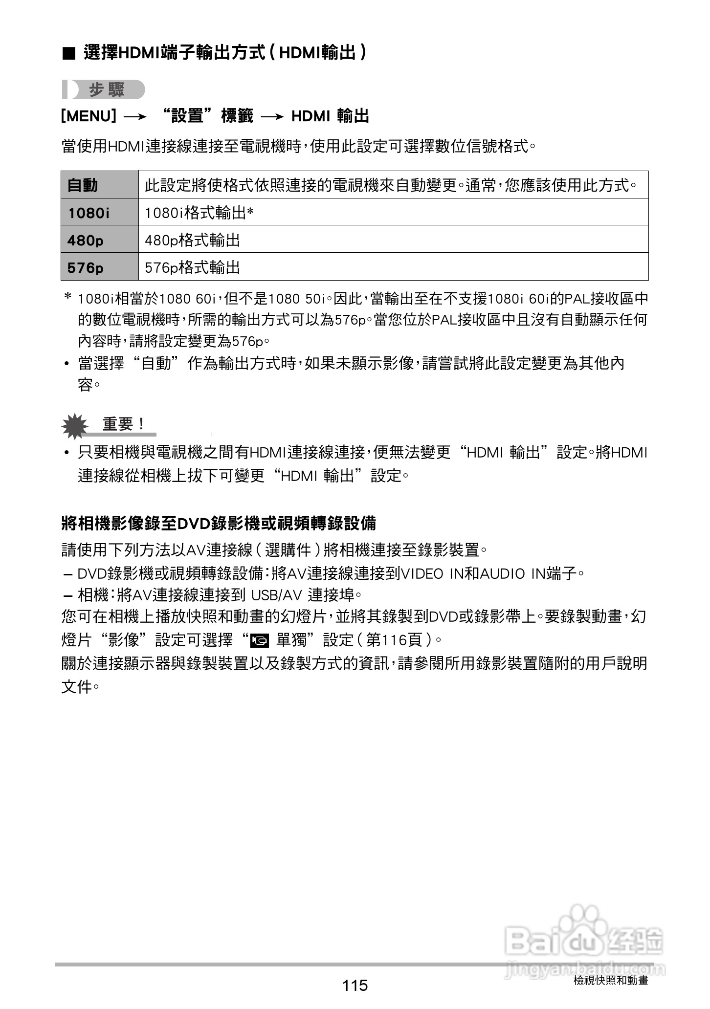
卡西欧EX-ZR20数码相机使用说明书:[12]
2025-10-23 14:43:10
本篇为《卡西欧EX-ZR20数码相机使用说明书》,主要介绍该产品的使用方法以及常见故障解决方案。
(共篇)
上一篇:
|
下一篇:
声明:
本网站引用、摘录或转载内容仅供网站访问者交流或参考,不代表本站立场,如存在版权或非法内容,请联系站长删除,联系邮箱:site.kefu@qq.com。
相关推荐
卡西欧EX-ZR20数码相机使用说明书:[14]
阅读量:122
卡西欧EX-ZR20数码相机使用说明书:[18]
阅读量:114
卡西欧运动表怎么调时间
阅读量:65
卡西欧EX-ZR20数码相机使用说明书:[16]
阅读量:100
卡西欧EX-ZR20数码相机使用说明书:[17]
阅读量:30
猜你喜欢
电脑耳机什么牌子好
什么手机助手最好用
不屈不饶的意思
一丝不苟的苟的意思
小孩买什么保险最好
应接不暇的暇是什么意思
football是什么意思
浴盐什么牌子好
20-30万买什么车好
日本什么化妆品值得买
猜你喜欢
中秋节的祝福语有什么
出世入世什么意思
开业祝福语
18楼层有什么说法
duty是什么意思
盛气凌人的凌是什么意思
天宏一卡通能充什么
吴昕韩庚什么关系
日食是什么意思
paas是什么意思