小度生活
首页
美食营养
手工爱好
生活家居
返回
小度生活
首页
美食营养
游戏数码
手工爱好
生活家居
健康养生
运动户外
职场理财
情感交际
母婴教育
时尚美容
知识问答
生活知识
生活百科
搜索
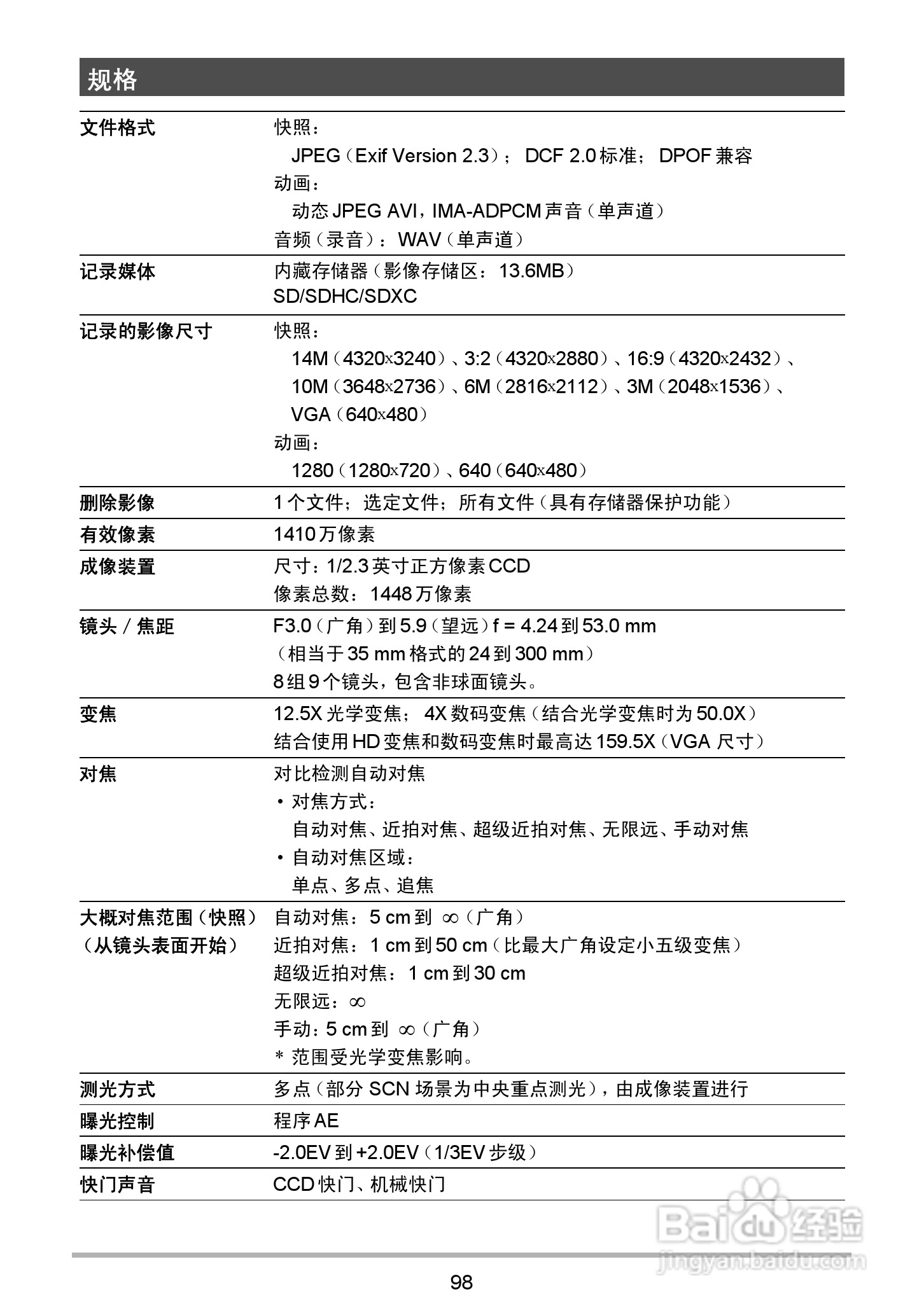
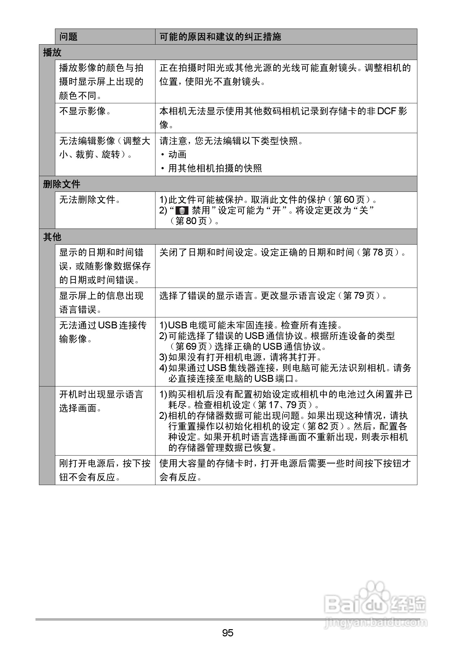
海尔DC-X120数码相机使用说明书:[10]
2026-03-25 00:39:29
本篇为《海尔DC-X120数码相机使用说明书》,主要介绍该产品的使用方法以及常见故障解决方案。
(共篇)
上一篇:
声明:
本网站引用、摘录或转载内容仅供网站访问者交流或参考,不代表本站立场,如存在版权或非法内容,请联系站长删除,联系邮箱:site.kefu@qq.com。
相关推荐
海尔DC-X120数码相机使用说明书:[1]
阅读量:92
海尔DC-X120数码相机使用说明书:[3]
阅读量:78
海尔DC-A30数码相机使用说明书.:[1]
阅读量:120
海尔电热水器使用方法
阅读量:77
海尔电热水器的清洗方式
阅读量:113
猜你喜欢
待机时间怎么设置
包贝尔婚闹是怎么回事
支付密码忘了怎么办
舌头中间有裂纹是怎么回事
久盛地板怎么样
灵芝粉怎么吃
dr钻戒怎么样
衣服上的油渍怎么洗
金毛怎么训练
animals怎么读
猜你喜欢
卡西欧手表怎么调日期
嘌呤高怎么办
手机进水怎么处理
怎么做红烧排骨
无痕浏览怎么设置
基金怎么算收益
使命召唤11怎么滑行
发言稿怎么写
小孩反复发烧怎么办
过敏性鼻炎是怎么引起的