小度生活
首页
美食营养
手工爱好
生活家居
返回
小度生活
首页
美食营养
游戏数码
手工爱好
生活家居
健康养生
运动户外
职场理财
情感交际
母婴教育
时尚美容
知识问答
生活知识
生活百科
搜索
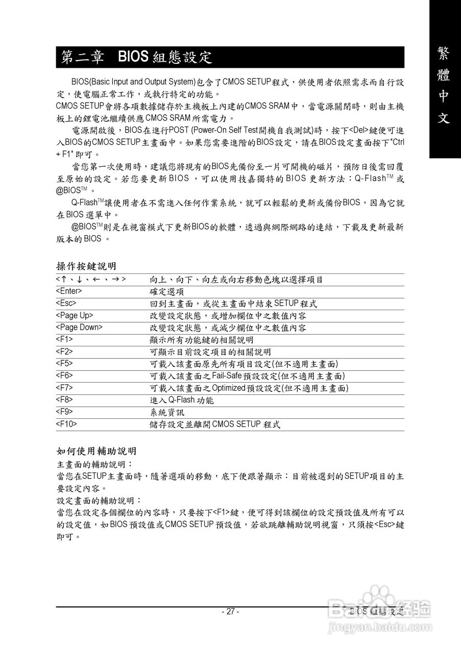
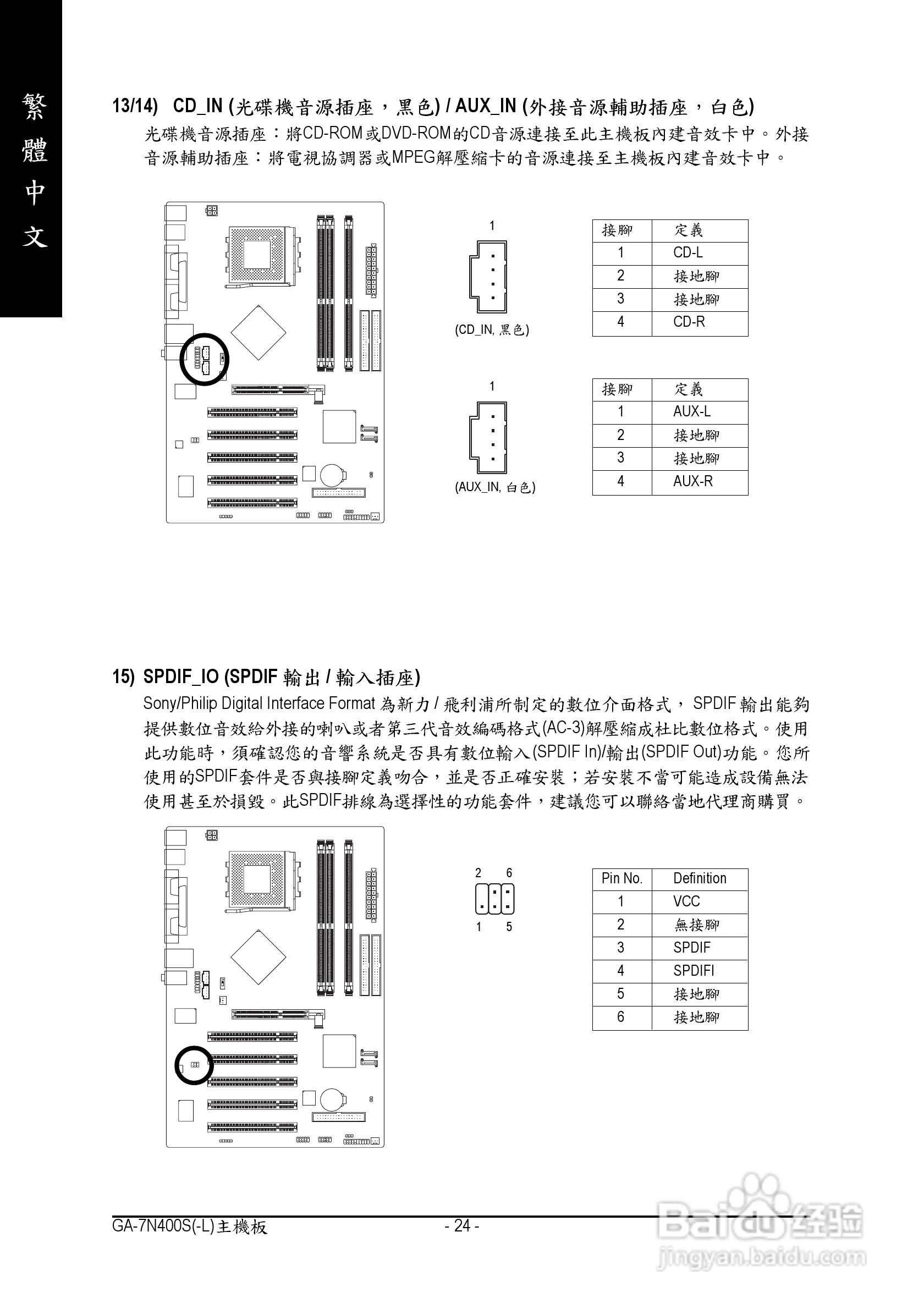
技嘉 GA-7N400S主板说明书:[3]
2026-03-25 04:30:36
本篇为《技嘉 GA-7N400S主板说明书》,主要介绍该产品的使用方法以及常见故障解决方案。
(共篇)
上一篇:
|
下一篇:
声明:
本网站引用、摘录或转载内容仅供网站访问者交流或参考,不代表本站立场,如存在版权或非法内容,请联系站长删除,联系邮箱:site.kefu@qq.com。
相关推荐
技嘉 GA-7N400S主板说明书:[6]
阅读量:100
技嘉 GA-8IG1000 (Rev 3.x)主板说明书:[7]
阅读量:119
技嘉GA-P41T-D3P(rev. 1.3)主板说明书:[7]
阅读量:143
技嘉 GA-8S661GXMP主板说明书:[7]
阅读量:39
技嘉主板bios升级教程
阅读量:103
猜你喜欢
榛蘑的功效与作用
qty什么意思
核桃粉的功效与作用
初三物理知识点
苯海拉明的作用
致短跑运动员加油稿
数学必修一知识点总结
循规蹈矩什么意思
枇杷的功效与作用
什么什么大冒险
猜你喜欢
三七粉的作用
南瓜的功效与作用
惠存什么意思
什么是贬义词
榴莲壳的功效与作用
酷锐运动分销平台
沟通的作用
什么叫克隆
艾滋病预防知识
小学运动会稿件