小度生活
首页
美食营养
手工爱好
生活家居
返回
小度生活
首页
美食营养
游戏数码
手工爱好
生活家居
健康养生
运动户外
职场理财
情感交际
母婴教育
时尚美容
知识问答
生活知识
生活百科
搜索
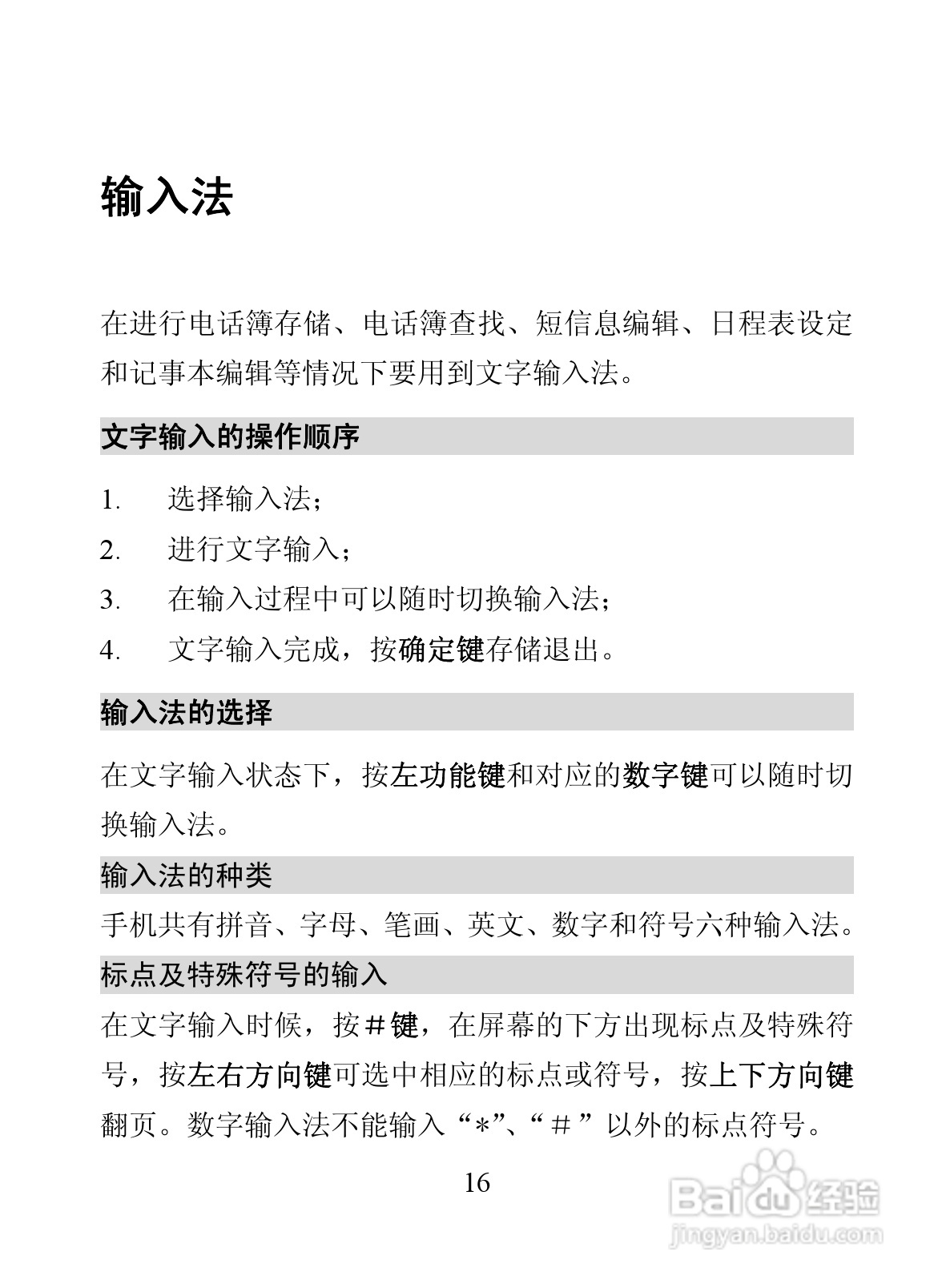
海信D806手机使用说明书:[3]
2026-05-03 13:41:53
(共篇)
上一篇:
|
下一篇:
声明:
本网站引用、摘录或转载内容仅供网站访问者交流或参考,不代表本站立场,如存在版权或非法内容,请联系站长删除,联系邮箱:site.kefu@qq.com。
相关推荐
海信D806手机使用说明书:[6]
阅读量:97
中兴ZTE806手机使用说明书:[6]
阅读量:195
海信电视机怎么样连接无线网络
阅读量:184
海信电视怎么恢复出厂设置
阅读量:34
海信智能电视机无信号怎么调
阅读量:68
猜你喜欢
四书五经是什么
通感是什么意思
九寨沟在什么地方
孤鸾煞是什么意思
修罗是什么意思
区号是什么
早射是什么原因引起得
引体向上练什么肌肉
海苔是什么做的
或字多两撇是什么字
猜你喜欢
右后背疼痛是什么原因
血清是什么
公费师范生是什么意思啊
gps是什么意思
啾啾是什么意思
燕子的尾巴像什么
笑靥如花什么意思
15万左右买什么车好
高铁上不能带什么东西
颜值是什么意思