小度生活
首页
美食营养
手工爱好
生活家居
返回
小度生活
首页
美食营养
游戏数码
手工爱好
生活家居
健康养生
运动户外
职场理财
情感交际
母婴教育
时尚美容
知识问答
生活知识
生活百科
搜索
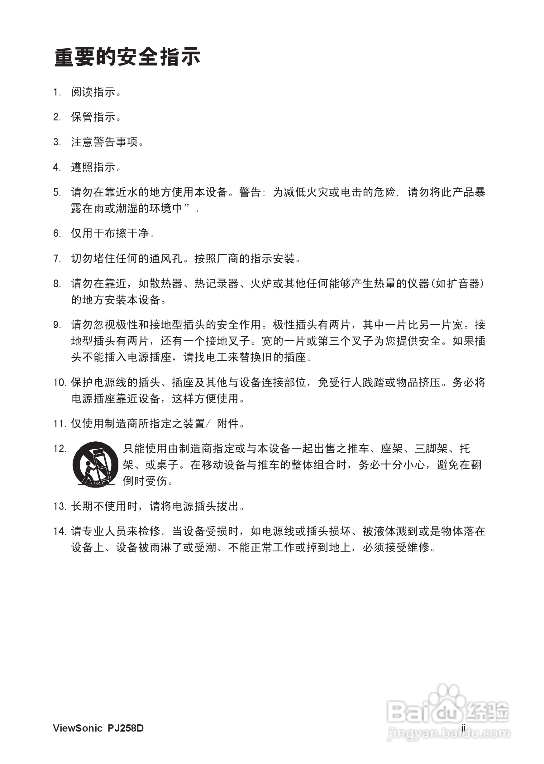
优派PJ258D投影机使用说明书:[1]
2026-03-29 08:56:20
本篇为《优派PJ258D投影机使用说明书》,主要介绍该产品的使用方法以及常见故障解决方案。
(共篇)
下一篇:
声明:
本网站引用、摘录或转载内容仅供网站访问者交流或参考,不代表本站立场,如存在版权或非法内容,请联系站长删除,联系邮箱:site.kefu@qq.com。
相关推荐
优派PJ588D投影机使用说明书:[1]
阅读量:158
优派PJ513DB投影机使用说明书:[1]
阅读量:181
优派PJ359W投影机使用说明书:[1]
阅读量:121
优派PJD7583w投影机使用说明书:[1]
阅读量:66
优派PJD7383i投影机使用说明书:[1]
阅读量:86
猜你喜欢
日产阳光车怎么样
如何培养孩子的独立性
山西晋城旅游
如何做豆腐脑
土豆网怎么下载视频
清远有什么旅游景点
怎么设置ie为默认浏览器
黑翼之巢怎么去
癫痫频繁发作怎么办
税务滞纳金怎么算
猜你喜欢
显卡垂直同步怎么关
视频声音太小怎么办
广州市旅游局
鼓浪屿旅游地图
怎么查看ie版本
打不开网页怎么办
更年期潮热如何调理
上海哪里好玩
平顶山学院怎么样
健康证在哪里办