小度生活
首页
美食营养
手工爱好
生活家居
返回
小度生活
首页
美食营养
游戏数码
手工爱好
生活家居
健康养生
运动户外
职场理财
情感交际
母婴教育
时尚美容
知识问答
搜索
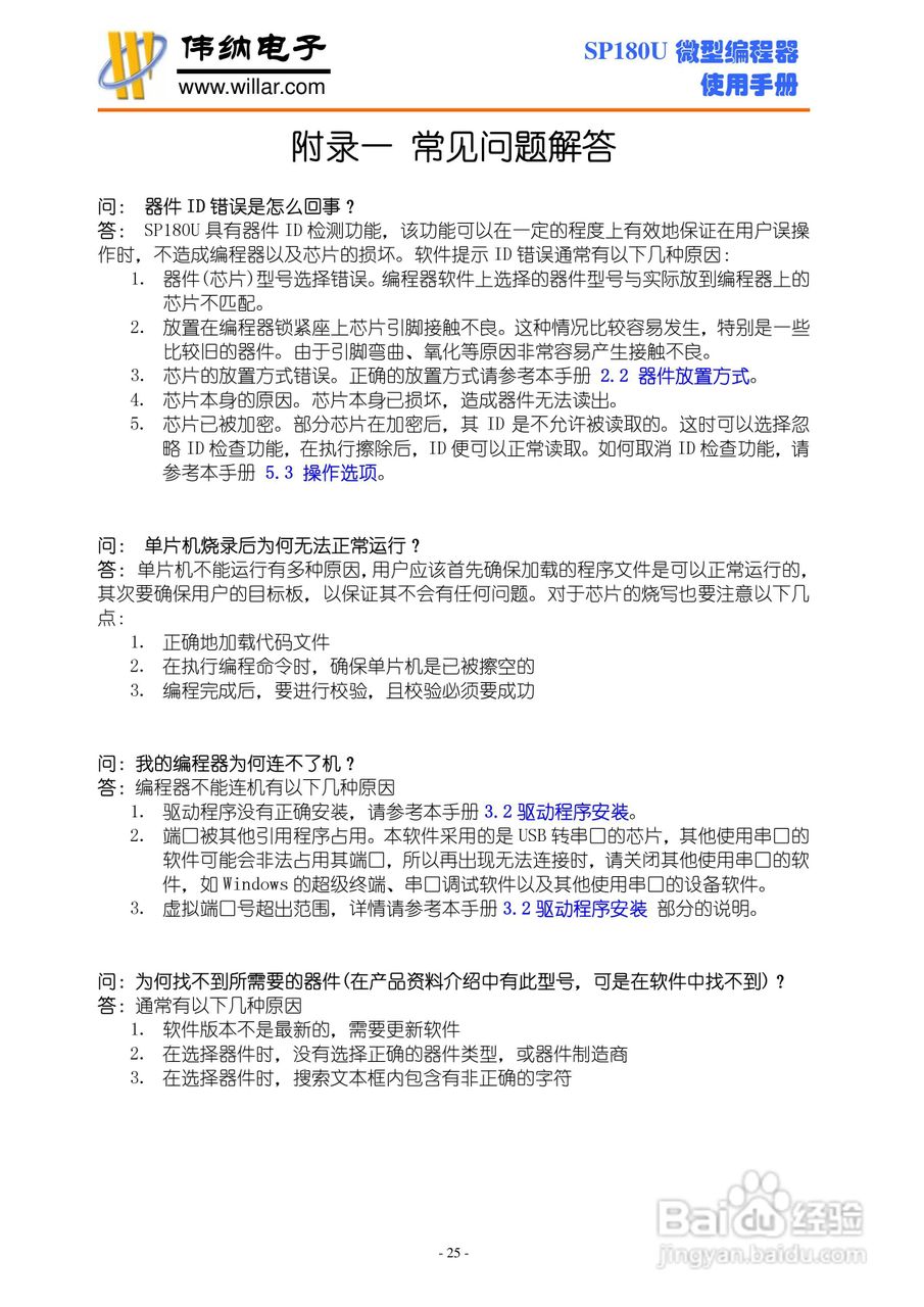
SP180U 微型编程器说明书:[3]
2025-11-20 16:34:27
本篇为《SP180U 微型编程器说明书》,主要介绍该产品的使用方法以及常见故障解决方案。
(共篇)
上一篇:
声明:
本网站引用、摘录或转载内容仅供网站访问者交流或参考,不代表本站立场,如存在版权或非法内容,请联系站长删除,联系邮箱:site.kefu@qq.com。
相关推荐
SP180U 微型编程器说明书:[2]
阅读量:91
TOP2003 型编程器使用说明书:[3]
阅读量:24
TOP851型编程器使用说明书:[3]
阅读量:154
TOP48 型编程器(英文)使用说明书:[3]
阅读量:35
TOP2003 型编程器(英文)使用说明书:[3]
阅读量:114
猜你喜欢
什么是交流电
pe是什么职位
空调滴水是什么原因
研究生调剂是什么意思
bf风是什么意思
铿锵是什么意思
平邮是什么
妈妈的爱是什么
oa是什么
股票分红是什么意思
猜你喜欢
meal是什么意思
驱动精灵是什么
什么是一般纳税人
父亲节送什么礼物给爸爸好
卷边是什么意思
经济学是什么
四大是什么
hospital是什么意思
see的过去式是什么
两个务必是什么