小度生活
首页
美食营养
手工爱好
生活家居
返回
小度生活
首页
美食营养
游戏数码
手工爱好
生活家居
健康养生
运动户外
职场理财
情感交际
母婴教育
时尚美容
知识问答
生活知识
搜索
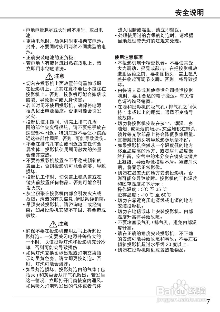
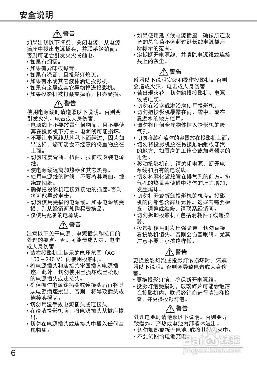
佳能 LV-8227M投影机说明书:[1]
2025-10-29 18:21:14
本篇为《佳能 LV-8227M投影机说明书》,主要介绍该产品的使用方法以及常见故障解决方案。
(共篇)
下一篇:
声明:
本网站引用、摘录或转载内容仅供网站访问者交流或参考,不代表本站立场,如存在版权或非法内容,请联系站长删除,联系邮箱:site.kefu@qq.com。
相关推荐
佳能 LV-8227M投影机说明书:[5]
阅读量:110
佳能 LV-8320投影机说明书:[1]
阅读量:147
佳能LV-8300投影机使用说明书:[1]
阅读量:178
佳能LV-7375投影机使用说明书:[1]
阅读量:184
投影机ip设置
阅读量:117
猜你喜欢
元日古诗的意思翻译
520送给男友什么礼物
什么是漆皮
茉莉广场舞你牛什么牛
村居的意思
电烧烤炉什么牌子好
alex是什么意思
美联储加息是什么意思
投机取巧是什么意思
突然的意思
猜你喜欢
diet是什么意思
rainy是什么意思
至于的意思
请病假需要什么证明
什么是草果
lunar是什么意思
ddns是什么意思
双十一什么时候开始
什么是pki
喜剧总动员什么时候播