小度生活
首页
美食营养
手工爱好
生活家居
返回
小度生活
首页
美食营养
游戏数码
手工爱好
生活家居
健康养生
运动户外
职场理财
情感交际
母婴教育
时尚美容
知识问答
生活知识
搜索
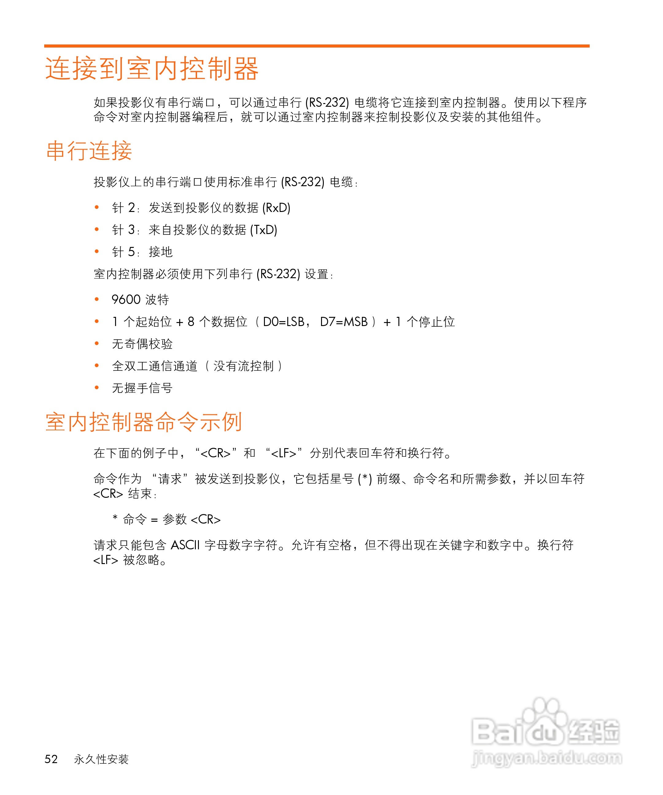
惠普(康柏) HP vp6311 Digital Projector投影机说明:[6]
2026-01-12 19:07:50
本篇为《惠普(康柏) HP vp6311 Digital Projector投影机说明》,主要介绍该产品的使用方法以及常见故障解决方案。
(共篇)
上一篇:
|
下一篇:
声明:
本网站引用、摘录或转载内容仅供网站访问者交流或参考,不代表本站立场,如存在版权或非法内容,请联系站长删除,联系邮箱:site.kefu@qq.com。
相关推荐
惠普(康柏) HP vp6311 Digital Projector投影机说明:[3]
阅读量:182
惠普(康柏) HP vp6311 Digital Projector投影机说明:[5]
阅读量:110
惠普(康柏) HP vp6310 Digital Projector投影机说明:[6]
阅读量:96
惠普(康柏) HP vp6315 Digital Projector投影机说明:[8]
阅读量:128
投影机ip设置
阅读量:157
猜你喜欢
喝酒后多久可以开车
沂南旅游景点大全
夏季旅游好去处
微信公众平台怎么注册
凉拌黄花菜的做法
孕妇感冒可以吃什么药
湖北健康码怎么申请
小孩吐是怎么回事
北京旅游公司
自由行旅游攻略
猜你喜欢
旅游顾问
怎么上传图片
耗油量怎么算
孕妇可以用电磁炉吗
手机病毒怎么办
碘酒怎么洗
重庆电子工程职业学院怎么样
蜜蜂蛰了怎么消肿
哪里可以看成人片
焦作旅游