小度生活
首页
美食营养
手工爱好
生活家居
返回
小度生活
首页
美食营养
游戏数码
手工爱好
生活家居
健康养生
运动户外
职场理财
情感交际
母婴教育
时尚美容
知识问答
生活知识
搜索
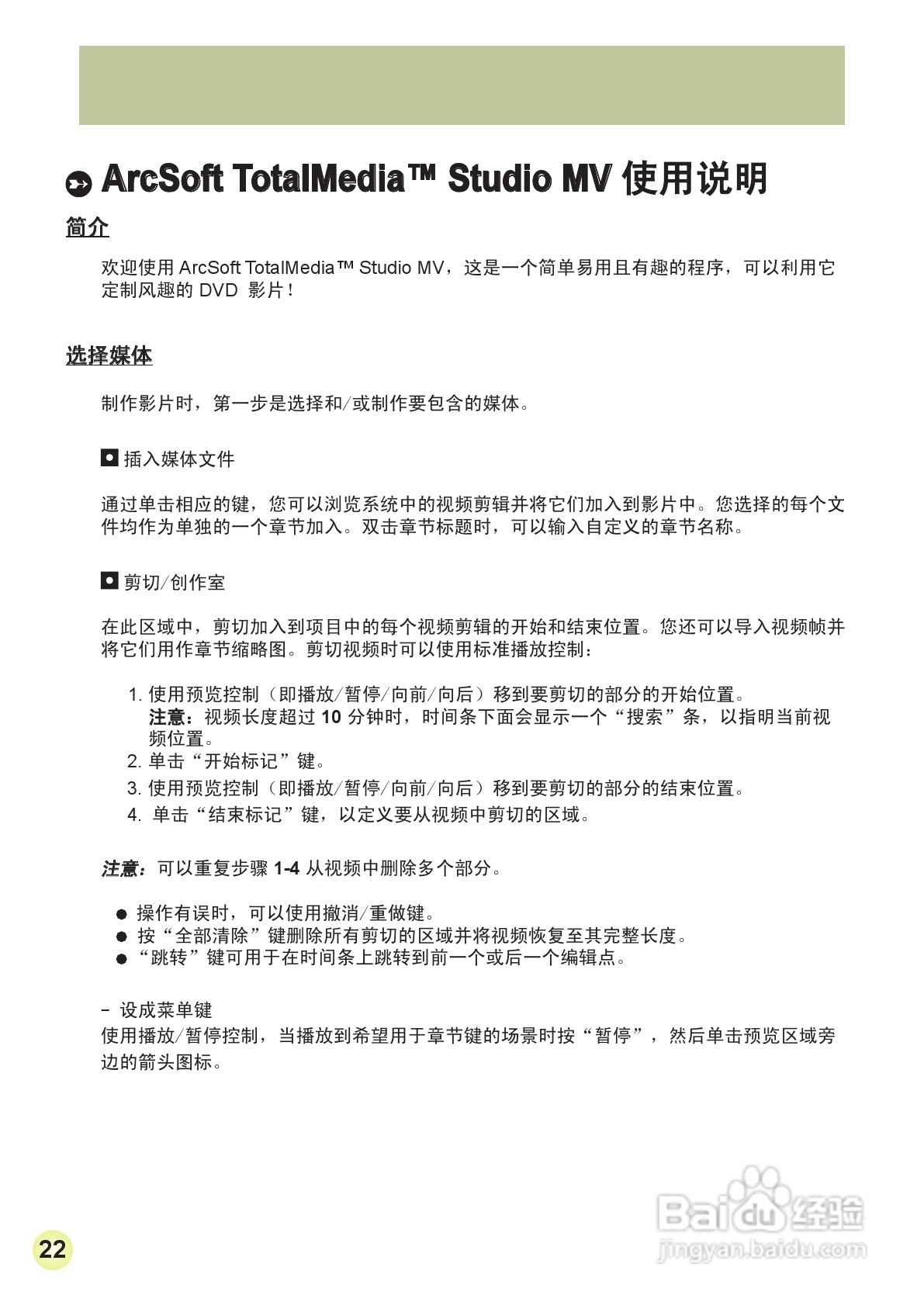
HD-DV摄像机用户手册:[35]
2026-01-14 02:43:10
本篇为《HD-DV摄像机用户手册》,主要介绍该产品的使用方法以及常见故障解决方案。
(共篇)
上一篇:
|
下一篇:
声明:
本网站引用、摘录或转载内容仅供网站访问者交流或参考,不代表本站立场,如存在版权或非法内容,请联系站长删除,联系邮箱:site.kefu@qq.com。
相关推荐
HD-DV摄像机用户手册:[30]
阅读量:142
HD-DV摄像机用户手册:[27]
阅读量:196
摄像机的使用方法
阅读量:97
摄像机图标设计
阅读量:154
摄像机 怎么选购
阅读量:72
猜你喜欢
sd是什么
咖啡因是什么
什么叫打飞机
小孩不吃饭是什么原因
英雄联盟是什么游戏
厚德载物什么意思
吃枸杞有什么好处
卵巢囊肿是什么原因引起的
口臭是什么引起的
什么是缘分
猜你喜欢
落地签是什么意思
model什么意思
agree是什么意思
法兰绒是什么面料
抛货是什么意思
econ是什么意思
肺炎支原体抗体阳性是什么意思
伊人是什么意思
it什么意思
人声鼎沸是什么意思